单招报名时间正在进行中
3月10日 9:00至17日 12:00
第一阶段
3月10日9:00至17日12:00
考生登录四川省教育考试院网站(https://www.sceea.cn)网上报名系统,填报院校志愿。
第二阶段
3月19日9:00至23日12:00
考生登录所报院校网站,确定专业志愿。未按要求进行专业确认的视为自愿放弃。
近日,也有很多同学询问
单招报名的实时人数
详情信息请关注【成都职教】
回复报名人数获取每日实时数据
此前我们已经介绍了
川内63所单招院校
2022单招考什么
戳链接了解详情
↓↓↓

今天将为大家带来这些院校的考试内容
快来收藏(以下排名不分先后)
↓↓↓
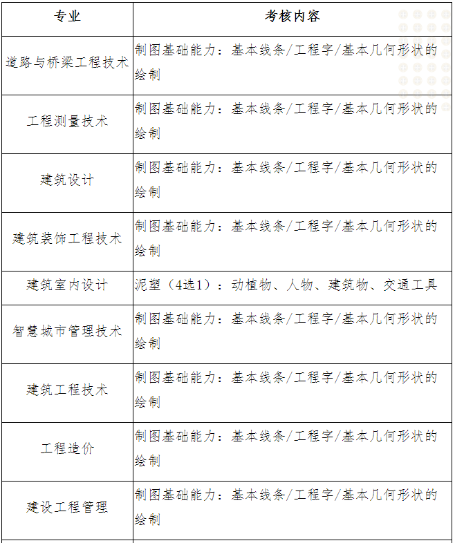
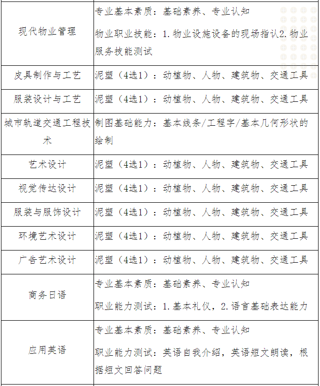
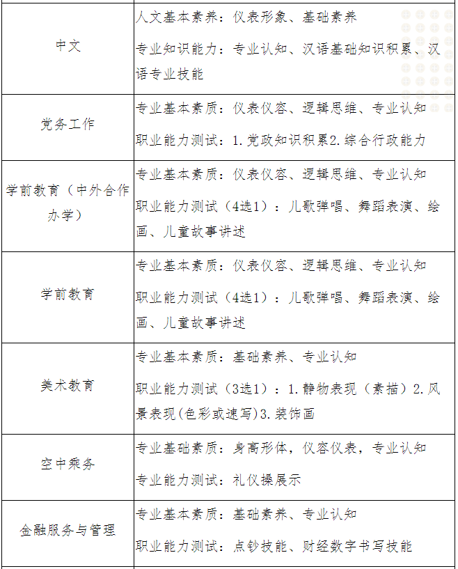
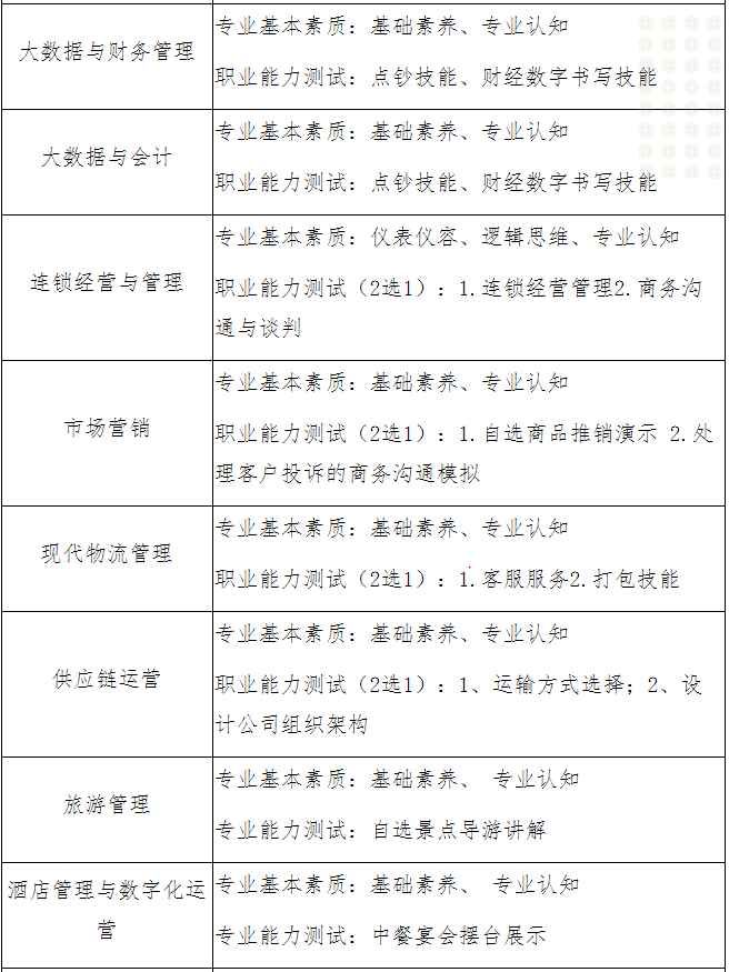
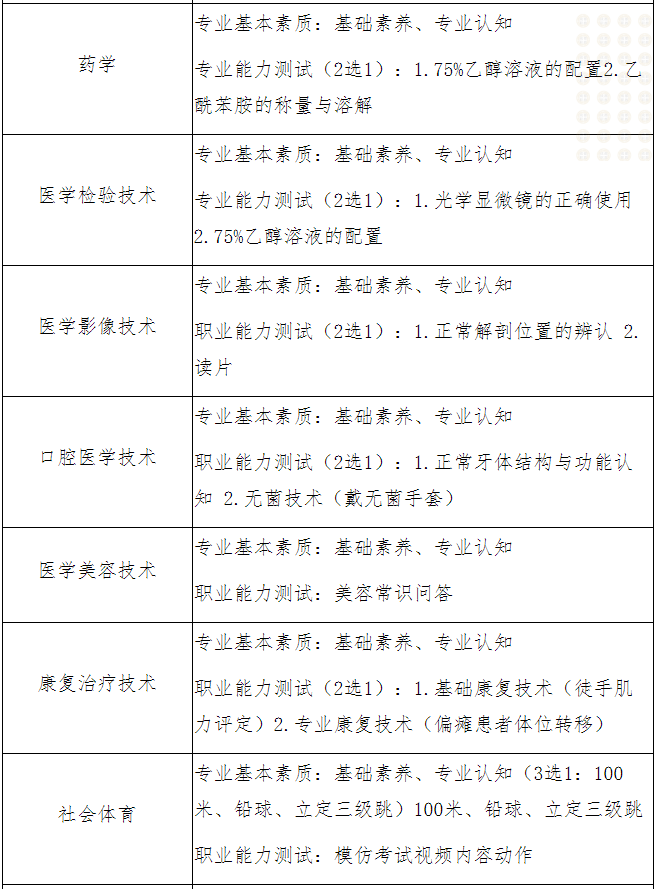
成都农业科技职业学校
院校代号:5161
1.普高类:以笔试的形式对学生的综合素质及职业倾向进行测试,具体考核内容参见学校招生信息网发布的综合素质测试考核方案。
2.中职类:技能测试分值为200分。技能测试内容为所属专业大类专业理论、技能操作及综合能力,考试形式为实操(或理论)现场测试,具体考核内容和标准参见学校招生信息网发布的各类别技能考核方案。
宜宾职业技术学校
院校代号:5162
1.普高类:综合素质测试(闭卷,分值200分),综合素质测试主要考察考生人文素养、文字表达、职业倾向等。
2.中职类:技能考试(现场测试,分值200分),技能考试依据学校公布的《2022年单独招生智能制造电子类、建筑类、生化农林类、文管类技能考试大纲》,在专业志愿所属大类中任选一个技能项目考试。
3.艺体类:艺体特长测试(现场测试,分值200分),艺体特长测试依据学校公布的《2022年单独招生艺体特长美术类、音乐类、体育类测试大纲》进行。
泸州职业技术学校
院校代号:5167
1.普高类:采取基本职业素养测试(30分钟)和综合素质面试(5分钟,含准备时间)考试方式进行,主要考察学生综合运用普通高中所学知识和技能的情况,测试学生思想品德、语言表达、行为举止、形象气质、职业认知、个人规划、思辨能力、心理素质、沟通能力、应变能力、才艺、特长等方面的综合素质。测试内容参考泸州职业技术学校2022年单独招生综合素质面试大纲,成绩满分为200分。
2.中职类:职业技能测试内容参考泸州职业技术学校《2022年高职单招考试考纲》对应类别技能测试考纲。艺术设计、环境艺术设计专业职业技能测试科目为素描、色彩。成绩满分为200分。
3.特长生:专业技能测试内容参考泸州职业技术学校《2022年高职单招考试考纲》对应类别技能测试考纲。成绩满分为200分。
眉山职业技术学校
院校代号:5166
1.综合素质测试:采取笔试形式,闭卷考试,侧重考查学生对党和国家政策的了解情况,对社会热点的思考,自身的思想道德修养,对待人生过程中的各种困难的认识,对未来就业和职业发展的思考等综合性情况。
2.专业技能测试:采取现场展示形式,主要考察学生掌握的基本专业技能情况。
3.综合面试:采取单人或分组面试的形式,主要考查学生举止仪表、应变能力以及专业适应能力等。
四川职业技术学校
院校代号:5165
1.普高类:综合素质测试,内容为思想政治素质、人文与科技素质、职业倾向与生涯发展规划、健康知识、信息技术基础知识、纪律与安全常识等。
2.中职类:技能测试,学校参照对口招生实行职业技能全省统考专业的《考试大纲(2021年版)》实行相应专业职业技能考试,由学校组织命题和考试,根据考生选择专业技能测试项目进行实际操作考核、答问等方式进行。
3.特长生:综合素质测试内容为思想政治素质、人文与科技素质、职业倾向与生涯发展规划、健康知识、信息技术基础知识、纪律与安全常识等。
乐山职业技术学校
院校代号:5168
1.普高类:综合素质测试/面试/职业适应性测试/术科能力测试。
2.中职类:面试/专业技能测试/专业知识测试/职业适应性测试/术科能力测试。
3.特长类:文化考试+术科能力测试。
雅安职业技术学校
院校代号:5169
1.普高类:技能综合测试(面试),采用无领导小组讨论的方式进行,主要考察考生的表达能力、心理素质、思辨能力等基本素质。
2.中职类:技能综合测试采用现场考核和答问的方式进行,主要考察考生的逻辑思维能力、专业基础知识和基本技能。
四川商务职业学校
院校代号:5182
1.普高类:综合素质面试采用现场考核和问答或者机考的方式进行,主要考察考生逻辑思维能力、语言沟通能力和职业倾向等基本素质。
2.中职类:技能考核采用现场考核、答问或者机考的方式进行,主要考察考生逻辑思维能力、语言沟通能力、专业基础知识和基本技能。
四川司法警官职业学校
院校代号:5178
1.普高类:综合素质面试成绩满分为200分,面试内容为职业能力倾向测试、心理素质测试、观察分析与解决问题能力测试。主要考察了解考生的基本素质、职业倾向意愿、举止仪表、语言交往能力、应变能力。
2.中职类:学校组织专家对中职类考生进行专业技能测试(或综合素质面试),成绩满分为200分。面试内容为职业能力倾向测试、心理素质测试、观察分析与解决问题能力测试。主要考察了解考生的基本素质、职业倾向意愿、举止仪表、语言交往能力、应变能力。
广安职业技术学校
院校代号:5181
1.普高类:进行综合素质测试,主要考查以下三个方面:
基本条件:考生进行自我介绍,考查考生的身体、心理、语言等基本条件是否符合所报考的专业要求。
综合素质:通过考生回答面试教师与专业无关的各种问题,考查考生语言表达、对专业的认识、就业的展望、对人生观价值观的理解以及对现实问题的看法等方面。
专业素养:采用提问、现场操作等方式进行,考查考生对所报考的专业应该具备的最基本的理论知识和技能。
2.中职类:进行综合素质测试或职业技能测试。职业技能测试内容参考广安职业技术学校《2022年高职单招职业技能测试大纲》对应类别技能测试考纲。
四川信息职业技术学校
院校代号:5180
1.普高类:综合素质测试主要考察考生逻辑思维能力、对于专业的职业态度、职业认同感及服务意识等,总分200分。
2.中职类:技能测试环节,学校组织专家按照相关专业要求,对中职考生相关专业基础知识、职业技能进行测试,总分200分。
3.特长类:特长测试由学校组织专家按项目进行,总分200分。
四川文化传媒职业学校
院校代号:5188
技能综合测试采用现场考评和答问的方式进行,主要考察逻辑思维能力、语言沟通能力、职业倾向、职业技能等基本素质。
普高类:进行综合素质测试;
中职类:进行职业技能测试(含面试)。
具体测评大纲见下:





四川华新现代职业学校
院校代号:5189
1.普高类:综合素质面试,采用现场考核方式进行,主要考查学生的职业能力倾向、专业学习的适应性、心理素质、分析与解决问题能力、职业道德、团队合作、特长、口头表达等方面的能力。
2.中职类:采用现场考核方式进行,主要考查学生职业技能的学习和运用的情况。
四川铁道职业学校
院校代号:5183
1. 普高类:由学校组织对考生进行面试,主要考察考生的文化素质、举止仪表、语言表达能力、应变能力等综合素质。
2.中职类:由学校组织对考生进行技能测试,主要考察考生的动手能力、逻辑思维能力、反应能力、观察力和注意力等职业综合能力。
四川艺术职业学校
院校代号:5187






四川中医药高等专科学校
院校代号:5146
1.普高类和普高特长类:综合素质测试。由学校自主命题并实施,采用笔试测评方式进行,成绩总分为200分。主要考察考生的个人素养、专业潜质、职业倾向、思辨能力等综合素质。
2.中职类和中职特长类:职业技能测试。由学校自主命题并实施,测试采用笔试方式进行,总分为200分。共100个选择题,考试时间为120分钟。
四川科技职业学校
院校代号:5186
技能综合测试由学校自主命题,学校应参照对口招生实行职业技能全省统考专业的《考试大纲(2021年版)》实行相应专业职业技能考试,其他专业也应尽量实行职业技能考试方式,加大技能评价的比重,改革完善职业技能评价办法。
普高类考生进行综合素质测试;中职类考生进行职业技能测试;特长类考生(体育类、艺术类)进行特长测试考核。
四川文化产业职业学校
院校代号:5185
1.普高类:进行综合素质测试或专业技能测试
2.中职类:进行综合素质测试或专业技能测试
四川财经职业学校
院校代号:5184
1.普高类:考试形式为闭卷机考。职业适应性测试内容以《四川财经职业学校2022年高职单招职业适应性考试大纲》为依据,通过考试考察考生的基本政治素质、思想道德修养、职业适应能力和综合知识等,总分200分。
2.中职类:考试形式为闭卷机考。职业技能测试内容以《四川财经职业学校2022年高职单招财经商贸类职业技能考试大纲》和中职教材为依据。总分200分。应知部分(120分),其中《基础会计》(50分)、《市场营销》(40分)、《经济法律法规》(30分);应会部分(80分),其中《基础会计》技能(50分)、《市场营销》技能(30分)。
3.现代学徒制班:考试形式为面试。面试主要考察考生的职业倾向、沟通表达及应变能力、服务意识及创新能力、核心价值观及适应能力、举止仪表等。考试形式为随机抽取试题。总分为200分。
4.特长生类:特长专业测试主要考核考生特长方面的专业技能与潜力。总分为200分。
四川城市职业学校
院校代号:5190
1.普高类:综合素质面试采用现场面试的方式对考生仪表仪态、自我展示、现场答辩、专业认知才艺展示等项目的考察,重点考核考生的语言表达、文化素质、逻辑思维、思辨能力特长修养。具体测试内容参考《四川城市职业学校2022年单独招生考试综合素质面试指南》。成绩满分为200分。

2.中职类考生报考所有专业以及普高类考生报考美术类、体育类专业:









3.艺体特长生
测试内容参考《四川城市职业学校2022年高职单招艺体特长生各项目考试办法》对应类别专项考试办法。
四川现代职业学校
院校代号:5191
技能综合由职业倾向测试、职业基本素养测试、职业基本能力测试三部分组成测试满分200分。普高类、中职类技能综合测试成绩权重如下:


四川幼儿师范高等专科学校
院校代号:5145
1.普高类
2.中职类
3.艺术类
四川长江职业学校
院校代号:5192
1.普高类:综合素质面试,学校组织专家组对普高类考生主要进行表达能力、逻辑思辨能力、沟通协调能力、心理素质、职业适应性等方面的综合素质面试。
2.中职类:技能测试,学校聘请专家(包括部分行业、企业专家)成立专业技能测试专家组,对中职类考生进行专业基本技能测试;技能测试内容为所属专业大类专业技能操作及综合能力。
四川三河职业学校
院校代号:5195
1.普高类:综合素质测试实行抽签面试,考察学生的职业能力倾向、专业学习的适应性、心理素质、职业道德、语言表达、团队合作、特长等方面以及分析问题、解决问题的综合能力,总分200分。
2.中职类:技能综合测试由学校组织专家对考生进行测试。技能考核学校参照对口招生实行职业技能全省统考专业的《考试大纲(2021年版)》实行相应专业职业技能考试。总分为200分。
川北幼儿师范高等专科学校
院校代号:5140
1.普高类:报考虚拟现实技术应用技能测试方式为笔试+面试,其余专业为笔试。
2.中职类:报考虚拟现实技术应用技能测试方式为笔试+面试,其余专业为笔试。
注:中职考生技能综合测试考核内容均以第一志愿报考专业为准。专业志愿中填报有虚拟现实技术应用的考生均须参加对应的面试。
四川卫生康复职业学校
院校代号:5194
1.普高类(除医学美容技术、休闲体育外的其他专业):采用面试考核,主要考核思想政治素质、心理身体素质、辩证逻辑思维能力、语言交流表达能力及仪表仪态等综合素质。
2.中职类:采用面试、笔试、技能操作等多种考核形式。
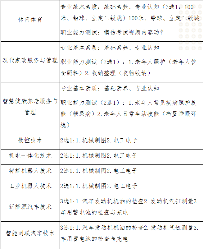
四川汽车职业技术学校
院校代号:5198
技能综合测试试卷由学校一命题,试卷分普高类和中职类,由学校组织考试及评卷工作。以闭卷(笔试)形式考核。考核内容详见四川汽车职业技术学校各专业《2022年单独招生考试考试大纲》,成绩满分为200分。
巴中职业技术学校
院校代号:5651
1.普高类、中职类:综合素质测试考试形式为面试,主要考核学生思想道德素质、自然科学素质、人文综合素质、身心健康素质、日常学习中的常识性知识(中职类为日常学习中的常识性相关专业知识)、综合素养和综合能力等,总分200分。
2.特长类:主要测试考生在报名时所填报的特长项目,总分200分,由学校组织命题和考试,采取现场测试、答问等方式进行。
四川希望汽车职业学校
院校代号:5652
1.普高类:综合素质测试采用现场考核和问答的方式进行,主要考察考生逻辑思维能力、语言沟通能力和职业倾向等基本素质。
2.中职类:职业技能测试采取现场考核和问答的方式进行,主要考察考生的逻辑思维能力、语言沟通能力、专业基础知识和基本技能。
四川电子机械职业技术学校
院校代号:5653
1.普高类:采用现场考核的方式进行,主要考察考生思想政治、逻辑思维、语言沟通、心理健康和职业倾向等基本素质。
2.中职类:采用现场考核的方式进行,主要考察考生思想政治、逻辑思维、语言沟通、心理健康、专业基础知识和基本技能。
四川文轩职业学校
院校代号:5656
1.普高类:综合素质测试主要测试基础知识、专业意愿趋向、思维辨别能力、法律知识、国内外及社会热点、职业规划等相关内容,总分200分。
2.中职类:专业知识技能测试或综合素质测试。主要考察测试学生专业意愿趋向,专业基础知识和基本技能等,总分200分。
(最终考试内容,以四川省教育考试院发布为准)
2022年在全川参与招生的
94所院校的考试方式都齐了!
报名将于19日结束
报名流程如下
千万不要错过哦↓↓↓
报名流程
登录四川省教育考试院官网(https://www.sceea.cn)。
点击首页【高职单招报名入口】-【网报登录】,进入网报系统。

点击【我已阅读】,再根据提示填写考生号、身份证号码、登陆密码和验证码,点击【登录】-【报名信息】。

进入【填写院校志愿】,点击【选择】,输入【院校代码】,点击【查询】,并选择【我已阅读清楚,确认报考】,完成填报。
更多关于单招院校的相关信息
记得关注成都职教
希望各位同学都能考上心仪的大学

如果对单招还有疑问
欢迎加入2022年高职单招微信群
学长学姐、学校老师线上答疑


