按照2022招生日程,6月4日-6月19日为小学入学信息登记日,6月19日后不得更改入学信息。
请家长妥善保管好这份登记表,在后期报名和学校验证的时候,都需要用到这张表,是孩子的入学依据。

2022《上海市小学入学信息登记表》
请注意,在完成入学信息登记后,家长可通过手机获取上海基础教育发出的短信:
XXX家长:您好!您已完成孩子的入学信息登记。《上海市小学入学信息登记表》为入学报名的重要凭证,请妥善保管。
以及【上海基础教育】和上海一网通办发出的短信:
【随申办】**X家长,您可凭孩子证件号、初始化密码(********)登录一网通办网站义务教育入学专栏,进行网上报名,查询入学信息。为了账号安全,请尽快修改密码。/上海一网通办。
在短信中告知的初始化密码非常重要,请妥善保存!您可以凭孩子的证件号和这个密码登录上海市义务教育入学报名系统,查询幼升小的各类信息。
请每位幼升小家长务必确认,您已完成幼儿入学信息登记所有步骤,并且收到了短信和登录入学报名系统的初始密码,否则后面将无法操作后续公办或民办小学的报名。
手机无法收到短信怎么办?
因运营商不同,有的手机无法收到短信,请与您的手机运营商联系开通相应通道。
上海本地运营商通道号码为:106380002066;外省市运营商通道号码分别为(移动)1065575160428、(联通)1065502183861、(电信)1065902100772
一网通办短信通道:(移动)1065751600000、(电信)1065902100000、(联通)1065502100000。
忘记了密码怎么办?
您可打开手机随申办APP,在【我的】页面中的【儿童忘记密码】,输入《上海市小学入学信息登记表》上适龄儿童的身份证号码,以及登记时填写的手机号码,然而点击【确认】按钮,重新设置密码。
本周三起开始
公办或民办小学的报名
时间节点,请注意!
须在一网通办网站义务教育入学专栏或入学报名系统进行在线报名,进入幼升小报名(公办、民办)页面,点击选择公办小学报名或民办小学报名(只能二选一,如完成公办小学报名,则不能再报名民办小学,反之亦然)。
有意愿选择民办小学就读的,请家长务必仔细阅读相关民办小学发布的招生简章,特别是招生计划、收费情况等。
进入公办小学报名页面,会出现报名指南,提示家长要通过报名登录确认提交报名成功三个环节方能确保报名成功。家长须仔细阅读报名指南并勾选我已阅读公办小学网上报名指南,知晓公办小学报名步骤,同意报名成功后不再进行修改后,方可正式报名。
进入民办小学报名页面,会出现报名指南,提示家长要通过报名登录填报志愿确认提交报名成功四个环节方能确保报名成功。家长须仔细阅读报名指南并勾选我已阅读民办小学网上报名指南,知晓民办小学报名步骤,同意民办小学报名成功后不再修改报名志愿后,方可正式报名。每个适龄儿童可填报1个民办小学报名志愿,并可填报1个民办小学调剂志愿。
调剂志愿分为三类:同校调剂(同校内住宿或走读等分类计划间调剂)、区内调剂(就读意愿区内其他民办学校间调剂)、集团内调剂(同一集团内外区其他民办学校间调剂),可在3类调剂类型中选择一个调剂志愿。
报名民办小学前,请家长务必仔细阅读有关民办小学的招生简章,特别是招生计划类型及其条件、收费情况等。如遇部分报名志愿须确认是否符合报名条件,家长须做出确认后方可继续报名。
无论报名公办小学还是民办小学,一旦点击确认提交按钮,将完成报名,不得再次报名、更改报名信息或放弃报名志愿。
徐汇区教育局招生考试中心网址:
http://zsks.xuhui.gov.cn/
咨询电话:
54361242、54361272、54106183 工作日:8:30—11:30 13:30—16:30 (中、高考及国定假日除外)
监督电话:
54361542 64380853
线上咨询:
http://zsks.xuhui.gov.cn/zxzx/
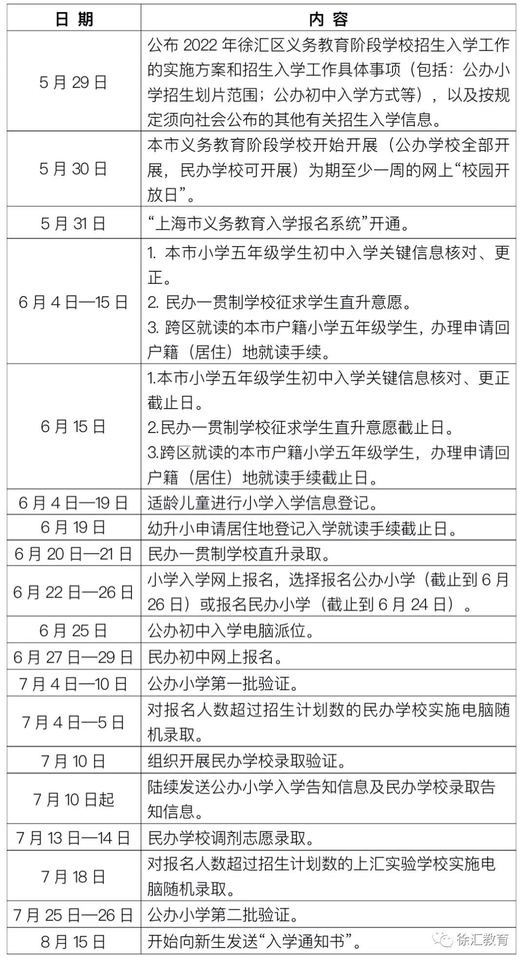
2022年徐汇区义务教育阶段学校
招生入学工作日程安排
编辑:毛雯露


