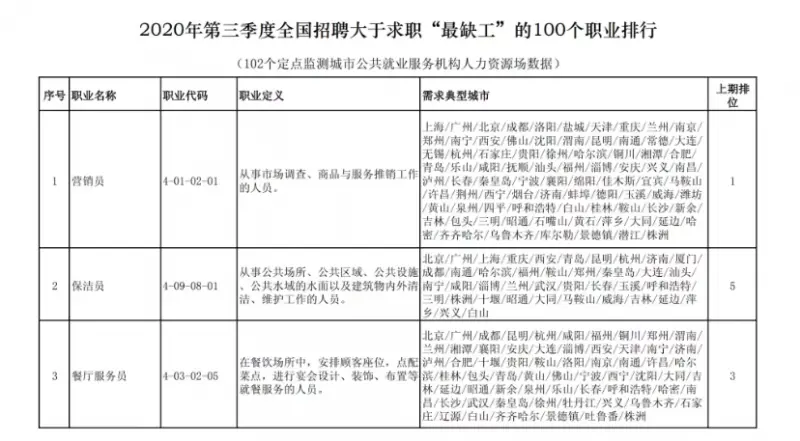
人力资源和社会保障部23日召开新闻发布会,发布2020年第三季度全国招聘大于求职最缺工的100个职业排行,前十名的职业是:营销员、保洁员、餐厅服务员、保安员、商品营业员、家政服务员、客户服务管理员、房地产经纪人、快递员、车工。
打开凤凰新闻,查看更多高清图片
排行榜显示,第三季度招聘需求人数和求职人数环比双下降,求职人数下降更明显,导致缺口人数扩大,供求关系仍然偏紧。
从最缺工100个职业看,招聘需求人数从二季度的148.9万人下降到131.6万人;求职人数从二季度的74.3万人下降到49.2万人;缺口数从二季度74.6万人上升到82.4万人。总体求人倍率(招聘需求人数与求职人数的比值)上升32.8%。
由此可见,二季度复工复产高峰带来的反弹需求已出现回落,市场整体供求恢复常态,但最缺工的100个职业供求关系仍然偏紧。



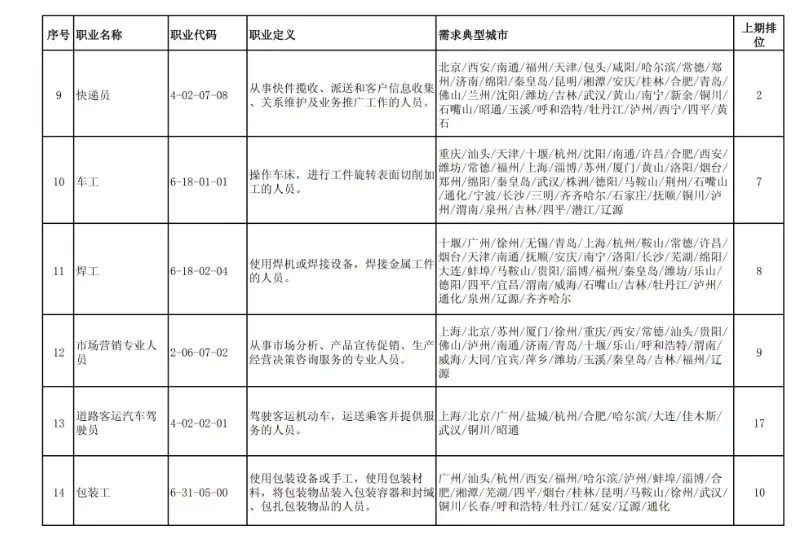
排行榜还显示,制造业复苏明显,人才需求旺盛;学校复学带来教师缺口加大。在新进排行28个职业中,有19个与制造业直接相关,占比67.9%,如仪器仪表制造工真空电子器件零件制造及装调工金属材料工程技术人员汽车零部件再制造工等;短缺程度加大的15个职业中,有5个职业与制造业直接相关,占比30%,如铣工装配钳工工具钳工等。随着中小学开学季来临,中学教育教师小学教育教师也首次进入排行。
排行榜显示,与疫情防控相关的职业短缺程度明显缓解。除缝纫工仍保留在排行内之外(从第19位下降到24位),其它缝制机械装配调试工医用材料产品生产工内科医师药物制剂工裁剪工等5个职业均退出排行,排位在100名之外,短缺程度明显缓解。( 河南新闻广播)


