成都初中补习物理怎么补?要注意哪些问题?成
日期:2023-01-31 00:56:36
点击:175
好评:0
成都初中补习物理怎么补?要注意哪些问题?...
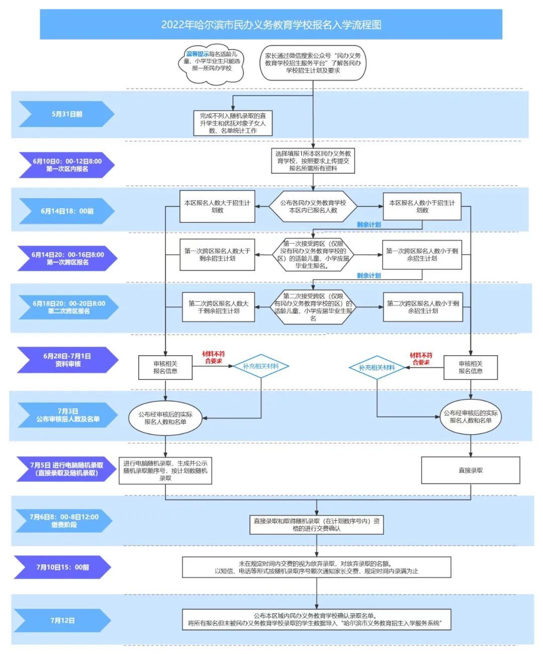
哈尔滨2022年民办初中怎么招生,是否可以通过笔
日期:2023-01-31 00:55:12
点击:201
好评:0
哈尔滨2022年民办初中怎么招生,是否可以通过笔试、面谈等方式招生?...
2019年泰山区小学初中怎么招生?全在这里成都高
日期:2023-01-31 00:53:58
点击:283
好评:0
齐鲁网泰安8月15日讯 为做好今年的中小学招生工作,8月15日上午,2019年泰山区义务教育段学校招...
成都民办初中17日开始报名三类招生计划要看清成
日期:2023-01-31 00:52:44
点击:149
好评:0
原标题:成都民办初中17日开始报名 2022年成都市小升初民办学校招生实行网上报名,自愿就读民办初中的小学毕业生须完成网上报名,才能参加民办初中的学位确定。 如何报名?在哪...
2022成都私立初中怎么选?向老师带你看政策+做建
日期:2023-01-31 00:51:23
点击:206
好评:0
前两天我们在直播间讲了成都小升初,公私立学校的选择问题,在其他平台的家长对于私立二类学校的选择也有很多问题想要了解。 今天我们就详细聊聊私立初中的选择,把私立学校的...
成都石室中学招生扩至1107人!机会更大了?官方
日期:2023-01-31 00:49:56
点击:232
好评:0
6月17日,成都石室中学发布《2022年石室中学招生政策全解读》,从学校招生范围、招生计划、录取线、班型设置、分班规则、艺体招生、食宿交通等方面,对今年学校中考招生进行了全...
成都市石室中学初中部招生政策(小升初和初中
日期:2023-01-31 00:48:29
点击:183
好评:0
据成都市教育局发布就读石室中学(北湖校区)、成都七中(高新校区)、树德中学(光华校区)、树德中学(外国语校区)五所 成都市直属中学初中部(小升初)入学条件,报名时间...
成都市石室中学初中部招生政策(小升初和初中
日期:2023-01-31 00:48:04
点击:151
好评:0
据成都市教育局发布就读石室中学(北湖校区)、成都七中(高新校区)、树德中学(光华校区)、树德中学(外国语校区)五所 成都市直属中学初中部(小升初)入学条件,报名时间...
成都树德中学(成都九中)高中招生条件,指标
日期:2023-01-31 00:46:37
点击:288
好评:0
中考只有一次,高考可以重来 。所以选择一个有发展,有高度的初中就很重要!成都高中的本科率已经超过一半以上,每年都在逐渐增长,但是高中之间还是存在一些差距,毕竟名校的...
为什么小升初特别重要呢?...