近期
川川推送了部分川内高校招生信息
后台不少小伙伴留言
希望川川推送职业院校相关信息
今天川川就为大家整理了
5所川内职业院校招生信息
一起来看吧
四川电力职业技术学校
(点击下方图片查看详细学校招生信息)
办学类型:公办全日制普通高等专科学校
国标代码:12065
四川省招生代码:5156
学校地址:成都市温江区春江南路666号
咨询电话:028-87348543、82614666
招生计划
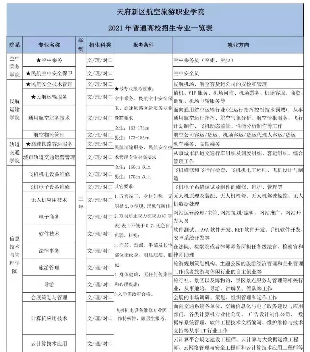
天府新区航空旅游职业学校
(点击下方图片查看详细学校招生信息)
办学类型:民办全日制普通高等专科学校
国标代码:14645
四川省招生代码:5783
学校地址:
天府新区剑南大道南延线航空大道中段168号
联系电话:
400-888-3105、028-35060666、35060888
官方咨询QQ:4008881505
招生计划
>左右滑动查看更多<
四川托普信息技术职业学校
(点击下方图片查看详细学校招生信息)
办学层次:全日制普通高等专科学校
国标代码:12963
四川省招生代码:5164
学校地址:成都市高新区(西区)西区大道2000号
咨询电话:028-84628801、84628806
官方咨询QQ:800198769 QQ群:691761576
招生计划
资阳环境科技职业学校
(点击下方图片查看详细学校招生信息)
办学类型:全日制普通高等专科学校
国标代码:14674
四川省招生代码:5796
学校地址:资阳市雁江区大学路1号
招生就业处:028-26095333、26597999
官方资讯QQ:800182506,2574818552
招生计划
>左右滑动查看更多<
四川护理职业学校
(点击下方图片查看详细学校招生信息)
办学类型:公办全日制普通高等专科学校
国标代码:14513
四川省招生代码:5199
学校地址:
德阳校区:德阳市一环路东一段199号;
龙泉校区:成都市龙泉驿区龙都南路173号
联系方式:
周老师:17721958723
贾老师:18780575812
任老师:19934499655
成都校区:(028)84879035、84879040
德阳校区:18608382898
招生计划
(点击查看往期川内高校招生章程)
编辑 |阿贤校对 |木尧责编 |阿黄审核|关关
素材 |四川教育发布综合
往
期
阅
读
➤快看!又有5所川内高校招生信息来了!
➤这所高校从北京搬到成都满一年,正在努力上新
➤省教育考试院解读2021年普通高校招生录取政策!
➤志愿填报选学校、选专业的思路!建议从这3方面考虑


