日前,四川教育考试院官网公布了2022年四川单招院校总共94所院校,与2021年单招一样。其中川内91所,川外还有3所高职院校,在川招生。具体名单如下:
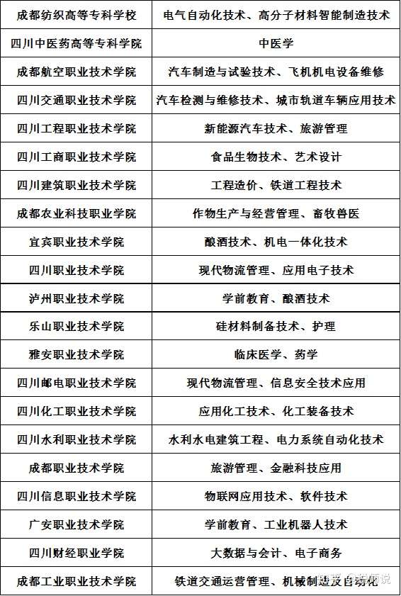
2022年四川单招91所川内院校。
2022年四川单招3所省外院校这些院校总数没有变化,与2021年的一致。其中公办院校48所。
2022年四川单招公办院校其中民办院校稍有变化,其中成都东软学校、四川传媒学校没有参加2022年四川高考单独招生;而自贡职业技术学校(2021年成立)、泸州医疗器械职业学校参加了2022年四川高考单招的招生。
PS:截止2020年,全国共有高职(专科)院校1468所,接下来这些学校的名头,就足以评估他们的实力。
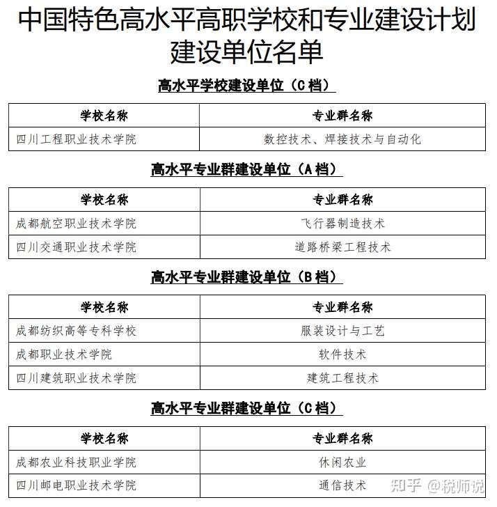
一、2所中国特色高水平高职学校
四川省工程职业技术学校
由四川省人民政府批准建立的公办全日制普通高等学校。中国特色高水平高职学校建设单位,全国五一劳动奖状,全国首批(28所)国家示范性高职院校,全国职业教育先进单位,国家级教学成果一等奖获得单位,国家技能人才培育突出贡献奖获得院校,全国普通高校毕业生就业工作50强,国家高技能人才培训基地,高等职业院校服务贡献50强,高等职业院校教学资源50强。
该校的名头非常多,尤其是与东汽和二重的关系,可以这么说很有可能给你上课的老师,就是大国工匠。
学校的实力不容小觑,最强的专业是:数控技术、焊接技术与自动化。2021年年底这个学校承办了第四届全国智能制造技术技能大赛,确实非常强。装配钳工、仪器仪表的国赛一等奖。
值得注意的是,省工程作为四川高职院校中的龙头,是为数几个双上线的学校之一,而且是分数最高的,每年这些最低分数线几乎都没有变过。
1.艺术特长生:专业测试合格线170分,文化考试合格线70分。
2.体育特长生:专业测试合格线170分,文化考试合格线70分。
3.美术考生:综合素质面试合格线145分,文化考试合格线95分。
4.中职类考生:加工制造类、汽车类、信息技术一类、信息技术二类和土木水利类职业能力测试合格线140分,文化考试合格线140分;财经商贸类、公共管理与服务类、教育类和旅游服务一类职业能力测试合格线145分,文化考试合格线135分。
5.普通高中类考生:工程类专业综合素质面试合格线140分,文化考试合格线140分;文管类专业综合素质面试合格线145分,文化考试合格线135分。
报考建议:普高建议文化课200+,中职建议180+,如果要想稳的话再上扬20分。
下面是近3年单招考试录取成绩
中职各类别录取分数线
近三年中职各专业录取情况
近三年普高录取分数线从上面的分数可以看出,要想报考省工程,确实需要很好的文化课底子。这个分数在四川省所有高职院校中也是首屈一指的。所以,在单招考试中,如果文化课没有达到其近几年的基本线的同学不要冒险报考该校。
长沙民政职业技术学校
于1984年由民政部创办,2000年部委学校改革成为湖南省人民政府和民政部共建、省教育厅直属高校。是首批(28所)国家示范性高等职业院校、教育部认定国家优质专科高等职业院校。2019年成功入围中国特色高水平高职学校和专业建设计划(简称双高计划)第一轮建设单位。学校获得全国职业教育先进单位国家技能人才培育突出贡献奖单位全国模范教工之家全国敬老文明号等国家级荣誉和成果。2018年全国高职三大标志性成果(国家级教学成果、教师教学能力竞赛、学生职业技能竞赛)综合排名,名列全国第十;国家级教学成果奖2014年与2018年两届获奖数排名,名列全国第七;2015-2019年中国高教学会公布全国普通高校竞赛评估结果(高职),名列全国第五。学校入选全国高职院校教学资源50强教学管理50强学生管理50强实习管理50强。
长沙民政职业技术学校校园风光2021年5月,湖南省教育厅同意长沙理工大学城南学校与长沙民政职业技术学校合并,按程序申报转设为长沙民政职业技术大学(暂定名),性质为公办本科层次职业技术大学。
有国家高水平专业群:老年服务与管理专业群、现代殡葬技术与管理专业群。每年在川招生200人左右。
2. 8所中国特色高水平专业群建设单位
四川有8所中国特色高水平专业群建设单位,具体如下:
四川省工程职业技术学校是:数控技术,焊接技术与自动化专业。具体的前面我已经介绍,不在这里做过多的介绍。
A档:
成都航空职业技术学校
2006年12月26日,教育部、财政部确定学校为全国首批28所国家示范性高等职业院校建设单位之一。2009年11月26日,学校国家示范性高等职业院校建设项目完成建设任务,通过教育部、财政部评审验收,被确定为优秀级。2012年3月,学校被确定为全国首批11所直招士官试点学校之一。2017年,学校被四川省教育厅确立为四川省优质高等职业院校建设单位。2019年,学校成为国家双高计划首批建设单位。2020年,学校与成都市新都区签署航空产教园区共建合作协议(很可能升本,升本后的新校区),为航空工业成都飞机工业(集团)有限责任公司和航空全产业链提供人才支持。
这个学校的名头很多,其中有几个名头可能跟我们很多学子更加相关:航空特色专业6个和国防军工特色专业7个,国家示范院校重点专业6个、国家级教改试点专业2个。世界技能大赛中国集训基地、中国民航CCAR-147维修培训机构,国际竞赛奖13项,国家级竞赛奖400余项,省级竞赛奖近300项,连续5年代表中国赴美国参加国际超轻复合材料竞赛(SAMPE),4次夺得全球总冠军、1次获得亚军。
能拿到这些名头中的一个,这个学校都不简单,也意味着你读了这个学校,今后就是直接进入世界头部,至少也是国内这个行业里面的头部,更容易进入这个行业的头部公司或企业。这些东西甚至是很多本科院校都不具备的。以后就在某个细分的行业或者岗位,成为全国为数不多的那么几个人,也可能成为未来的大国工匠。
王牌专业:飞行器制造技术(高水平专业群建设单位)
2021年单招录取分数
2020年单招录取分数报考建议:普高建议150+,职高建议130+。虽然说该校的单招录取分数有很大波动,但是成航的水平在这里摆着,大家也不要掉以轻心,它的水平就值这么多,不用怀疑。
四川交通职业技术学校
双高,国示范,优质高职,全国职业院校教学资源50强、服务贡献50强、育人成效50强。是四川交通运输人才培养的黄埔军校,中中央财政重点建设专业6个、国家级交通运输示范点专业2个。
王牌专业:道路桥梁工程技术(其实道路与桥梁工程系的专业都很不错,毕竟是双高专业群建设点)
报考建议:普高建议160+,职高大部分专业建议140+。
该校也是为数几个双上线的高职院校,普通类:文化成绩控制线为70分,素质测试成绩控制线为70分;中职类:文化成绩控制线为85分,专业技能测试/职业适应性测试成绩控制线为70分;特长类:文化成绩控制线为72分、特长成绩控制线46分。
B档:
成都纺织高等专科学校
1939年创办的国立中央技艺专科学校。现为国家示范(骨干)高职院校、国家优质高等职业院校、国家双高计划建设单位。国务院津贴获得者3名、全国优秀教师3名。国家示范(骨干)高职院校、国家优质专科高等职业院校、国家双高计划建设单位,国家级重点专业5个。
王牌专业:服装设计与工艺、电气自动化技术
报考建议:普高建议160+,职高大部分建议140+,该校是总分上线。
成都职业技术学校
中国特色高水平专业群建设单位、教育部高职高专人才培养工作水平评估优秀级院校、国家(示范)骨干高职院校、全国深化创新创业教育改革示范校、国家优质专科高等职业院校。拥有国务院政府特殊津贴获得者1人,国家高层次人才项目获得者1人,全国职业教育先进个人1人,全国技术能手1人。
王牌专业:软件技术、集成电路、应用电子、旅游管理
报考建议:普高建议150+,职高建议140+;成都职业技术学校拥有很好的区位优势,虽然有的专业分数很高,但是大部分专业还是比较低的,尤其是中职类的专业的,报考这所学校的话还是很划算的。
四川建筑职业技术学校
隶属于四川省住房和城乡建设厅,双高计划建设单位,教育部、财政部确定的国家职业教育建筑技术实训基地、物流管理实训基地,教育部认定的国家建筑技能紧缺人才培训基地、道路桥梁工程国家级生产性实训基地、城市轨道交通国家级生产性实训基地、建筑工程国家级生产性实训基地享受国务院政府特殊津贴专家3人。
王牌专业:建筑工程技术
报考建议:普高建议170+,职高建议140+;从这些分数可以看出,报考建筑职业技术学校的要求还是比较高的,同学们报考的时候一定要根据自己的情况来报考哟。
中职录取分数线
普高录取分数线C档:
成都农业科技职业技术学校
2019年,学校被教育部确定为国家优质专科高等职业院校,入选中国特色高水平高职学校和专业建设计划(双高计划)建设单位。国家优质专科高等职业院校、金平果首次发布全国高职院校专业评价结果,学校农业类专业排名全国第三位,其中休闲农业专业位列全国第一、中国休闲农业产教联盟理事长单位、国家骨干专业3个、中央财政支持专业2个。
王牌专业:休闲农业
报考建议:普高建议140+,职高建议130+,当然得具体专业继续分析。
中职类,按参考人数90%划定文化考试最低录取控制分数线为104分,文化成绩上线后按照文化成绩加技能成绩总分由高到低录取。大部分专业分数在280以下,少数专业分数较高,要具体情况具体分析。
普高类,按参考人数90%划定文化考试最低录取控制分数线为114分,文化成绩上线后按照文化成绩加综合素质测试成绩总分由高到低录取。
四川邮电职业技术学校
中国特色高水平高职学校和专业建设计划建设单位、国家优质高职院校、国家骨干高职院校优秀等级单位、教育部首批现代学徒制试点学校、中国人民解放军火箭军、陆军、武装警察定向培养士官高校、国防教育特色高校、国家高等职业院校育人成效50强单位、国家高等职业院校社会服务贡献50强单位。是中国西部第一所独立设置的邮电通信类高职院校。中中央财政支持建设的重点专业5个。全国邮电系统唯一一所双高院校。
这所学校很低调很低调!
王牌专业:通信技术、物联网技术、移动通信技术。
报考建议:普高建议140+,职高建议120+。这所学校的被严重低估的一所学校,虽然整体比不上前面的一些学校,但是在移动通信、电子信息这个专业上,还是是全国数一数二,毕竟全国双高里面电子信息专业群建设的学校只有这一所。这两年非常好考,尤其是通信工程学校,也是高水平专业群建设的学校,分数真的很实惠,
上述的这些高职学校,无疑是四川高职院校里面的第一梯队,有着非常雄厚的实力。在专业建设,教学水平,学生就业等方面都有出色的表现,在学生专升本的比例上也是领先于其他学校。大家在分数允许的情况下,建议优先选择。
三、 21所四川省双高建设单位
2021年底四川省立项建设的22所高水平高等职业学校(含8所国家双高建设学校),50个高水平专业群,15所高水平高等职业培育学校正式确定!并进入编制项目建设任务书环节。这些建设单位在四川省内的相应专业建设都是一流的。国家双高建设单位全部入选四川省的双高建设单位。具体名单如下:
21所四川双高学校4. 8所四川省高水平专业群建设单位
8所高水平专业群建设单位在2020年四川省高职单招改革以后,四川的单招开始都是以文化成绩+技能综合成绩的方式进行考试和录取。同学们在备考时一定选择正确的目标进行奋斗。
在四川单招中,同学们一定不要冲着民办去,单招一定要往公办院校报考!就算公办院校考不上,还有机会高考,高考可是有8个平行志愿的,怎么也能被录取上!


