来呀!来呀!关注我吧!!
突如其来的疫情
让还没好好感受到大学生活的19级同学
莫名就变成了:
学长学姐,……宝宝心里憋屈呀!
但真的很幸运
我们有这么伟大的祖国
不管多大的风雨
庇护着中华民族的炎黄子孙平平安安
作为新时代的青年
正是树立远大志向
保家卫国的关键时期
青年是我们的未来,是我们的希望
四川旅游学校数字媒体技术专业
欢迎有志青年的到来
在这浩瀚火热的科技领域
一展你们的风采!
让我们先看看数字媒体技术专业的概况吧!
一、数媒专业学什么?
有学长说,怎么什么都要学?是的,数字媒体有很多种嘛,范围很广!跳麻了的、静止不动的、虚拟现实的、以及抖抖抖~音类的短视频和直播带货,都属于我们数字媒体技术范畴,看结构图:
专业定位与规划:
二、数媒专业怎么学?
数字媒体技术专业学分、学制、学位要求:
是的,你没有看错,就是授予工学学士学位哦,搞技术的专业人才哦!
数字媒体技术人才培养目标:
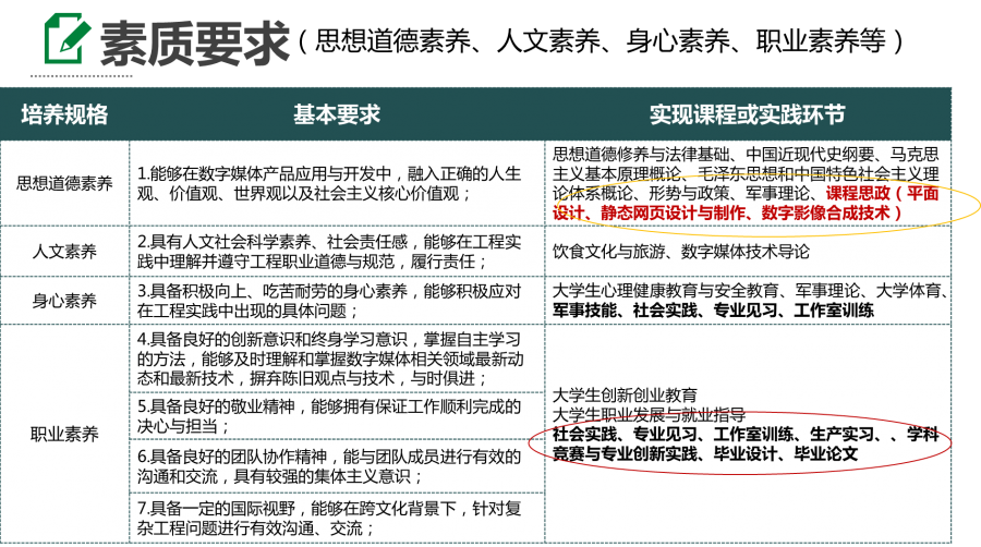
数字媒体技术专业要求:知识要求+能力要求+素质要求
这个地方,啰嗦几句:
大一,学学科基础课程,比如有平面基础、艺术史、摄影摄像、数学、高级语言程序设计等,不一定要画画,你说我画个圆是扁的,莫事,你晓得它是个圆就行了,主要解决你的审美问题。
大二,学必备专业课程,就是在大一基础上进行深挖,建模、引擎、交互、程序开发、图形图像学、影视动画、影视特效等的学习。
大三,我们还要分方向,就你喜欢的东西,使劲学、拼命学,主要通过教师理论授课,外加各种综合实训以及集中实践课程的模式进行,还有哦,我们会把大家弄到企业进行集中专业见习接近一个月,这可是让你武力提升的必杀技。
大四,第一学期,完成毕业设计作品,符合老师要求的,12月25日,在学校过完圣诞节,你就可以飞出去实习了,当然,一边实习一边根据你的毕业设计作品撰写毕业论文嘛。
那没有按规定整好毕业设计作品的,怎么办呢?莫事,熬通宵,接着整,整到符合老师胃口为止!方能修成正果,放你出校门!
大四,第二学期,5月25日,结束实习生涯。回来,来,来,毕业答辩!通过1个月的紧张激烈战斗,6月,你终于可以毕业了!我们也解脱了!
疫情期间 毕业生的云合照
三、数媒专业学了干什么?
先上图,了解一下:
看不懂图的,我来举例子,用文字阐述一哈:
我校是一所应用型本科院校,本专业以培养设计开发的技术型人才为目标。刚刚毕业的2020届学生中,就业率为96%以上,均从事与本专业相关工作,其中包括影视拍摄与制作、动画设计与制作、新媒体运营、平面设计、游戏美工、网站设计与开发、游戏开发、微信小程序开发、计算机类培训机构任教、高职高专院校计算机管理人员、以及科技类、旅游类公司行政管理人员。
四、除了这些,数媒专业还有啥?
说到这点,厉害了我数媒专业,敲黑板,划重点:
实验室建设:
本专业,在2018年10月,再次投入经费为464.61万,整了很多高性能的东西哦,学长们喜欢得不得了,好巴适,三万一台的图形工作站,跑起来溜溜的。看嘛,下课之余,都舍不得走!
实验室设备,完全能够支撑本专业学生课内实验、学科竞赛,实训实践、社会服务等项目。
工作室建设:
这个是数媒专业的一个特色人才培养模式,也就是学生的第二课堂。
通过指导老师带到做项目,项目来自社会与学校服务项目,学生竞赛项目、自找商业项目、指导教师商业项目、指导教师科研项目等多种渠道。
比如:社会服务:白玉县的一只菌子宣传片、龙泉驿区的国际桃花节,白玉县脱贫攻坚,设计制作白玉县非物质文化遗产网站等,就在2020暑假,由数媒老师和学生共同组成的小分队,会再次进入白玉县,完成光荣而艰巨的任务。
通过工作室训练,学生们得到很多能力的培养。三年左右,工作室共完成项目60余项,得到我院、我校以及社会的认可,能干得很!
学科竞赛与创新创业项目:
数字媒体技术专业的学生在学科竞赛、科技创新、应用实践等方面取得了一定的成绩。
近年来,在全国大学生计算机设计大赛、中国青年之声VR制作大赛、中国海洋设计大赛、中国青年旅游创意设计大赛、四川省大学生创青春创新创业大赛、四川省大学生艺术节、中国大学生艺术设计大赛、全国大学生统计建模大赛等各级学生竞赛中,共获奖项51项(省级及以上),其中国家级13项,省部级38项,三年来,数字媒体技术专业学生主持创新创业项目(省级及以上),共计11项。多吧!
校级太多了,我就不写了!
师资队伍建设:
数字媒体技术专业教师队伍年轻化,数字媒体技术是随着现代信息技术的快速发展,在数字技术逐渐与设计艺术深度融合、传统媒体数字化、新兴媒体形式不断涌现的背景下而诞生的一个多学科支撑的新型交叉专业。
本专业专任教师11 人,兼职教师5人,实验教师7人,共计23人。
专任教师结构:
专任教师11名中,具有硕士学位11人,占教师总数100%。
具有高级专业技术职务者4人,其中教授1人,副教授3人,占比36%;具有中级专业技术职务者5人,占比45%。
专任教师队伍全是45岁以下中青年教师,明显呈梯队形式,其中35岁以下教师共计7人,占比64%,36至45岁教师共计4人,占比36%。
专业涵盖计算机应用技术、软件工程、城乡规划学、设计学、电影学(含电视)、艺术学等多个学科,适应本专业的学科需求设置。
专任教师队伍的学历结构合理,本科学历2人,占比18%,研究生学历9人,占比82%。
恭喜你!
你终于看完了这篇走心的推文
你辛苦了!
额~~~~
信息量有点大哈
能读懂本文的
情商和智商都不一般呀
所以
特别欢迎来到
四川旅游学校数字媒体技术专业哦!
最最~最后
因为还是在疫情防控特殊时期
特别提供3个由19级学长做的疫情防控MG动画
01
袁东 | 新冠肺炎广而告之
02
李玉龙 | 新冠防控措施
03
王浩蒙 | 校园疫情防控
咨询方式
本科专业:信息管理与信息系统、数字媒体技术、建筑电气与智能化、人工智能
咨询电话:028-84825063
联系老师:方老师(15882299049)、李老师(15661685517)
网址:http://www.sctu.edu.cn/it/
邮箱:373671115@qq.com
QQ群:1079752409
视频 | 袁东 李玉龙 王浩蒙
图文 | 信息与工程学校
编辑 | 张汇铭
审编 | 廖 浩
责编 | 李婧雯
信息与工程学校团总支新媒体中心


