网拍幕僚
成都好房推荐
联系我们:18990019851
立即领取首创国际城二期尽调报告
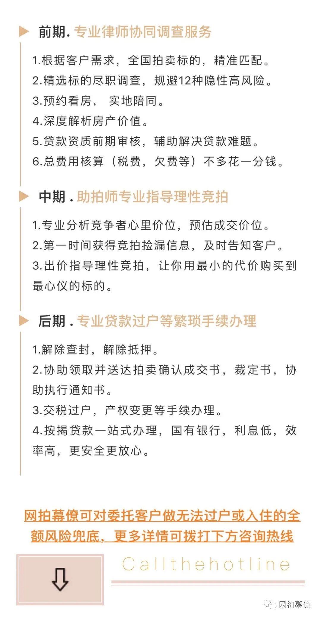
网拍幕僚友情提醒
司法拍卖的成都市住房已经纳入限购政策管理范围,竞买参与人应当事先确定是否具有成都市购房资格。这也意味着成都法拍房捡漏季开始,最高捡漏40%,法拍房正式限购。竞争大大降低,部分房源起拍价即可成交,捡漏就在限购后两个月内。网拍幕僚扎根法拍行业6年有余,专业团队,值得信赖
包过户 包入住,欢迎来电详询,网拍幕僚带你一起捡漏
网拍幕僚抖音视频
关注网拍幕僚抖音官方账号,法拍捡漏不迷路
抖音账号:wangpaimuliao1
房源图片
房产价值
周边配套
交通
地铁2号线:成渝立交、成都东客站
地铁4号线:来龙
地铁7号线:迎晖路
教育
成都树德小学(和韵校区)、四川长江职业学校、成都市第四十九中学、蓉城小学、成都市建筑职业中专校、链家学校、成都市华建学校、杨柳小学校、新易元文化培训学校、彩艺艺术文化培训学校、学翼教育文化培训学校、成都渥太华国际化学校、丹秋名师堂学校、成都树德小学(万科校区)、布洛西点咖啡学校、新跃·爱乐蒙艺术培训学校、成都凯奇职业技能培训学校
医疗
成都市成华区第六人民医院、成都市老年康疗院、四川省医学科学校-、成都市第六人民医院、成都鹰阁医院、成都顾连锦宸康复医院、成都圣丹福整形美容医院、东虹老年病医院、东虹老年病医院、成都迎晖医疗美容
商超
PIX像素电影城、卢米埃影城、宜博电竞馆、永辉超市(万科路店)、红旗超市(东站分场店)、红旗连锁超市、007Chain超市、1+1超市、舞东风超市、奇货多超市、四川特产宜鑫平价超市、007超市(东站一店)
休闲
和美公园、月圆市集公园、杨柳公园
地理位置
往期独家房源推荐
独家房源正在走司法程序。即将上拍提前锁定,一口价(售价),预付定金
独家房源上拍——凯德卓锦万黛!清水优质学区房,低于市场价12万!!捡漏!捡漏!
成都住宅推荐——绿地468公馆!名校学区住宅,新房227万捡漏起拍!!可贷款!!
独家房源即将上拍——保利林语溪二期!地铁精装套三,直接捡漏22万!!!捡趴活!!
独家房源即将上拍——中铁西派城C区!不看错过30万!!精装大套四,新房大捡漏!!!
独家房源即将上拍——绿地悦蓉公馆!开发商精装学区房,买到就赚25万!!优惠不错过!!
独家房源即将上拍——融创香璟台(西苑)!精装地铁洋房,直接捡漏22万!!可贷款!!
往期别墅推荐
成都别墅推荐——中粮.祥雲里!中粮联排大别墅,清水带车库!!1000万捡漏开拍!!
成都别墅推荐——蔚蓝卡地亚!高端花园别墅,最高捡漏288万!!清水仅6.9折!!超级捡漏季!
成都别墅推荐——建发浅水湾三期!520㎡精装独栋别墅,买到就赚310万!!7折捡漏捡漏捡漏!!
成都别墅推荐——河滨印象!九眼桥稀有双花园车库别墅,公园旁7折捡漏285万!!大捡漏,可贷款!!
成都别墅推荐——金林半岛!西南极品别墅,临湖捡漏745万!!杜甫草堂双花园,7折!!
往期豪宅推荐
成都豪宅推荐——建发金沙里!金沙豪宅大套四,真正捡漏150万!!7折购学区豪宅!!
成都豪宅推荐——华润翡翠城五期!买楼王豪宅,送车位!清水捡漏258万,7折购露天花园洋房!!
成都豪宅推荐——保利.金香槟!179㎡大平层,学区捡漏153万!7折可按揭!!
成都豪宅推荐——中海.桐梓林壹号!清水大平层,捡漏203万住进城南富人区!!7折大捡漏!!
成都豪宅推荐——中海城南一号!城南豪宅代表,跃层精装捡漏118万!!仅7折,购豪宅!
成都豪宅推荐——龙湖世纪峰景!稀有522㎡清水顶跃,一线景观豪宅捡漏462万!!6.8折!!
成都豪宅推荐——中海名城!顶跃花园洋房,学区最高捡漏167万!!7折7折!可贷款!
成都豪宅推荐——神仙树大院一期!大面积跃层豪宅,捡漏90万住进城南富人区!!可贷款,可捡漏!
成都豪宅推荐——仁恒滨河湾!攀成钢精装豪宅,买到就赚249万!!7折大捡漏!!
成都豪宅推荐——东方希望天祥广场!世纪城清水大跃层,仅7折!!最高捡漏109万!!
成都住宅推荐——德商.御府天骄!开发商精装新房,最高捡漏94万!!优质房源仅7折,配套设施齐全!!
成都豪宅推荐——龙景花园!跃层花园洋房,精装捡漏198万!!7折住进富人区!!
往期住宅推荐
成都住宅推荐——西府花园!地铁口花园洋房,学区捡漏48万!!双优势8折可按揭!!
成都住宅推荐——南城都汇汇尚园!140万购城南第一大盘!!高新地铁口,精装捡漏60万!!
成都住宅推荐——凯德风尚!名校学区住宅,捡漏仅150万!带花园,可按揭!!
成都住宅推荐——阳城心灵家园!树德学区住宅,跃层捡漏105万!!精装可贷款!!
成都住宅推荐——万科城市花园!地铁口精装套三,学区捡漏94万!!仅7折!
成都住宅推荐——中海龙湾半岛!浣花溪旁大套三,精装捡漏82万!!捡漏季,仅7折!!
成都住宅推荐——中铁.西子香荷!大套四学区住宅,148㎡捡漏78万!!可贷款!!
成都住宅推荐——罗浮世家二期!148㎡双阳台大套三,地铁口捡漏83万!!7折!!
成都住宅推荐——华润二十四城!商圈学区住宅,单价直降7200!!7折捡漏64万!!!
成都住宅推荐——明信鹭湾!18年新盘学区住宅,精装捡漏67万!可贷款!
免责申明
1.本微信部分图片、文字及观点,来源于互联网及其它公众平台,主要目的在于分享信息,让更多人获得需要的咨询,部分版权属于法院,如涉及侵权请予以告知,我们会在24小时内将相关内容删除。
2.本信息仅供参考,不作为承诺。


