2021年的单招大幕即将拉开
少年的你是否心怀梦想
期盼乘风破浪只争朝夕
向往遨游天际不负韶光
来吧,这里是成航
这里有播种希望的沃土
有攀登成功的阶梯
只要你愿意
梦想,其实并不遥远
下面
请跟着小航
一起去看看
今年成都航院的单招章程吧
学校介绍
招生代码:5151
成都航空职业技术学校
2021单招简介
首批国家示范性高职院校
国家双高计划建设单位
国家优质高职院校
国家级高技能人才培训基地
是国家高等学校继续教育示范基地
国家国防教育特色学校
黄炎培职业教育优秀学校
中国人民解放军首批定向培养士官学校
中国航空工业集团公司战略合作单位
中国航空发动机集团公司高技能人才培育基地
四川省高端技术技能型本科项目试点院校
四川省退役军人教育培训联盟
副理事长兼秘书长单位
成都航空职业技术学校创建于1965年,是经教育部批准设立的我国最早独立举办高等职业教育的公办高等院校之一。
为进一步完善具有中国特色的高等职业教育体系和高等教育多样化选拔录取机制,提高高等职业教育的生源质量和办学水平,经四川省教育厅批准,我校2021年继续开展高职教育单独招生(以下简称高职单招)工作。
文体馆
就业优势
学校就业环境好,毕业生就业率保持在95%以上,每年开设成飞班、航发班、 国航班 、川航班 、士官班等十余个类别订单定制班近1500人,大量毕业生服务于歼10、歼20、C919 、翼龙无人机和民航客机的生产、维护和运营等工作岗位。2020年,超过40%的毕业生就业进入航空、军工、国防等单位。
近三年就业航空、军工、国防单位的人数
2020届毕业生在航空等行业产业就业主要情况
组织保障
● 学校高职单招工作接受省高等教育招生考试委员会、省教育厅、省教育考试院的领导及社会监督。
● 高职单招工作按招考分离的原则在学校招生委员会领导下进行,由分管招生工作的校领导组织招就处等相关部门实施招生宣传、报名、资格审查、录取等工作;由分管教学工作的校领导组织教务处等相关部门实施考试考务工作。
● 学校纪委对高职单招工作进行全程全方位监督。
招生原则
● 学校高职单招工作遵循公平、公正、公开,程序规范、自我约束、社会监督的原则,严格实施招生阳光工程。
● 凡有直系亲属(父母、配偶、子女等)报考的,本人不得参与当年高职单招考务及录取工作。
招生专业及计划
(一)普高类、中职类单专业及计划
注:
1. 以上专业均为专科层次,学制三年。招生专业和计划以省教育考试院公布为准。
2. 模具设计与制造专业现代学徒制项目是学校2017年立项的第二批国家级学徒制试点项目,项目以成都市模具工业协会为平台,与协会优质会员企业共同培养成都市模具行业急需的高素质技术技能人才。学生按学徒制人才培养方案组班教学,与校企签订三方培养协议,采用校企双主体培养、双导师教学、双班主任管理,理实一体、工学交替的人才培养模式。合作单位为:成都航天模塑股份有限公司、宝利根(成都)精密工业有限公司、成都市联余精密机械有限公司、宏明双新科技股份有限公司、四川成飞集成科技股份有限公司。
(二)特长类项目及招生计划
注:
1.特长类考生根据生源类别(普高、中职)限报所对应的普高类或中职类相应专业。
2.以上计划以省教育考试院公布为准。
博学楼
招生对象及报考条件
(一)招生对象
报名参加2021年四川省普通高考并取得14位考生号的省内普通高中毕业生及中职学校毕业生,身体健康,符合《普通高等学校招生体检工作指导意见》的相关规定。
(二)报考类别
1.普高类:面向普通高中毕业生。
2.中职类:面向中职毕业生。
3.特长类:面向在体育、艺术及航模方面具有一定特长、取得相应专业等级或在相关赛事中获奖的普通高中、中职毕业生。特长类考生申报条件及测试办法详见《成都航空职业技术学校单独招生特长生申报条件及测试办法》。
(三)以下专业对考生有特殊要求,请考生填报专业志愿时注意。
1. 报考对口类航空材料精密成型技术、数控技术、模具设计与制造、机电一体化技术、电气自动化技术、无人机应用技术专业的中职应届毕业生需于2021年3月4日前到我校提交获得教育行政部门主办或联办的市(州)及以上级别相关专业技能大赛三等奖及以上奖项材料。其中符合免试录取条件的考生在办理免试录取手续前应正常参加该科类文化考试和技能测试。
2. 根据行业要求及专业特点,飞机机电设备维修、飞机电子设备维修、通用航空器维修专业限男生报考。
3.空中乘务、空中乘务(中外合作办学)、民航空中安全保卫(以下合称空乘科类专业)专业要求:
(1)年龄在20周岁以下(2001年9月1日以后出生)。
(2)男生裸眼视力C型表0.7以上,女生矫正视力C型表0.5以上;无色盲色弱。
(3)无狐臭、无纹身,面部及着夏装时身体裸露部分无疤痕。
(4)无遗传性疾病,无传染性疾病。
(5)民航空中安全保卫专业因就业方向及岗位要求,限男生报考。
(6)身高要求(超出范围的考生慎报)
注:空中乘务(中外合作办学)专业2014年经四川省教育厅批准、教育部备案,由我校与韩国济州观光大学合作举办,学生顺利完成学业后可获得两校毕业文凭且共同对口就业,毕业生可从事空中乘务、空中安全保卫和高端服务业(地产、汽车贸易等)类工作。韩国济州观光大学与大韩航空、韩亚航空、济州航空及EASTAR航空等企业保持着良好的合作关系,为学生就业提供了良好平台。毕业生还可前往济州观光大学或与该校有合作协议的大学继续修读本科。
4. 特长类考生须符合空乘科类专业要求方可报考该类别相应专业。
报名方式
(一)符合报名条件的考生,于2021年3月4日8:00至14日18:00登录省教育考试院网站(网址:www.sceea.cn),填报我校。
(二) 填报我校高职单招志愿的考生于2021年3月17日8:00至20日18:00登陆我校网站填报专业志愿,并对单招报名进行缴费和确认。考生可根据自身类别填报普通类、中职类的一个科类中两个专业(第一专业志愿、第二专业志愿),并选填是否服从调剂(填报空乘科类专业的考生可在第三、四专业志愿填报管理科类专业,其服从专业调剂选项只针对空乘科类专业,且优先于第三、第四专业志愿)。特长类考生须同时填报特长项目和两个专业志愿。
(三)中职类航空材料精密成型技术、数控技术、模具设计与制造、模具设计与制造(现代学徒制)、机电一体化技术、电气自动化技术、无人机应用技术专业只招收第一专业志愿填报考生。
图书馆
报名资格审查
考生报名结束后,学校对考生资格进行审核,并在官方网站(网址:www.cap.edu.cn)上公布基础信息审核无误的考生名单。
考生到校参加考试时须准备以下材料:
1. 考生在网上下载打印的本人参加成都航空职业技术学校2021年高职教育单独招生考试的准考证;
2. 身份证原件;
3. 特长类考生须提供近五年特长等级及相关证书原件和复印件。
考生须对以上材料的准确性、真实性负责。
考 试
(一)普高类综合科类、普高类建筑装饰科类
采用文化考试+职业适应性测试的方式。
1.文化考试
(1)试卷由省统一命制,学校统一阅卷评分;
(2)考试形式:闭卷考试;
(3)考试内容:语文(100分)、数学(100分)、英语(100分)三科分卷考试,满分300分;
(4)考试时间:150分钟。
2.职业适应性测试
(1)试题由学校统一命制、学校统一阅卷评分;
(2)考试形式:闭卷考试;
(3)考试内容以《成都航空职业技术学校2021年单独招生职业适应性考试大纲》(建筑装饰工程技术专业职业适应性测试大纲单列)为依据,满分200分;
(4)考试时间:90分钟。
(二)普高类空乘科类、中职类空乘科类
采用文化考试+专业测试的方式。
1.文化考试
(1)试卷由省统一命制,学校统一阅卷评分;
(2)考试形式:闭卷考试;
(3)考试内容:语文(100分)、数学(100分)、英语(100分)三科分卷考试,满分300分;
(4)考试时间:150分钟。
2.专业测试
专业测试包括面试和体检,总分200分。面试综合考察考生的形象、仪态、普通话、语言表达、英语听说能力、心理素质和体能等。
面试环节中,男生将取得空乘科类三个专业的面试成绩;女生将取得空中乘务和空中乘务(中外合作办学)两个专业的面试成绩。
以上任一专业面试通过的考生,按照我校发放的《成都航空职业技术学校空乘类专业体检通知单》要求,到指定的医院进行专业体检。体检标准参照中国民用航空局颁布的CCAR67FS中规定的乘务员或安全员体格检查标准进行。该费用由体检机构直接收取,需考生自理。未参加体检或体检不合格者不予录取。
(三)普高类管理科类、中职类管理科类
采用文化考试+专业测试的方式。
1.文化考试
(1)试卷由省统一命制,学校统一阅卷评分;
(2)考试形式:闭卷考试;
(3)考试内容:语文(100分)、数学(100分)、英语(100分)三科分卷考试,满分300分;
(4)考试时间:150分钟。
2.专业测试
专业测试为面试。面试综合考察考生的形象气质、文明礼仪、普通话、语言表达、亲和力、心理素质等,总分200分。
(四)中职类其他科类
采用文化考试+技能测试的方式。
1. 文化考试
(1)试卷由省统一命制,学校统一阅卷评分;
(2)考试形式:闭卷考试;
(3)考试内容:语文(100分)、数学(100分)、英语(100分)三科分卷考试,满分300分;
(4)考试时间:150分钟。
2.技能测试
(1)试题由学校统一命制,学校统一阅卷评分;
(2)考试形式:操作考试或面试(部分专业为操作+面试);
(3)考试内容以各专业技能测试大纲为依据,满分200分;
(4)考试时间:150分钟;
(五)考试成绩计算办法
1. 普高类综合科类、普高类建筑装饰科类
总成绩(500分)=文化考试成绩(300分)+职业适应性测试成绩(200分)
2. 普高类空乘科类、中职类空乘科类、普高类管理科类、中职类管理科类
总成绩(500分)=文化考试成绩(300分)+专业测试成绩(200分)
3. 中职类其他科类
总成绩(500分)=文化考试成绩(300分)+技能测试成绩(200分)
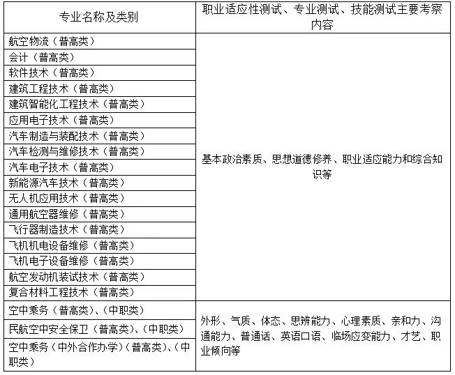
(六)各专业职业适应性测试、专业测试、技能测试主要考察内容如下:
考试相关须知
(一)考试费用
报名考试费130元。考生在网上报名时交纳。
(二)考试地点
成都市龙泉驿区车城东七路699号成都航空职业技术学校。
(三)考试时间
2021年3月27日
(四)考试须知
1.考生参加文化考试和职业适应性(技能、专业、特长)测试时必须携带本人身份证和准考证。
2. 填报空乘科类专业志愿的特长类考生须参加特长测试和该科类专业测试。
杏湖
录 取
(一)学校根据招生计划、参考人数及考试成绩的总体情况分类别(普高类、中职类、特长类)划定文化考试成绩合格线,文化成绩合格线上的考生总人数不超过参加考试总人数的90%;分科类划定职业适应性(技能、专业)测试成绩合格线;特长类分特长项目划定特长测试成绩录取分数线;分专业划定考试总成绩录取分数线。
(二)录取规则
1.普高类综合科类
在普高类综合科类的文化考试成绩、职业适应性测试成绩均合格的考生中,以分数优先的方式,按照总成绩从高到低的原则排序后,逐个检索考生所报专业,根据专业计划,确定考生录取专业。总成绩相同的情况下,职业适应性测试成绩高的考生优先排序;若职业适应性测试成绩相同,则依次比较语文、数学、英语成绩。若考生所填专业已录满,且服从调剂,则在未录满专业中依次进行录取;若不服从调剂则该生退出录取,检索下一位考生。
2. 中职类其他科类、普高类空乘科类、中职类空乘科类、普高类管理科类、中职类管理科类、普高类建筑装饰科类
以上科类分别进行录取。在该科类文化考试、职业适应性(专业、技能)测试成绩均合格的考生中,以志愿优先的方式,根据考生志愿分专业按总分从高到低进行录取,选填了服从调剂的考生在同一科类(空乘科类考生可在空乘科类和管理科类两类)中根据总分择优调剂录取。空乘科类的专业间调剂录取需达到相应专业的录取要求。空乘科类考生先完成空乘科类第一、二专业志愿及其调剂志愿的录取,未录取考生再检索其第三、四专业志愿,此时依据其空乘类专业面试平均分从高到低排序。
3. 特长类在文化考试成绩合格的考生中,分项目按特长测试成绩从高到低的原则确定拟录取考生名单。若特长测试成绩相同,则比较文化考试成绩;若文化考试成绩相同,则依次比较语文、数学、英语成绩。特长项目之间不进行调剂录取。报考空乘科类专业的拟录取特长类考生未达到该科类专业测试合格线则调剂至其第二专业志愿或其他专业。
(三)考生必须参加文化考试和相关测试方具有录取资格。
(四)若出现专业计划或计划类别报考不平衡,学校按照实际参考情况在计划范围内进行计划类别(科类)及专业计划的调整,报学校招生委员会批准后执行。若高职单招计划未能完成,则将未完成的计划转为学校在四川省的当年普通高考统招计划。
(五)各专业录取分数线和拟录取考生名单在学校网站首页公示5天,接受社会监督。公示期满后,学校将拟录取考生名单上报四川省教育考试院核准备案,办理相关录取手续,并由学校发放录取通知书。
(六)拟录取考生在拟录取名单公示期间可以申请放弃录取。申请放弃录取的考生须于2021年4月5日前联系我校招生就业处(电话:028-88459388、88459389),然后将考生及家长签字的放弃录取申请书和考生身份证发送至招生就业处进行确认。逾期不再受理放弃录取申请。
(七)免试。获得由教育部主办或联办的全国职业院校技能大赛三等奖及以上奖项或由省级教育行政部门主办或联办的省级职业院校技能大赛一等奖的中等职业学校应届毕业生,和具有高级工或技师资格(或相当职业资格)、获得县级劳动模范先进个人称号的在职在岗中等职业学校毕业生,可向我校提出申请免试进入中职类相应专业学习。经学校认定后,按拟免试录取名单公示5天,随学校其余拟录取名单一并报省教育考试院审定后,办理录取手续。所有符合免试录取条件的考生应参加高职单招报名,须于高职单招考试前向我校提交《四川省2021年高职院校单独招生免试录取申请表》等材料。在办完免试手续并正式录取前,申请考生应正常参加我校的高职单招考试。
申请免试的考生须于2021年3月17日前电话联系学校招生就业处,联系电话:028-88459388,88459389。
(八)保送。已在我省完成高考报名并参加2021年高职单招的应届中职毕业生符合以下条件者可保送至我校相关专业:在世界技能组织主办的世界技能大赛(World Skills Competition)中获奖的中国国家代表队选手且符合条件者。具备保送资格的考生须于2021年3月17日前电话联系学校招生就业处,联系电话:028-88459388,88459389。
实训基地
时 间 安 排
(一)2021年3月4日前,招生宣传。
(二)2021年3月4日8:00至14日18:00,考生在四川省教育考试院网站报考我校(www.sceea.cn)。
(三)2021年3月17日8:00至20日18:00,登陆我校网站填报专业志愿,进行报名确认,缴纳报名费用。(www.cap.edu.cn)
(四)学校对考生资格进行审核后,在官方网站公布基础信息审核无误的考生名单。
(五)2021年3月27日,考生到学校交验相关材料,参加考试。
(六)2021年3月31日,考生在学校网站上查询本人成绩。
(七)对成绩有疑问需查分的考生可凭准考证和身份证于2021年4月1日到学校招生就业处登记查分。联系电话:028-88459388。
(八)2021年4月2日至6日在学校网站首页公示各专业录取分数线和拟录取考生名单。
(九)2021年4月12日前,将拟录取考生名单上报四川省教育考试院核准备案,办理正式录取手续,并寄发录取通知书(具体寄发时间以学校网上通知为准)。
图书馆
联系我们
部门:成都航空职业技术学校招生就业处
地址:成都市龙泉驿区车城东七路699号
邮政编码:610100
电话及传真:028-88459388 88459389
监督电话:028-88459362
咨询QQ:1057307975(理工类)、254067822(文管类)
以上就是今年单招计划啦
欢迎大家报考
若各位同学还有问题
可以留言告诉小航
小航一定会认真为你们解答
小航在成航等你们啊~
END
编辑:林丽
责编:彭虹凯
审核:党委宣传统战部
关注@成都航空职业技术学校官方微博
更多精彩等你来~


