12月10日,江粉儿从内江人事考试网了解到,内江职业技术学校正在公开考核招聘教师及工作人员,详情如下:
关于内江职业技术学校2021年下半年公开
考核招聘教师及工作人员公告
根据《事业单位人事管理条例》《四川省事业单位工作人员招聘工作试行办法》(川人发〔2006〕9号)等文件规定,按照公开、平等、竞争、择优原则,内江职业技术学校面向社会公开考核招聘教师及工作人员21名。现将有关事宜公告如下。
一、考核招聘岗位及名额
本次招聘岗位均为编制内招聘。
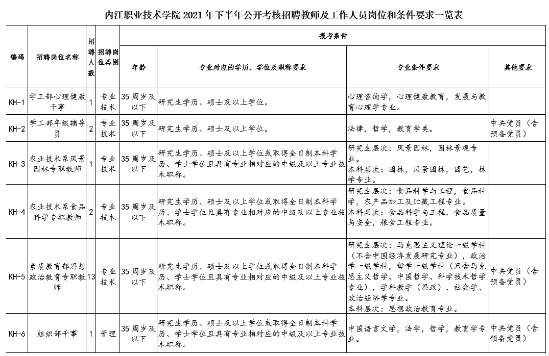
招聘岗位类型及名额:专业技术20名、行政管理岗1名。
二、考核招聘对象及条件
(一)对象
面向社会考核招聘符合岗位要求的社会在职、非在职人员。
(二)岗位年龄要求
凡条件中对年龄有明确要求的,对周岁的计算方式为:如35周岁及以下,含在报名首日尚未满36周岁人员。
三、考核招聘程序
(一)报名方式
1.报名方式及报名时间。采用网络报名方式进行,不组织现场报名。
报名时间为:2021年 12月15日至2021年12月23日24∶00止。
(二)报名初审及资格审查
1.报名初审
学校工作人员根据本公告中的要求,针对专业、学历、学位、职称、年龄等报考条件,对报考者邮件材料进行初步审查,通过的会回复邮件通知报名成功及现场资格审查的时间、地点。报名初审截止时间:2021年12月24日17∶00,之后未收到资格审查通知邮件的则为初审未通过。因报考人员未及时查看邮件等因素导致未按时参加现场资格审查的,视为自动放弃,责任自负。
2.现场资格审查
现场资格审查时间:2021年12月25日(周六)8:30—11:30,14:00—17:30,地点:内江职业技术学校办公楼一楼会议室(地址:四川省内江市东兴区汉安大道东段1777号内江职业技术学校)。
(三)综合测试
1.综合测试时间:2021年12月26日(周日)上午9:00点开始。
2.综合测试地点:内江职业技术学校(详见综合测试通知书)。
咨询电话:0832-2215969(内江职业技术学校人事处)
监督举报电话:0832-2264990(内江职业技术学校纪检监察处)


