在众多的热门留学专业中,计算机专业一直比较处在排名靠前的位置,那么留学加拿大热门专业可选择的学校有哪些?为了帮助大家了解,下面文都国际教育小编就为同学们介绍一下留学加拿大有哪些热门专业,一起来看看有没有你中意的那所学校吧!
一、留学加拿大计算机专业可选择的学校有哪些?
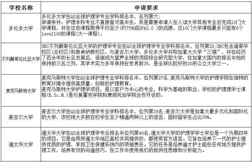
二、了解了计算机专业之后,一起再来了解下留学加拿大护理专业可选择的学校有哪些吧?

三、如果你想去加拿大学习艺术,那么可供选择的专业和学校有哪些呢?
1.动漫设计
有数据显示,动漫热门留学国家主要集中在日本、韩国、加拿大、新加坡、澳大利亚、美国和英国等。国外很多国家的高等院校都设立了影视动画相关专业,加拿大也不例外。加拿大有名的设立有动漫专业的学校在全球也是名列前茅的,比如有动漫界哈佛之称的谢尔丹学校,以及享有盛誉的魁北克大学、圣尼嘉学校,都是该领域学生们的非常之选。
2.室内设计
加拿大留学室内设计专业皆以电脑做为辅助教学,例如使用CAD软体、数位3D软体、科技技术、传播与专业性等多种电脑多媒体之应用软体,如可利用电脑来做素描、设计与实际模拟之用,其课程第一年为基础课程,包括建筑学、景观学、土木结构学。
第二年课程涵盖色彩学、亮度学、材料学与架构学,以利用在其后之室内设计、电脑模拟和评估之创作用。另外,此课程也相当重视个人在小组合作与表现技巧,其目的是让此科系毕业的学生,能够在一个须群体工作的环境中得以自由发展、沟通良好、可有效率的工作。
3.珠宝设计
珠宝一直是每个女孩子心中追不完的梦,随着国人审美及品味的提高,越发重视配饰对于整体着装的影响力,珠宝设计也在时尚界占据了举足轻重的位置,而当今专业的珠宝设计人才,却是非常稀缺。如果90后的你拥有无尽的灵感、创意和独特的时尚品味,珠宝设计专业将会是你的不二之选。
4.数字媒体专业
加拿大高校中不乏一些特色课程的开设,其中UBC(不列颠哥伦比亚大学)、SFU(西蒙菲沙大学)、Emily Carr University(埃米莉卡尔艺术与设计大学)和BCIT(不列颠哥伦比亚理工学校)联合开发了数字媒体硕士专业(MASTERS OF DIGITAL MEDIA)。


