好消息!好消息!
内江职业技术学校
公开考核招聘教师啦
专业技术岗21个
快来看看哟
根据《事业单位人事管理条例》《四川省事业单位工作人员招聘工作试行办法》(川人发〔2006〕9号)等文件规定,按照公开、平等、竞争、择优原则,内江职业技术学校面向社会公开考核招聘教师21名。现将有关事宜公告如下。
一、考核招聘岗位及名额
本次考核招聘岗位均为编制内招聘
岗位类型及名额:专业技术岗21名
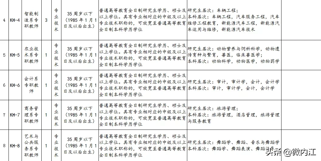
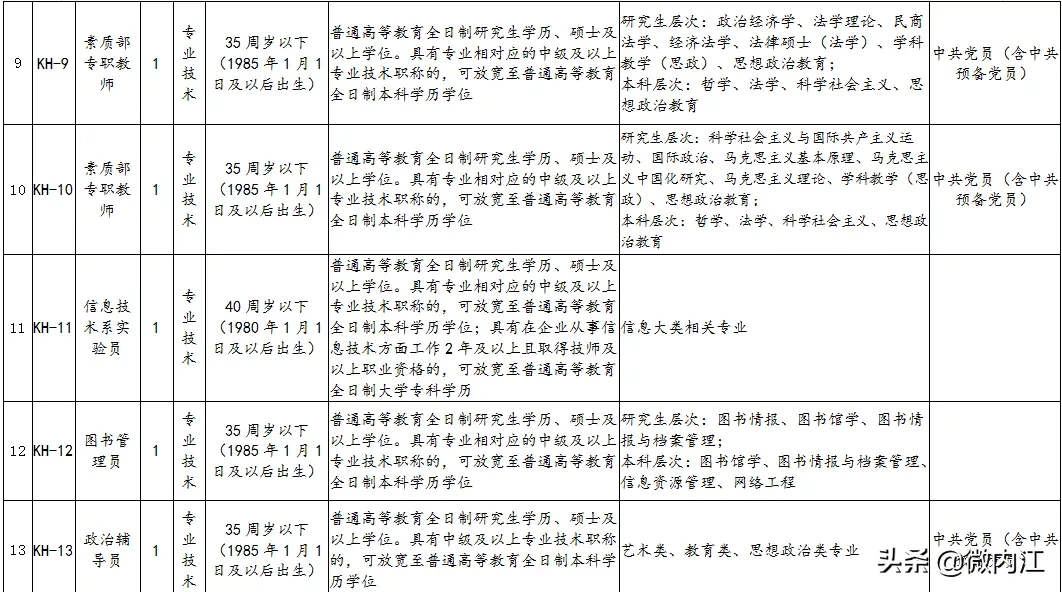
▲点击图片可查看大图
二、考核招聘对象及条件
01对象
面向社会考核招聘符合岗位要求的社会在职、非在职人员。其中2020年普通高等教育全日制研究生应届毕业生必须在2020年7月31日前取得岗位条件要求的毕业证、学位证等证书,其他报考者必须在面试资格审查前取得岗位要求的普通高等教育全日制毕业证、学位证及国家承认的专业技术职称等证书。未在规定时间内取得并提供有关证书的,视为报考者自动放弃,责任自负。2020年8月1日之后毕业的全日制在读生不属于此次考核招聘的范围。
02基本条件
1.具有中华人民共和国国籍,热爱社会主义祖国,拥护中华人民共和国宪法,拥护中国共产党,遵纪守法,政治可靠,品行端正,有良好的职业道德,爱岗敬业,事业心和责任感强。
2.具有岗位要求的专业知识及工作能力。
3.符合原国家人事部《事业单位公开招聘人员暂行规定》第二十七条的回避规定。
4.身体健康,符合聘用岗位要求的身体、心理等条件。
5.具备本公告具体招聘岗位要求的条件和资格(详见附件2《岗位和条件要求一览表》)。其中,报考者本人有效毕业证、学位证上的学历、学位与专业,必须与拟报考岗位的学历、学位与专业要求完全一致。不符合报考条件者,请勿报考,否则取消报考或聘用资格,责任由报考者自负。
6.在职人员须征得原用人单位、主管部门及人事综合管理部门同意。委培、定向研究生毕业生,须征得原委培、定向单位同意。
三、考核招聘程序
01发布信息
通过内江人事考试网(http://njpta.e21cn.com/newsDetail/10375.html)
内江职业技术学校人事处官网(http://rsc.njvtc.edu.cn/)发布考核招聘信息。
02报名
1.明确要求。报考者应认真阅读本公告,详细了解招聘对象、范围、条件以及有关政策规定和有关注意事项等内容,根据自身情况选择完全符合报考条件的一个岗位报名,每个报考者在本批次考核招聘中限报一个岗位,多报者本次招聘报名岗位皆为无效。报考者是否符合所报岗位条件要求由内江职业技术学校根据面试资格审查、考核和考察中的复查及上级主管部门审核确认的结果来确定,在招聘的任何环节发现报考者不符合报考条件、弄虚作假、违反回避制度或同时多岗位报考的,报考或聘用资格一律无效,且责任自负。
2.报名方式及报名时间。本次公开考核招聘采用网络报名方式进行,不组织现场报名。报名时间为:2020年2月1日起至2020年2月12日24∶00止。
3.填报信息。符合条件的报考者,如实、准确填写《内江职业技术学校2019年12月公开考核招聘工作人员报名登记表》(附件3,以下简称《报名表》)的各项内容(含粘贴电子证件照),将《报名表》(word版)及个人简历材料(包含成绩单、获奖证书等材料)以压缩包的形式通过邮件附件发送到内江职业技术学校招聘专用报名邮箱njvtcrsctp@163.com。(邮件主题、附件压缩包、报名表均命名为:考核招聘+应聘岗位编码+姓名)
03报名初审及资格审查
1.报名初审
学校工作人员根据本公告中的要求,针对专业、学历、学位、职称、年龄等报考条件,对报考者邮件材料进行初步审查,通过的会回复邮件通知报名成功及现场资格审查的时间、地点。
报名初审截止时间:2020年2月17日17∶00,之后未收到资格审查通知邮件的则为初审未通过。因报考人员未及时查看邮件等因素导致未按时参加现场资格审查的,视为自动放弃,责任自负。
2.现场资格审查
现场资格审查时间:2020年2月21日(周五)8:30—11:30,14:00—17:30,地点:内江职业技术学校办公楼三楼二会议室(地址:四川省内江市东兴区汉安大道东段1777号内江职业技术学校新校区)。
更多详情请前往内江人事考试网(http://njpta.e21cn.com/newsDetail/10375.html)
四、联系电话与附件
咨询电话:0832-2215969(内江职业技术学校人事处)
监督举报电话:0832-2264990(内江职业技术学校纪检监察处)
附件:
1.内江职业技术学校简介
2.内江职业技术学校2019年12月公开考核招聘教师及工作人员岗位和条件要求一览表
3.内江职业技术学校2019年12月公开考核招聘教师及工作人员报名表
4.工作证明(模板)
5.同意报考证明(模板)
前往下载附件1-5(http://njpta.e21cn.com/tools/file.ashx?id=79ce379ef10b65288e7f26affdf94a76)


