绵阳一手教育资讯、升学政策解读
关注绵学堂微信公众号:mianxuetang123
绵阳市2021年中高职衔接五年贯通培养
(以下简称五年制高职)招生
网上填报志愿将于
今天开始
6月23日9:00至6月27日17:00进行
前两天绵学堂为大家整理了
【图解】还在对职高有偏见?3分钟看懂职高VS普高的区别!
这两天陆续有家长、同学在后台留言问,绵阳有哪些公办中职学校?这些学校,我又该怎样去挑选呢?有没有什么选择依据呢?
当然有!其实中职学校跟大学一样,也有似211、985的厂牌,这一点也可以作为我们择校时判断一个学校质量的依据。那么,今天就来盘点下带有厂牌的四川省中职学校吧~
PART1.
国家级示范中职
想要申请国家级示范中职的学校首先得满足文件中提出的办学条件,并且要有显著的办学成绩,在经过层层筛选后确定。能够入选国家级示范中职,说明这些学校在全国中等职业教育领域整体水平都具有一定的代表性。
四川的国家级示范中职学校名单(部分)
PART2.
国家级重点中职
为全面贯彻落实全国职业教育工作会议和《国务院关于大力推进职业教育改革与发展的决定》精神,进一步推进中等职业学校布局结构调整,加强骨干示范性中等职业学校建设,中国教育部从2003年起,在各地中等职业学校合格评估工作的基础上,开展了国家级重点中等职业学校调整认定工作。获得认定的中等职业学校就是国家级重点中等职业学校。
四川的国家级重点中职学校名单(部分)
PART3.
省级重点中职
坚持社会主义办学方向,主动适应当地经济建设和社会发展需要,办学条件较好,教育质量较高,在培养人才、为地方经济建设服务等方面成绩显著,在省内享有较高声誉的职业高级中学有资格被评为省级重点中职。
PART4.
国家中等职业教育改革发展示范学校
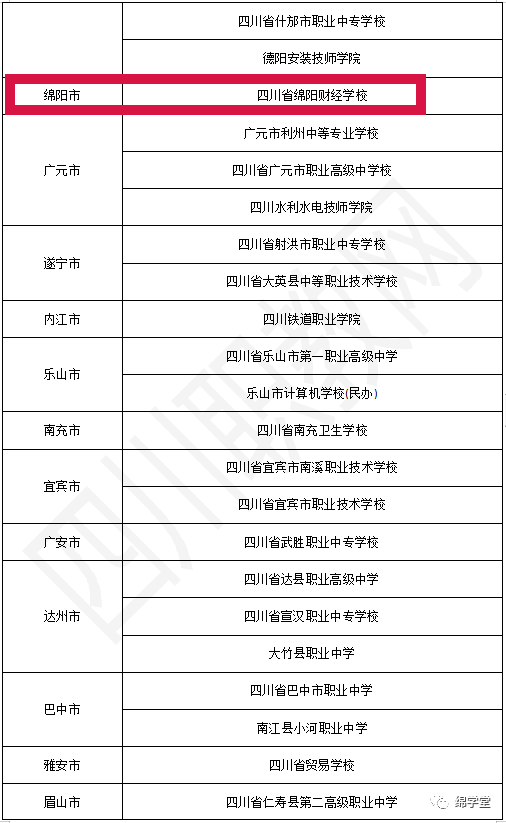
此外,四川省还有46所国家中等职业教育改革发展示范学校。通过验收的项目学校要继续提炼和拓展建设成果,深入挖掘项目建设中形成的成果和经验,持续推动学校各专业、各环节办学水平的提升,着力打造职业教育品牌。
国家中等职业教育改革发展示范学校建设计划
第一批项目学校
成都市工业职业技术学校、四川省中江县职业中专学校、四川省成都财贸职业高级中学、四川省宜宾市商业职业中专学校、成都铁路卫生学校、四川省宣汉职业中专学校、成都交通高级技工学校、四川省射洪县职业中专学校、四川省成都市礼仪职业中学、成都铁路工程学校、泸州市树风职业高级中学校、四川省仁寿县第二高级职业中学、四川省乐山市第一职业中学、四川省水电高级技工学校、内江铁路机械学校
国家中等职业教育改革发展示范学校建设计划
第二批项目学校
四川交通运输职业学校、南江县小河职业中学、四川省泸州市江阳职业高级中学校、成都市高级技工学校、中国水电七局高级技工学校、四川省广元市职业高级中学校、攀枝花市建筑工程学校、四川省什邡市职业中专学校、自贡职业技术学校、四川省达县职业高级中学、西南安装高级技工学校、四川省大英县中等职业技术学校
国家中等职业教育改革发展示范学校建设计划
第三批项目学校
成都电子信息学校、四川省贸易学校、四川省商务学校(原四川省商业服务学校并入)、大竹县职业中学、成都市工程职业技术学校、四川省南充卫生学校、广元市利州中等专业学校、乐山市计算机学校、四川省绵阳财经学校、攀枝花市经贸旅游学校、中国十九冶高级技工学校、四川省乐至县高级职业中学、四川省泸县建筑职业中专学校、四川省武胜职业中专学校、四川省成都市中和职业中学、凉山州职业技术学校、四川机电高级技工学校、巴中市职业中学、成都市现代职业技术学校
当然
同学们还需要结合自己的实际情况进行学校的选择
但是大家一定要选择正规中职学校
扫描下方二维码可查看绵阳具有招生资格的中职学校
绵阳市 33所
扫码查看绵阳市具有招生资格的中职院校库
孩子升学无小事
赶紧转发扩散!
让更多的人看到吧!
END
来源 | 四川职教
编辑 | 六月
近期热门教育文章
↓↓↓
中考揭榜|涨声一片!绵中769分、南山757分!附最全报到流程
绵阳小初高家长升学服务


