四川省2021年高职扩招的考生注意啦!
受疫情影响四川省部分高校考试延期!
目前已经有很多高校发布了
关于高职扩招考试的最新安排
广大考生一定要注意时间变动哟
关注成都职教 即可获取最新资讯
下面就来看看部分院校的考试安排吧
延期考试院校
四川中医药高等专科学校
因目前疫情形势的变化以及防控工作的需要,经学校招生考试工作领导小组研究决定:将我校2021年高职扩招的考试时间延期,具体时间及安排已报省考试院。

成都农业科技职业学校
结合学校属地目前疫情防控形势和学校实际,经研究并报请省教育考试院同意,决定延迟原定于2021年11月21日的高职扩招考试至2021年12月12日举行。考试时间(变更后):2021年12月12日上午10:00-12:00。

宜宾职业技术学校
按照2021年高职扩招考试工作要求,根据当前疫情形势发展,建议推迟扩招考试时间(暂定12月4日上午)。

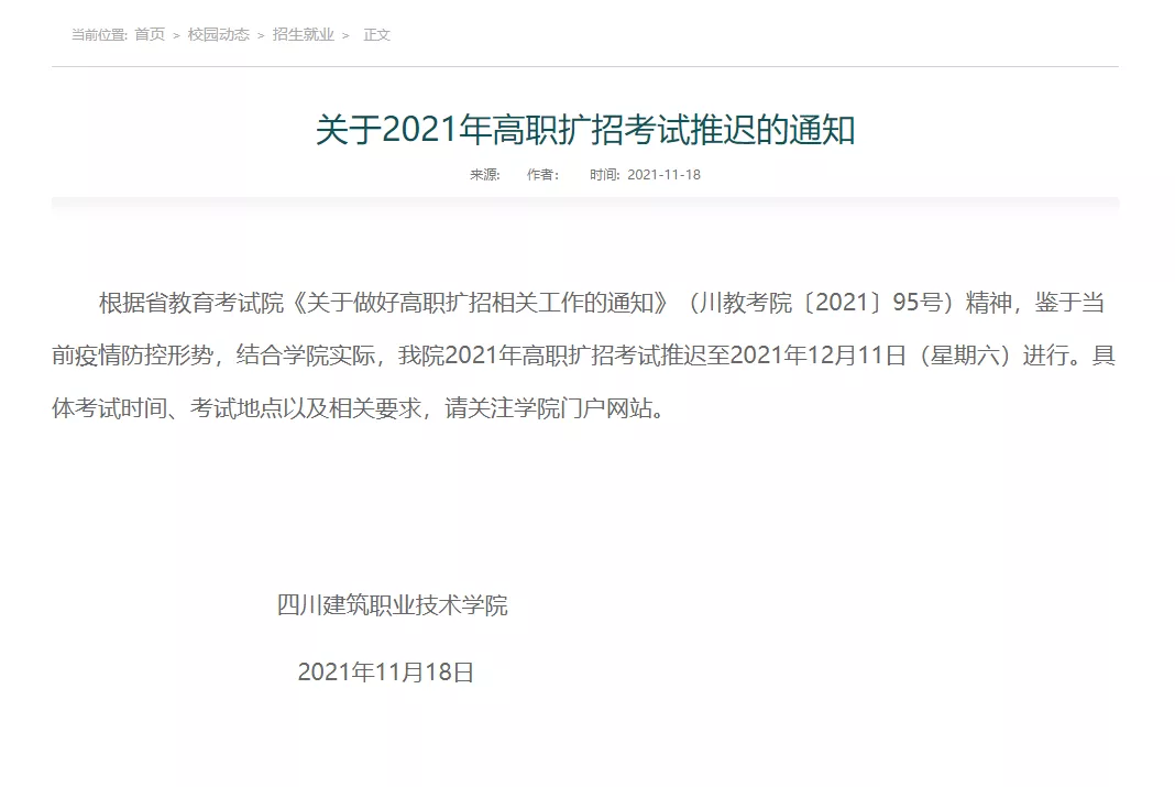
四川建筑职业技术学校
根据省教育考试院《关于做好高职扩招相关工作的通知》(川教考院〔2021〕95号)精神,鉴于当前疫情防控形势,结合学校实际,我院2021年高职扩招考试推迟至2021年12月11日(星期六)进行。

乐山职业技术学校
原定考生在完成现场确认并取得报名号后,于2021年11月17日-19日12:00前登录我院网站查询相关考试要求,现因疫情的影响,考试时间正在调整之中。

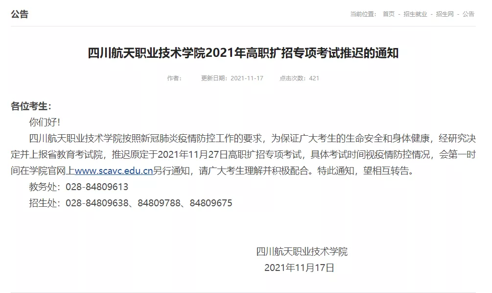
四川航天职业技术学校
四川航天职业技术学校按照新冠肺炎疫情防控工作的要求,为保证广大考生的生命安全和身体健康,经研究决定并上报省教育考试院,推迟原定于2021年11月27日高职扩招专项考试,具体考试时间视疫情防控情况,会第一时间在学校官网上www.scavc.edu.cn另行通知,请广大考生理解并积极配合。

内江职业技术学校
根据四川省教育考试院《关于做好高职扩招相关工作的通知》(川教考院〔2021〕95号)精神,鉴于当前疫情防控形势,为确保我校2021年高职扩招考试安全有序、公平公正实施,经学校招生工作领导小组决定,拟延期举行考试,并上报省教育考试院审核备案。

四川财经职业学校
结合学校属地目前疫情防控形势和学校实际情况,经学校研究决定,原定于2021年11月27日的高职扩招考试推迟到2021年12月11日举行,参考名单将于2021年11月23日公布。

四川文化传媒职业学校
原定于 11月19日-20日在崇州校区举行的高职扩招考试延期至12月11日-12日。(备注:延期考试时间具体以省考试院公布为准。)

川北幼儿师范高等专科学校
为贯彻落实四川省和广元市新冠肺炎疫情防控部署,切实做好疫情防控工作,保障考生和考试工作人员身体健康和生命安全,经研究决定,我校原定于2021年11月20日开展2021年高职扩招考试推迟举行,具体考试安排将根据疫情防控进展情况另行通知。

成都工业职业技术学校
经报四川省教育考试院审核同意,我校 2021 年高职扩 招考试时间定于 12 月 11 日进行,敬请考生关注学校官网及 微信公众号,及时了解有关防疫要求和考试信息。
自贡职业技术学校
结合学校属地目前疫情防控形势和我校实际,经研究并报请我校领导同意,决定延迟原定于2021年11月28日的高职扩招考试至2021年12月12日举行。具体考试时间变更为2021年12月12日上午10: 00-12: 00。

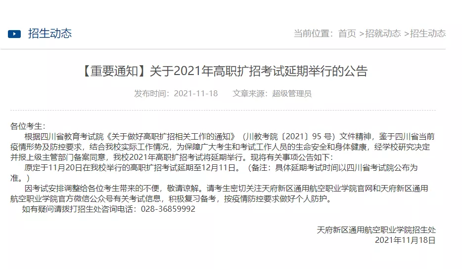
四川天府新区通用航空职业学校
原定于11月20日在我校举行的高职扩招考试延期至12月11日。(备注:具体延期考试时间以四川省考试院公布为准。)

德阳城市轨道交通职业学校
原定于 11月20日举行的高职扩招考试拟延期至12月11日。(备注:具体延期考试时间以省考试院公布为准。)

阿坝职业学校
结合学校属地目前疫情防控要求和我校实际,经研究并报请省教育考试院备案,决定延迟原定于2021年11月27日的高职扩招考试,预计考试时间在12月上、中旬,具体安排待省教育考试院批复后另行公告通知,请广大考生注意关注我校官方网站、微信公众号等官方信息发布平台。

资阳口腔职业学校
原定于 11月27日举行的高职扩招考试延期至12月11日。(备注:延期考试时间具体以省考试院公布为准)。

南充文化旅游职业学校
根据四川省教育考试院《关于做好高职扩招相关工作的通知》(川教考院〔2021 〕95号)精神,鉴于当前疫情形势严峻,经研究决定,我院高职扩招考试从原计划2021年11月21日举行延期至2021年 12月12日举行。

资阳环境科技职业学校
原定于11月21日举行的高职扩招考试延期至11月27日。(备注:延期考试时间具体以省考试院公布为准。)
线下考试院校
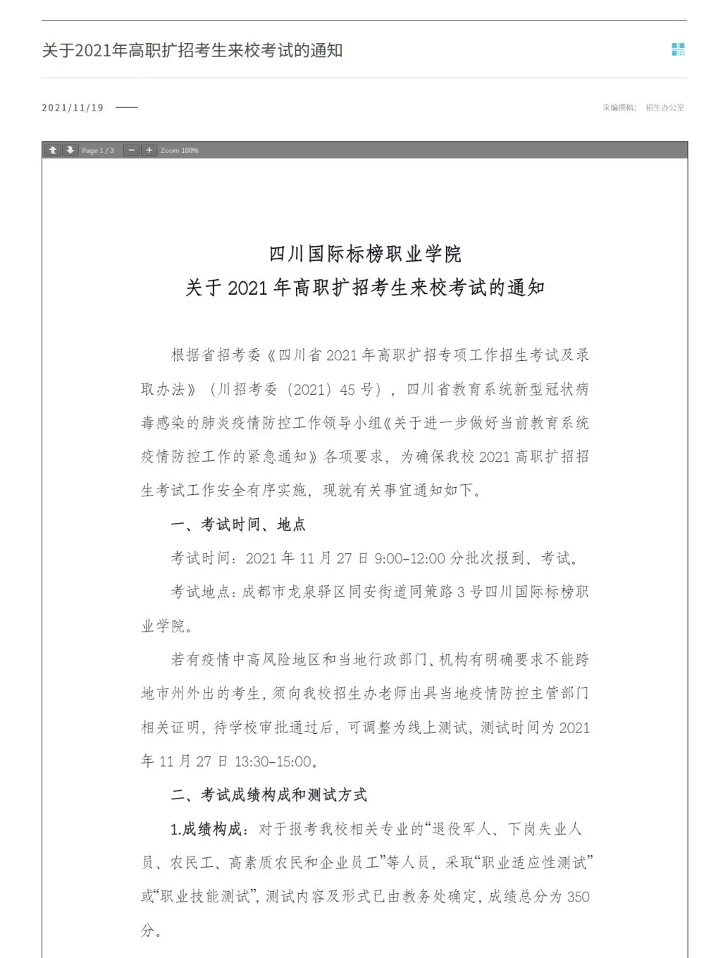
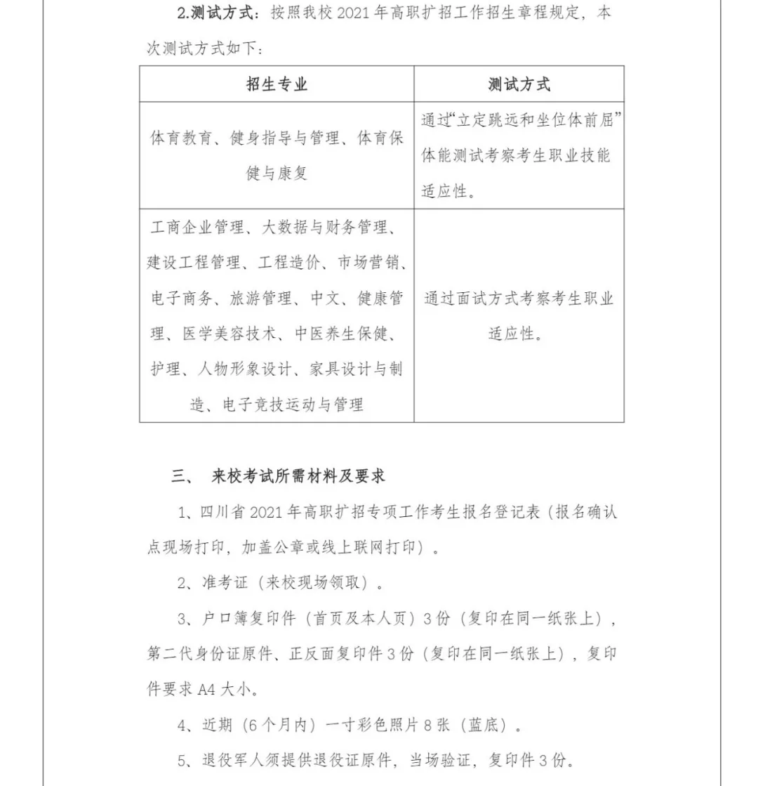
四川国际标榜职业学校
考试时间:2021年11月27日9:00-12:00分批次报到、考试。
考试地点:成都市龙泉驿区同安街道同策路3号四川国际标榜职业学校。



达州职业技术学校
按照 《达州职业技术学校2021年高职扩招招生章程》规定,我院2021年高职扩招考试时间2021年11月27日。

四川工商职业技术学校
按照四川省教育考试院要求,我校2021年高职扩招考试时间12月 11 日(周六)9:00-17:00 。

线上考试院校
成都航空职业技术学校
结合我校高职扩招相关专业人才选拔的特点和招生工作的实际安排,经研究决定:我校2021年高职扩招专项招生现场测试改为线上测试。

四川机电职业技术学校
我校扩招考试由原定的线下现场考试改为线上考试,线上考试时间2021年11月27日早上9:00时—11:00时进行(笔试与面试连场)。考前模拟演练于2021年11月25日9:00时—17:00时进行。

四川工程职业技术学校
我校2021年高职扩招调整为线上考试,考试时间2021年11月27日13:00-18:00。

四川科技职业学校
受新冠肺炎疫情影响,我校结合四川省教育考试院高中学业水平考试处下发《关于高职扩招有关考务的通知》暂定2021年高职扩招专项工作入学测试方案如下:
1. 测试时间:2021年11月27日-28日
2. 测试方式:线上测试

成都工贸职业技术学校
鉴于当前疫情防控形势,我校2021年高职扩招考试在确保考试安全顺利、公平公正的前提下,采取线上方式进行。
(一)考试时间
考试开始时间:2021年11月27日 9:00;
具体面试时间:以考生准考证上时间段为准;

四川交通职业技术学校
鉴于当前疫情防控形势,经学校研究,并报四川省教育考试院批准,决定将原定于11月28日举行的高职扩招专项考试,推迟至12月12日举行,经考试院审核通过名单将于近期在本网站公布,望周知。

除了以上已发出考试公告的高校
成都职教也将持续关注各校动态
广大考生也可加入高职扩招咨询群
在线为你答疑解惑,带来最新考试动态


