南充职业技术学校2022年单独招生简章
同学,我们等的就是你!
荣 誉
教育部高职高专院校人才培养工作
水平评估优秀学校
国家高技能人才培训基地
四川省省级示范性高等职业院校
四川省优质高职院校
四川省三全育人综合试点改革院校
四川省文明单位
四川省高水平专业群建设单位
四川省高水平高等职业培育单位
01
学校概况
南充职业技术学校是经四川省人民政府批准、国家教育部备案的公办 全日制普通高等学校 , 坐落在嘉陵江中游的川东北中心城市、千年绸都——南充市。南充是共和国开国元帅朱德和首任国家副主席张澜 的故里,是四川省第二人口大市、中国优秀旅游城市、国家园林城市、 全国清洁能源示范城市、高等教育强市之一,是三国文化和春节文化 的发祥地,三国文化、丝绸文化、红色文化和嘉陵江文化在这里交融 生辉,川北大木偶、川北灯戏、川北剪纸、川北皮影饮誉中外。
学校先后获得教育部高职高专院校人才培养工作水平评估优秀学校、 四川省省级示范性高等职业院校、四川省优质高等职业院校、四川省 三全育人综合试点改革院校、四川省文明单位、四川省社会治安 综合治理模范单位、全省高校卫生工作优秀学校、四川省高水平专 业群建设单位、四川省高水平高等职业培育单位等荣誉。学校面向 全国招生,以高等职业技术教育为主,积极开展继续教育、社会培训 等社会服务,现有全日制各类在校生 16000余人。学校附设初级中 学和幼儿园各 1 所。
02
六大优势
1
专业门类齐全
学校现设有财经系、电子信息工程系、机电工程系、教师教育系、农业科学技术 系、汽车工程与交通运输系、土木与建筑工程系、外语系、艺术系9个教学系57 个普通专科专业,其中学前教育、建筑工程技术为教育部和财政部支持的重点建 设专业, 会计为省级重点专业,畜牧兽医、学前教育、汽车检测与维修技术、工程 造价为省级示范性专业,畜牧兽医、学前教育、英语教育、建筑工程技术、汽车 检测与维修技术、会计电算化、印刷技术、通信技术为学校八大重点专业。
2
研究成果丰硕
建有南充电子信息产业技术研究院、南充市农业产业技术学校等市级研究院2 个;动物疫病防控与检测、工业机器人、果实品质控制与深加工技术市级重点实 验室3个,乡村振兴发展研究中心等南充市首批哲学社会科学重点研究基地4 个,会计文化市级哲学社会科学普及基地1个,建有现代农业发展研究中心、汽 车汽配发展研究中心、现代物流发展研究中心、现代职业教育发展研究中心院级 科研机构4个,建有现代畜牧业研究所等系级科研机构12个;建有省级科研创新 团队1个、学校科研创新团队10个。建院以来,学校教师发表论文3730余篇, 编写教材350余部,出版学术专著40部,知识产权授权173项;市级及以上立项 科研课题453项(教育部社科司1项、省科技厅2项),校企合作科研项目262 项;获市级以上科研成果奖92项,其中省政府科技进步三等奖1项、省级教学成 果三等奖1项、市科技进步奖1项、市哲学社会科学优秀成果奖43项。成功申报 17项1+X证书制度。
3
师资力量雄厚
学校现有在岗教职员工716人,校内专任教师644人,具有高级专业技术职称教 师129人,双师素质教师284人,博士4人。另有外聘教师211人,聘有十余 名国内外著名教授、专家为客座教授。教师中有享受国务院政府特殊津贴专家、 四川省有突出贡献优秀专家、四川省劳动模范,四川省、市学术和技术带头人后 备人选、获省(部)级表彰的优秀教师、省市三•八红旗手、市十大杰出 青年、市师德标兵、市科技顾问团成员。2020年成功申报省级首批职业教育 教师教学创新团队1个。
4
办学条件优良
学校占地1403.4亩(另有200余亩正在规划中),现有建筑面积32.77万平方 米,固定资产总额4.13亿元,教学仪器设备先进,设备总值1.15亿元,拥有教 学用微机3912台、馆藏图书84.08万册,有电子图书38万册,中国知网等电子 资源。校外有计算机应用技术、数控技术、畜牧兽医、园林技术、印刷技术、汽 车检测与维修技术等实习实训基地157个,另建有校内实践基地67个,其中计算 机应用技术和汽车检测与维修技术是中央财政支持的实践基地。学校全面建成四 川省优质高等职业院校,取得标志性成果268项。四川省三全育人成功试 点,成为全省23所入选高校中唯一一所市属公办高职院校。学校还是国家级高 技能人才培训基地、四川省优质职教师资培养培训基地、四川省高技能人才培训 基地、四川省新型职业农民培育示范基地、川东北科技培训中心、南充市教师继 续教育培训中心、南充市农村青年转移就业培训单位、南充市进城务工青年培训 基地。学校现设有国家、省、学校三级奖助学金。香港利奥集团、香港镇泰集 团、上海协亨信息科技有限公司、北京迪信通商贸有限公司、大北农集团等企业 在我院设立了奖助学金及奖助基金。健全了贫困学生扶助机制和优秀学生激 励机制,为家庭经济困难和品学兼优的学生拓宽了求学就业的绿色通道。
5
办学特色鲜明
学校秉持教学立校、服务兴校、科研强校、特色名校的办学理念,不断推进 产教融合、校企合作。2006年经四川省政府批准,学校与香港利奥纸品印刷集 团实行股份制合作办学,开创了公办高职院校校企股份制合作办学的成功范例, 创新了学校的办学体制,形成了校企紧密合作的长效机制。在校企股份制合作办 学体制机制引领下,学校相继组建了南充职业教育集团和南充职业教育联盟,成 立了利奥学校、空间信息产业学校、德克特互联网学校、拓格机器人学校、现代 农业产业技术学校、新能源汽车学校等多个校企双主体二级学校。目前,与学校 合作的企业已达260余家,深度合作的企业20余家,实现了校企合作专业全覆 盖。学校校企合作、产教融合彰显了职业教育的本质属性和产业特征,为学校高 质量发展作出了突出贡献。
6
就业安置可靠
学校十分重视毕业生的就业推荐工作。学校与香港利奥集团、香港镇泰集团、京 东物流、广东坚朗五金制品股份有限公司、吉利四川商务汽车、大北农集团、成 都京东方光电科技有限公司、北京好利来工贸有限公司等大型企业以及各地人才 市场建立了友好合作关系,与四川空间信息科技有限公司、大北农集团等企业开 设了多个冠名班,构建了广泛的就业网络,为毕业生施展才智提供了广阔舞台。近几年毕业生就业率均在95%以上。
03
特色办学
学校相继组建了南充职业教育集团和南充职业教育联盟,成立 了利奥学校、空间信息产业学校、德克特互联网学校、拓格机 器人学校、现代农业产业技术学校、新能源汽车学校等多个校 企双主体二级学校。目前,与学校合作的企业已达260余家, 深度合作的企业20余家,实现了校企合作专业全覆盖。学校校 企合作、产教融合彰显了职业教育的本质属性和产业特征。学 院跟德克特、拓格机器人、蜀源餐饮等建有项目班,跟大北 农、吉利四川商用车有限公司等企业开设了多个冠名班。
机房
烹饪专业技能大赛
机器人实训实验教室
机器人实训实验教室
04
招生专业及计划
01
根据四川省教育厅批准的具有招生资格的专业编制招生专业与计划。2022年我院单独招生计划3000名(含特长生计划40名),其中普高类计划1250名(含普高特长、普高艺术),中职类计划1750名(含中职特长)。
02
(一)广告艺术设计、音乐教育为艺术类专业;
(二)烹饪工艺与营养专业另需向企业缴纳技能提升与专业拓展培 训费6800元/年
(三)高职单招学生的学费和住宿费标准严格按照省物价局、省财政厅和 省教育厅《关于在我省高等院校实行学分制收费改革试点的通知》(川价 费〔2004〕118号)执行。服务性收费和代收费按照学生自愿、不得营利 的原则收取。
2022 年单独招生计划表
特长生招生类别及计划(40 人)
05
报考条件
(一)已报名参加四川省2022年普通高考并取得14位考生号的考生。
(二)身体健康。考生必须符合《普通高等学校招生体检工作指导意见》 及有关补充规定。
(三)特长类考生的条件:①器乐、声乐、舞蹈:获得社会等级考试八级(含)以上等级证 书。②美术:获得社会等级考试八级(含)以上等级证书。③田径、球类:在中学阶段获得国家三级运动员(含)以上等级 证书。
所有考生应认真配合学校的疫情防控相关措施
06
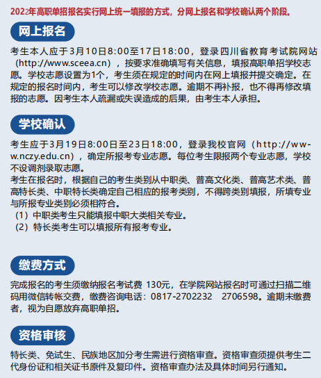
报名和资格审查
07
招生考试
考试内容
考试内容为文化考试+技能综合测试。
文化考试试题由省上统一命制,分普高类和中职类, 语文、数学、英语三科同堂分卷,每科满分100分, 总分300分;技能综合测试满分200分。技能综合测试由本校组织专家对考生进行技能综合测 试,根据考生报考类别进行,分值200分。
普高类考生:文化考试+综合面试;中职类考生:文 化考试+技能测试;艺术类考生:文化考试+艺术测 试;特长类考生:文化考试+特长测试。
考试地点
南充职业技术学校(南充市高坪区宏发路94号)。
考试时间
考试时间为2022年4月2日全天。
准考证打印
考生完成所有报名程序后,请于3月28-4月1日登 录我院单独招生报名系统(www.nczy.edu.cn)打印准考证。
考试须知
1、考生凭二代身份证原件和准考证参加考试,未携 带相关证件不得参加考试。
2、专业类别填报错误的考生,需考生本人提出书面 申请,经纠正后,方能参加考试。
08
录取办法
(一)文化最低控制分数线
学校根据招生计划、参考人数及考试成绩的总体情况分中职类、普高文化类、普高 艺术类、普高特长类、中职特长类划定录取控制线,文化成绩最低录取控制分数线 上的人数不超过报考总人数的90%。
(二)录取规则
1. 考试成绩
文化考试成绩+技能综合测试成绩+少数民族地区加分=总成绩
2. 少数民族地区加分政策
按照四川省教育考试院高考录取时有关高考少数民族地区加分政策,考虑四川民族 地区的特殊性和教育扶贫的政策要求,我校单独招生录取时,执行以下少数民族地 区加分政策。甘孜州、阿坝州、凉山州,峨边县、马边县、米易县、盐边县、石棉县、北川县、 平武县、汉源县、宝兴县、兴文县、宣汉县、叙永县、古蔺县、筠连县、珙县、屏 山县、荥经县,仁和区、金口河区(三州十七县两区)的少数民族考生,总成绩加 20分;汉族考生总成绩加10分。攀枝花市东区、西区的少数民族考生总成绩加10 分。
3. 录取
(1)录取顺序:依次按照特长类、中职类、普高类(含艺术)录取。
(2)计划数:普高类(含艺术)和中职类计划数为公布的专业计划数减去已录取 特长类人数。
(3)专业计划调整的原则:当专业计划与报考人数不平衡时,学校将按照省上的 相关文件要求、学校教学资源和实际报考情况,首先在普高特长类、中职特长类、 中职类、普高艺术类、普高文化类依次平衡各类别计划,特长类按特长类别平衡特 长计划,其余类别按专业平衡计划。其次各类别如有剩余计划再跨类别平衡专业计划。
(4)按照志愿优先的原则,在文化成绩达到控制线上的考生中,根据考生的总成 绩,从高分到低分依次录取第一志愿考生,凡第一志愿未录满的专业,将录取第二 志愿的自由考生。(5)如果考生总分相同,分别按文化总分、语文、数学、外语成绩从高到低排 序,依次录取。
(6)未参加文化考试或技能综合测试,以及文化考试或技能综合测试成绩为零分 的考生,不得录取。
4. 拟录公示
拟录取考生名单在本校网站公示5天,接受社会监督。拟录取考生在拟录取名单公 示期间,若要放弃录取,请将本人放弃录取申请和身份证拍照以图片形式发至学校 招生就业处邮箱(nzyzjc@163.com),办理相关放弃录取手续,逾期责任自负
5. 补录
如有考生申请放弃录取,在拟录取名单公示结束后,在未录取的文化成绩控制线上 的考生中,重新征集志愿,择优补充录取。
6. 录取批报
公示期满后,学校将拟录取考生名单上报四川省教育考试院核准备案,办理相关录 取手续。随后,学校向考生发放录取通知书。
7. 免试
在校期间,参加由教育部主办或联办的全国职业院校技能大赛获得一、二、三等奖 和由省级教育行政部门主办或联办的省级职业院校技能大赛一等奖的中职应届毕业 生,和具有高级工或技师资格(或相当职业资格)、获得县级劳动模范先进个人称 号的在职在岗中等职业学校毕业生,可向我校提出申请免试进入对口类相应专业学 习。在办完免试手续并正式录取前,申请考生应正常参加我校的高职单招考试
8.新生注册和复查
(一)单独招生被录取的新生,须在录取通知书规定的时间内到校报到,逾期未报 到者,学校将取消入学资格。
(二)新生入学后,学校将进行复查,对不符合报名条件或有徇私舞弊、弄虚作假 等行为的,取消录取资格、入学资格或学籍。
9.其他事项
考生被学校正式录取后,与普通高考新生享受同等待遇。录取为艺术专业考生不得 转出艺术专业,其他考生可根据学校当年的转专业政策,在第一学期结束后向学校 提出转专业申请。考生被学校正式录取后,不再参加普通高考或对口招生考试。
09
往年录取分数线
2021年单独招生中职文化类各专业录取分数线
2021年单独招生普高文化及艺术类各专业录取分数线
2021年单独招生特长 生各类别录取分数线
10
多彩校园


