2022年成都民办招生政策发生了巨大改变,特别是民办招生的范围受到了特别大的限制,今年只能从成都市内进行招生了。
很多家长猜测限制了市外招生,那是不是市内招生名额就会多点,摇中几率就会大点?
但是从目前公布的民办学校小升初招生简章数据来看好像并非如此。
今年民办学校招生简章出来得都很拖拉,可以看出民办学校有多焦愁了,芒种就目前出来的几个学校做个简单的分析:
01、招生人数:
我们来看看今年小升初部分民办学校招生人数与去年的对比:
从目前的公布的学校来看,招生人数绝大部分都在下降,缩减人数最多的是冠城实验学校(原七中实验学校),直接砍掉400人。
其中青苗学校的计划班级数没有变化,但是具体人数今年没有进行公布。唯一班级数和人数都没有变化的就是师大实外,依然和去年一样,计划招生450人,10个班。
而其中唯一招生人数增长的是郫都嘉祥,较去年增长16人,270人的招生计划中包含了直升计划。
招生人数的大幅下降也许将导致民办师资的需求量、民办学校运营收入等方面的下降,影响巨大。
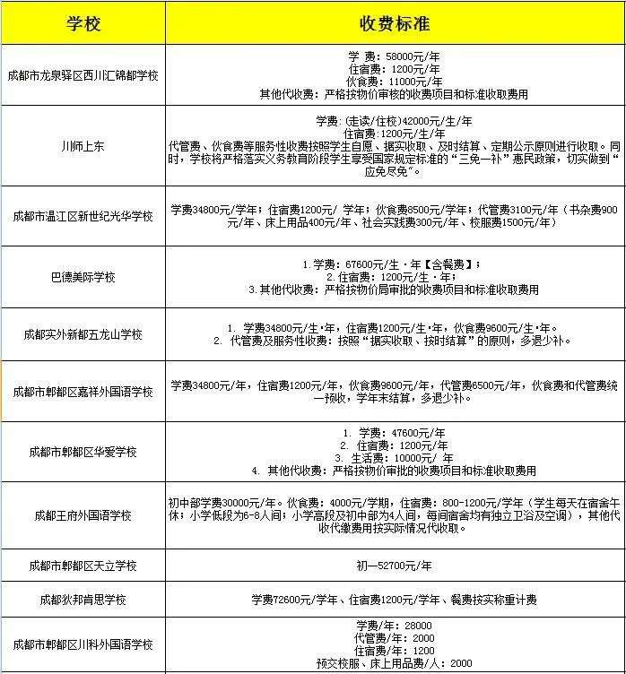
02、收费情况:
我们再来看看今年部分民办学校的收费情况:

民办的学费应该也是家长们最关注的一块了,就目前公布的民办学校来看,和去年相比数据较稳定,个别学校费用上涨。学费最低的是师大实验,学费每年26000(未统计其他费用,纯学费)。而学费最高的则是墨尔文学校,高达12.2万元一年!
总的来说,从学费价格和整体情况来看性价比比较高的学校有王府外国语、川科外国语、三原外国语、师大实外、绵实外,学费均在3万及以下。
03、奖学金设置情况:
面对私立高昂的学费和生活费,那成绩优异的同学肯定会把目光转向奖学金了,如果得到私立的奖学金无异于减少了学费,减轻家庭负担。
从表格看学校基本都设置有不同等级的奖学金给到优秀学子,像新世纪光华、三原外国语、师一上东等优异者学费可全免。巴德美际奖学金每年最高可达6万!
所以说书中自有黄金屋这句话并没有错!
以上是目前已公布招生简章的民办学校统计的数据,成都还有很多热门民办学校,比如锦江师一、锦江嘉祥、西川、西川南等学校招生简章官方暂未公布,宁静姐姐家长论坛将持续更新,请关注我们,敬请期待!
以上图文数据根据各学校招生简章手动整理而得,仅供参考!如有失误,欢迎留言指正!
来源:宁静姐姐家长论坛
作者:芒种老师


