崇德 博学 尚俭 笃行
一、学校简介
泸州技师学校是经四川省人民政府批准成立的全日制公办技工院校,创办于2014年,与泸州职业技术学校 一校两牌,共享校园环境、硬件设施、学生公寓和教学师资队伍,确保人才培养质量。
学校占地1344亩,拥有馆藏图书1448500册的现代化图文信息中心,中央财政支持建设实训基地2个(电子电工实训基地、建筑工程实训基地)、国家级生产性实训基地1个(工程造价生产性实训基地)、成渝地区双城经济圈川南公共实训基地、川南最大的诺博幼儿园、五星级首旅建国饭店、四星级洲际假日酒店、酒城文化创意美食街、天猫超市等优越的校内实习实训基地,室内体育馆、恒温游泳馆,温馨舒适的标准化宿舍、食堂为师生提供一流的学习生活保障。
学校现有教职工723人,其中国际系统与控制科学校院士1人,国务院特殊津贴专家2人,四川省有突出贡献的优秀专家、四川省天府学者特聘专家3人,省级学术和技术带头人后备人选7人。常驻外籍教师4人。建有院士工作站1个、省级双师型名师工作室2个。
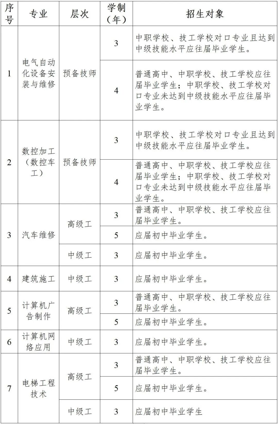
二、招收专业计划及费用
(一)计划招收450人。
(二)费用:按国家政策免学费,仅收学生代管费800元/年·人;住宿费900-1200元/年·人。
三、奖勤助贷
就读技师学校且符合资助条件的贫困生可申请1000-3000元/学年·人的国家助学金及6000元/学年·人国家奖学金;并可申请校内勤工助学岗位及企业奖学金。
四、学历文凭
普通高中、中职学校、技工学校毕业生在校学习3年,初中毕业在校学习5年通过考试鉴定可取得高级工职业资格证书(对应专业学历待遇);普通高中、中职学校、技工学校毕业生在校学习4年,通过考试鉴定可取得预备技师资格证书(对应本科学历待遇)(人社部〔2016〕121号)。
五、学历通道
初中毕业学生进入泸州技师学校中级工班学习毕业后,可参加全国统考及四川省高职教育单独招生考试升入全日制专科学习。泸州技师学校针对中级工班学生与泸州职业技术学校签订3+2培养协议,签订协议的中级工班学生可通过3+2转段考试后直接升入泸州职业技术学校进行全日制专业学习。
六、政策待遇
1.学历待遇:人社部〔2016〕121号技工院校中级工班、高级工班、预备技师班毕业学生分别按相当于中专、专业、本科学历落实相关待遇。
2.就业创业待遇:川委办〔2017〕29号探索建立职业资格与相应的学历比照认定制度,技工院校全日制高级工班、预备技师(技师)班毕业生,可按规定享受高校毕业生就业创业支持政策。
3.职称待遇:川人社办发〔2021〕75号我省国有企业招聘的技工院校毕业生,在参加企业职称评定、职位晋升时,全日制高级工班毕业生可比照全日制专业、全日制预备技师(技师)班毕业生可比照全日制本科学历享受相应政策。
4.参军入伍:川人社办发〔2021〕75号技工院校全日制预备技师(技师)班、高级工班毕业生取得国家认可的高级及以上职业资格证书或职业技能等级证书的,参军入伍时分别按照全日制本科、专业学历享受优先报名应征、优先体检政考、优先审批定兵、优先分配去向等激励政策,同等享受发放大学毕业生一次性入伍奖励、增发家庭优待金等地方有关政策优待。
5.参加公招:川人社办发〔2021〕75号技工院校毕业生参加事业单位公开招聘、三支一扶志愿者招募等工作时,在符合专业等其他条件的前提下,预备技师(技师)班毕业生可报名应聘学历要求为大学本科的岗位,高级工班毕业生可报名应聘学历要求为大学专科的岗位。
七、报名方式
1.网上报名:考生登录泸州职业技术学校官网(www.lzy.edu.cn)报名。
2.现场报名:考生携带本人户口薄或身份证到泸州技师学校(泸州职业技术学校)招生就业处(泸州市龙马潭区长桥路2号)现场报名。
八、缴费方式
1.现场缴费:考生携带本人户口薄或身份证到泸州技师学校计划财务处(泸州市龙马潭区长桥路2号)缴费。
2.网上缴费:考生搜索泸州职业技术学校官方微信公众号——自助服务——泸州技师学校缴费进行缴费。
九、录取原则
1.泸州技师学校2022年招生实行学校负责、招办监督的录取体制,贯彻招生阳光工程,按照公平、公正、公开的原则,采取根据志愿、从高分到低分、按计划录取的方法录取新生。
2.初中毕业生录取时按志愿优先,根据中考成绩的高低择优录取。考生所填专业志愿无法满足时,若服从专业调剂,则根据考生中考成绩从高到低调剂到其他录取未满额专业;若不服从专业调剂,则不予录取。初中毕业生中考成绩相同时则按单科顺序及单科分数高低排序录取:排序为语文、数学、英语。
3. 普通高中、中职学校、技工学校毕业生参考单招考试成绩、专业技能、预报名顺序先后等择优录取。
十、报到入学
录取考生需持身份证及录取通知书按《入学须知》规定时间按时报到入学,逾期未报到则按自动放弃处理。
十一、就读地点
泸州技师学校:泸州市龙马潭区长桥路2号(与泸州职业技术学校同校区)
十二、联系方式
报名咨询qq群:1027063125
• end •
||猜您想看||
猜你想看
审核 |吴代彬 卢世伦
指导 |洪兴华 刘昱聃
图 | 学校融媒体中心
文| 招生就业处
编辑 | 学校新闻中心佘鑫
学校宣传部出品
投稿邮箱:lzyxctzb@163.com


