公众号:至简量化
一、电池包技术
大多数消费者在购买电动汽车时,考虑最多的因素就是续航里程和价格。对这两个因素影响最大的部件就是动力电池。因此,电池企业为了在相同体积内放入更多的电量,正在紧锣密鼓地开发 高能量密度电芯。 业界从电芯的四大组成材料入手致力于提高电芯的能量密度和安全性,同时控制成本。这方面的技术在《新能源产业链全球投资机会纵览》一文中已有介绍。
业界就开发电芯这一方向已达成一定共识,而近年来对电池模块和电池包的关心正日渐提高。电池模块是指为在高温和振动等外部冲击中保护电芯,将多个电芯联结在一起并放入一个框架中形成的物理结构。聚集多个模块,再加上用来管理电池温度或电压等的电池管理系统(BMS)和冷却设备等,就组成了电池包。电池包是装入电动汽车的最终形态,所以电池包规格与电动汽车的整体设计存在密切关系。
当前锂离子动力电池是圆柱、方形、软包三类电池包三分天下。电池包结构优化的重要思路,是降低电池包冗余零部件使用量。圆柱电池和方形电池的金属外壳(钢壳或者铝壳),本身所具备的机械强度,可减少模组支撑结构件的使用量,也有助于降低电池包加工难度,软包电池需要借助模组来形成机械强度的设计就显出一定劣势。而方形电池的单体电芯容量较圆柱电池优势明显,且其方形物理形态较圆柱形物理形态能够使得电池包组装效率更高。近两年在电池包技术方面的主要技术创新是比亚迪的刀片电池和宁德时代的CTP(Cell to Pack,无模组技术),二者都用在方形电池上,未来方形电池的市场占有率或进一步提高。
二、电池管理系统
电池管理系统(BATTERY MANAGEMENT SYSTEM,BMS),俗称电池保姆或电池管家,是连接车载动力电池和电动汽车的重要纽带,集电池或电池组的监测和管理于一体,主要功能就是为了能够提高电池的利用率,防止电池出现过度充电和过度放电,延长电池的使用寿命,监控电池的状态。主要有三大功能模块:显示模块、中央处理模块、终端模块。
BMS功能示意图:
来源:天能锂电
BMS的关键技术涉及电池电压测量,数据采样频率同步性,电池状态估计,电池的均匀性和均衡,和电池故障诊断的精确测量等。特别是电池状态估计,涉及到系统架构和一系列算法问题,技术门槛极高。
BMS状态估计算法框架来源:搜狐汽车
三、整车控制器
VCU电动汽车整车控制器(VCU,Vehicle Control Unit,VCU)是电动汽车动力系统的总成控制器,负责协调发动机、驱动电机、变速箱、动力电池等各部件的工作,具有提高车辆的动力性能、安全性能和经济性等作用。
VCU是电动汽车整车控制系统的核心部件,是用来控制电动车电机的启动、运行、进退、速度、停止以及电动车的其它电子器件的核心控制器件。 VCU作为纯电动汽车控制系统最核心的部件,其承担了数据交换、安全管理、驾驶员意图解释、能量流管理的任务。
VCU采集电机控制系统信号、加速踏板信号、制动踏板信号及其他部件信号,根据驾驶员的驾驶意图综合分析并作出响应判断后,监控下层的各部件控制器的动作,对汽车的正常行驶、电池能量的制动回馈、网络管理、故障诊断与处理、车辆状态监控等功能起着关键作用。
四、自动驾驶技术
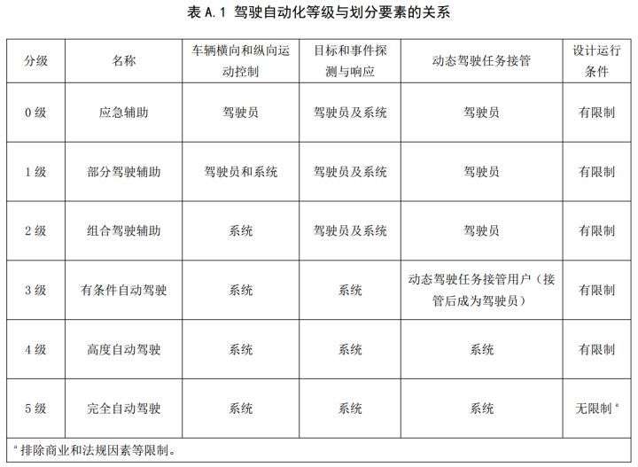
自动驾驶不是新能源汽车的专属技术,但是谈新能源汽车离不开自动驾驶。按照美国高速公路安全管理局(NHTSA)和美国汽车工程师学会(SAE)提出的分级标准,自动驾驶可分为L0、L1、L2、L3、L4、L5六个等级。中国工信部发布的《汽车驾驶自动化分级》,也把自动驾驶分为0级到5级共六级,与NHTSA/SAE的划分标准基本一致。《汽车驾驶自动化分级》的划分标准如下:
从全球范围来看,L1/L2级别的自动驾驶汽车早已实现了大规模量产,如我们通常见到的车辆自适应巡航(ACC)、车道保持(LKA)、自动泊车等功能都属于L2级别的典型应用,该级别的辅助驾驶可以一定程度上解放驾驶员的劳动力,但驾驶员仍需时刻准备接管车辆。
L3级别的定位比较模糊,在行业内争议较大。对于属于这个级别的典型应用场景业内缺乏共识,而且对事故后人车的责任划分没有明确标准。2020年多家车企推出了号称具备L3级别自动驾驶功能的新能源汽车,但是推出的功能大多属于L2级别的应用。基于L3的尴尬定位,奥迪等车企宣布放弃L3,直接研发L4。
L4级别自动驾驶汽车目前处于测试、示范,以及在限定场景下应用的状态。例如,谷歌Waymo已经开始在美国亚利桑那州提供不带安全员的真正无人驾驶出租车服务,但属于在限定区域、限定人群的小范围测试。
L5级别之前业内普遍认为只存在理论上,但特斯拉高调宣布2021年推出L5级别的自动驾驶技术,如果能实现将是颠覆性突破。不过特斯拉坚持采用摄像头+超声波雷达+毫米波雷达作为自动驾驶的感知系统,虽然控制了成本,但效果不佳,近期自动驾驶事故频发,因此市场对特斯拉短期内实现L5普遍持悲观态度。
从技术层面来说,高等级自动驾驶汽车需要应对大量多变的交通场景,多样化的道路类型、复杂的交通参与者和极端的气象环境等,均会对自动驾驶的感知、决策、控制系统提出巨大挑战。现有环境感知、规划决策与线控执行等技术的成熟度尚不足以支撑高等级自动驾驶大规模量产应用。
S. 作为一个外行写这个主题挺心虚的,所以这篇文章写完后放了两个月也没好意思发出来,不过我自己也没有能力再完善了,还是发出来供大家批判补充吧。有任何想法欢迎在评论区吐槽!原创不易,转发、关注、点赞来一波!!!
公众号:至简量化


