全方位了解天府航院
四川省招生代码5783
学校简介
天府新区航空旅游职业学校是经四川省人民政府批准设立,国家教育部备案,纳入国家统招计划,直属四川省教育厅管理,是一所以航空及旅游专业为特色的全日制普通高等院校。学校位于四川省成都市天府新区剑南大道南延线航空大道中段168号,距离国家4A级旅游景区双流黄龙溪古镇2000米。
学校由四川东星航空教育集团举办,总投资8亿元,可容纳在校学生1.2万余人。始终践行厚德、博学、创新、尚美的校训,突出外树形象、内塑灵魂,形成了鲜明的四化办学特色:专业高端化、就业保障化、教学权威化、管理军事化。
学校一期校园建设占地350余亩。二期工程将于2020年9月竣工,届时将新增150余亩。同时本科院校正在规划中,预计于2022年投入使用。
校园风景
校园体风貌博采欧美名校——哈佛、牛津、哥伦比亚大学之精华,风景优美、文化氛围浓郁,是一所景观学校、园林学校、影视拍摄基地。
专业设置
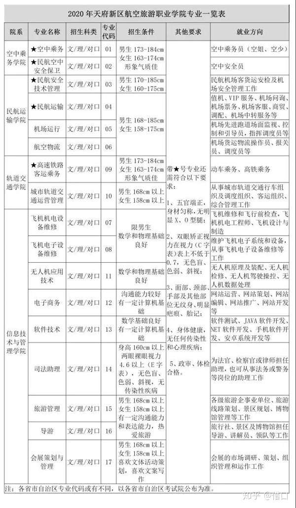
学校设四大院系,十七个专业,均适应社会发展潮流,为未来铺垫金领职业坦途。学校师资力量雄厚,聘请行业专家执教,以及教育界的专家教授做学术指导和客座教授。
国防预备班
学生还可报读我院国防预备班,实行单独编班,参照部队营连管理模式,采取严格的军事化管理,开展国防教育、军事体育等特色教育训练。毕业后主要以参军入伍为主(也可选择就业)。
大学生应征入伍享受特殊政策
大学生应征入伍,服役两年能够获得的经济补助有:
▲学费补偿:0.8万元/年,三年共计2.4万元;
▲义务兵津贴:根据部队的种类,津贴标准约为0.85万元—2.5万元/年,两年约1.7万元—5万元;
▲家庭优待金:1.517万元/年,两年合计3.034万元;
▲退役金:约3万元。
按最低标准计算,服役两年可拿到的经济补助金约为:10.134万元。
空中乘务
城市轨道交通运营管理
电子商务
飞机电子设备维修
飞机机电设备维修
高速铁路客运乘务
航空物流
会展策划与管理
机场运行
旅游管理
民航安全技术管理
民航空中安全保卫
民航运输
软件技术
无人机应用技术
导游
法助理
实训设备
学校投资1亿余元,打造全国领先的全套实训设备及实训室,包括:波音737-700型实体飞机一架、空客A320、A330、A319系列的动态撤离实训舱、水上撤离舱、灭火训练舱、翼上出口训练器、航空操作舱、1:1机场候机厅、VIP接待实训中心等,达到了民航专业级的空乘人员岗前培训、在职乘务员复训、实训操作的场地及设备标准。
被授予中国民航科普教育基地。还建设了无人机应用技术实训室、飞机模拟驾驶实训室、城市轨道交通运营管理实训室、飞机机电设备维修实训基地、高铁客运乘务模拟舱(天航复兴号)、形体训练室、茶艺室、计算机机房等实训室。
生活环境
学校为学子提供舒适的住宿环境,寝室为标准六人间,每间寝室均配备WiFi、空调、饮水机、独立书桌、独立衣柜、生活阳台、独立卫生间、热水器(24小时淋浴)等。寝室床上用品、生活用品均由学校统一发放。
学校食堂颜值高、味道好,菜品丰富多样,采用包餐制度,学生自助用餐的模式。食堂管理规范、秩序井然,食品采购、制作都有严格的规范和流程,全力保障学生的食品安全。
校内还设有商业区,各色店铺、美食一应俱全,包括:音乐喷泉广场、咖啡厅、牛排馆、蛋糕店、奶茶店、电影院、人工湖、健身房、大型超市、水果超市、美发室、美食广场等。为你的大学生活增添风采。
校园活动
在天航,学校十分注重校园文化生活的多样性和精彩性,学校设有多个社团,如舞蹈社、配音社、广播社、无人机航模社、武术社等。各类社团应有尽有,丰富着天航学子们的闲暇时光。

每年一度的开学典礼、中秋晚会、摇滚电音节、校园歌手大赛……在这里,你可以尽情释放着青春的荷尔蒙,还可和央视《星光大道》《开门大吉》明星模仿者一起海阔天空,享受音乐带来的快乐。

就业保障

学校高度重视毕业生就业指导工作,与国内外众多的航空公司、机场、铁路局、旅行社、律师事务所等优质企事业单位建立了长期合作关系,学生入学即签订《教育与就业合同书》,通过订单式培养,毕业后由学校推荐安置到各大企事业单位工作。

学习模式
01
高职(普通专科)
(一)普通高中
招收参加当年高考的应、往届普通高中毕业生或具有同等学力的人员,高考分数线达到当年专科批次录取分数线的考生,通过填报志愿的方式进行报考。
2020年天府新区航空旅游职业学校面向全国20个省市自治区,开设四个院系,十七个专业,招生计划总计1910人。
(二)对口高职
招收参加四川省当年对口高职考试的应、往届毕业生(含职业中专、职业高中、普通中专、技工学校的考生)或具有同等学力的人员,分数线达到当年专科批次录取分数线的考生,通过填报志愿的方式进行报考。
四川省对口高职志愿填报已开始
填报截止时间:7月29日中午12:00
五年制高职
(一)五年制高职简介
五年制高职又称中高职衔接五年贯通培养,招收四川省当年参加中考的应、往届初中毕业生,中考成绩达到五年制高职录取控制分数线后,直接进入高等职业院校(简称高职院校)学习。五年制高职学制共计五年,学生在我院连续就读五年,前三年为中职教育阶段,经转录后,进入后两年的专业教育阶段。学业期满颁发国家教育部认可的《普通高等学校毕业证书》,此学历为国家承认的全日制专业学历,还可继续专升本。
(二)五年制高职志愿填报
1. 五年制高职志愿填报由各市招办组织填报,填报时间各地级市有所不同,全省不统一填报时间;
2. 五年制高职录取控制分数线由各市招办报送四川省考试院,经四川省考试院审批后公布,由于各地市州考试科目不一、总分不同,录取控制分数线有所区别,详见四川省考试院官网发布的2020年四川省五年制高职录取控制分数线文件;
3. 为了确保能被我院顺利录取,建议考生在非师范类学校志愿的第一志愿填报我院五年制高职招生代码:51967,选择专业代号:如01、02、03、04、05,分别代表不同专业,在专业调配处打勾,允许专业调配;
4. 按照往年惯例,四川省考试院对五年制高职生的录取时间在8月5日后,由四川省考试院统一进行录取,并于录取后统一印制录取通知书,加盖四川省高等教育招生委员会录取专用章,寄送给各考生。(具体录取时间以省考试院通知为准)
3+3培养模式
(一)3年中职+3年高职
招收初中层次毕业生,选择集团中职校就读,就读模式为:3年中职+3年高职(简称3+3培养模式)。学制为六年,前三年中职教育阶段结束后参加单招或对口高职考试,成绩达到当年专科录取分数线可考入天府新区航空旅游职业学校进行后三年的专业阶段学习(专业阶段第三年为带薪实习),毕业取得天府新区航空旅游职业学校全日制统招专科文凭,可专升本。
(二)报读方式
1.通过学校招生办公室面试,合格后即可就读;
2.通过参加地方招办组织的初试,经学校招生办公室复核合格后即可就读;
3.通过各地组织的网络面试初试,经学校招生办公室复核合格后即可就读。
04
继续教育
集团与重庆师范大学等公办大学合作,开设有航空特色的继续教育,招收年满18周岁,身心健康,想通过继续教育方式提高学历、获得良好就业平台或学习一技之长的应、往届普高、职高、中专、技校及同等学历者。通过成人高考、网络教育或国开教育等方式取得非全日制专科学历文凭,合格毕业生推荐安置就业。


