
为进一步提升教师信息技术应用能力、学科教学能力和专业自主发展能力,依据《全国中小学教师信息技术应用能力提升工程2.0整校推进实施指南》的工作安排,2021年10月29日,元光小学在演播厅召开了教师信息技术应用能力提升工程2.0培训启动会。


启动会上,校长王传霞强调此次培训就是软件提升的契机,希望老师们在接下来的培训中认真学习,努力提升自身信息技术应用能力,更好地服务于教育,服务于学生。


副校长陈玉娟强调了教师信息技术应用能力提升2.0工程的重要性,要求老师们借助此次培训的机会,实现信息技术能力的大幅跨越。希望老师们能将在培训过程中学到的能力切实应用到教育教学中,提高个人的信息素养。副校长闫永军对《整校推进规划方案》进行了解读,介绍了这次提升工程2.0项目的背景、总体目标和主要任务:至2023年,通过实施提升工程2.0,基本实现三提升一全面,其项目核心就是规划整校推进方案并实施;还介绍了学校的具体实施程序和线上培训+线下培训+校本应用的研训形式;最后,就项目研修主题、绩效和评价等内容做了具体解读。







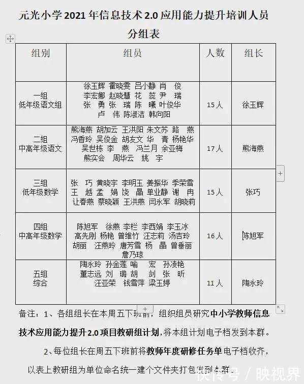
启动会议结束后,各教研组长根据分组情况,立即组织本组组员召开教研组会议,进行交流研讨并制定了教研组计划。参训教师结合实际教学制定了教师任务单。
通过本次启动会的召开,与会的老师们深刻认识了信息技术能力提升工程2.0的意义与影响,明确了研修工作的目标、任务、要求与标准,为元光小学信息技术能力提升工程2.0的整校推进开了个好头。


