我省高职单招考试将于4月2日进行
距离单招考试仅剩2天
同学们在复习考试内容的同时
这些准备工作也不能疏忽
↓↓↓
核酸检测不能少
考生应密切关注属地及所报考院校疫情防控要求,认真做好防护健康监测。须提供48小时内核酸检测阴性证明(电子版或纸质版可以!),并按院校相关要求进入考点参加考试。各校具体要求戳链接→一站式了解单招考前防疫……
地点时间要清楚
考生应通过所报考院校官方渠道,及时了解考试时间、地点及相关要求,合理安排时间。上期各院校考试时间安排及地点分布→一站式导航!四川各高职单招院校考试时间、考试地点全知道
今天继续带来剩余单招院校的考试时间及地点
2022单招即将在4月2日开考,考试在即
同学们要及时关注报考院校的官网动态
了解更多考试信息
做好考前准备,快转发收藏!
(以下院校排名不分先后)
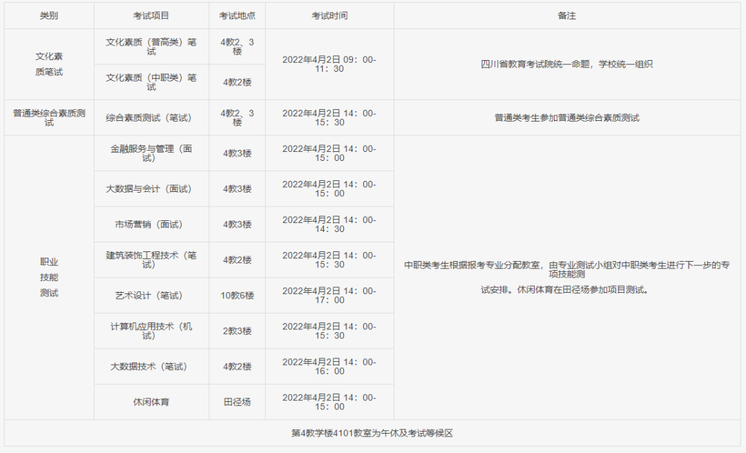
西南财经大学天府学校
时间安排:
考试地点:
西南财经大学天府学校成都校区东区(成都市成华区龙港路399号)
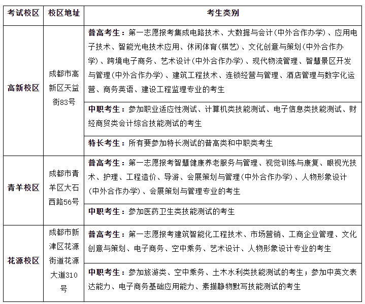
西南交通大学希望学校
时间安排:
考试地点:
西南交通大学希望学校(成都市金堂县学府大道8号)
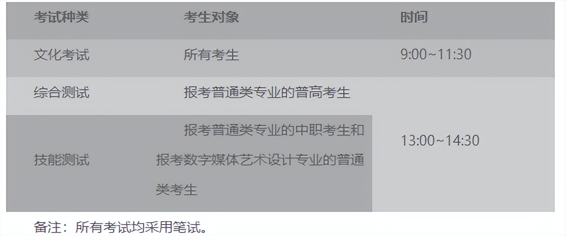
成都航空职业技术学校
时间安排:
考试地点:
成都市龙泉驿区车城东七路699号成都航空职业技术学校
南充职业技术学校
时间安排:
1.文化考试笔试时间为2022年4月2日9:00-11:30。
2.技能综合测试时间为2022年4月2日13:00-18:00。
考试地点:
南充职业技术学校(南充市高坪区宏发路94号)。
四川机电职业技术学校
时间安排:
1.文化考试笔试时间为2022年4月2日9:00-11:30。
2.技能或素质测试时间为2022年4月2日14:00-17:30。
考试地点:
四川机电职业技术学校(攀枝花市东区马家田路65号)
四川工程职业技术学校
时间安排:
1.文化考试笔试时间:2022年4月2日9:00-11:30。
2.综合素质面试、技能综合测试时间:
2022年4月2日13:00-18:00。(具体批次及时间见准考证)。
考试地点:
四川工程职业技术学校
四川省德阳市泰山南路二段801号
四川国际标榜职业学校
时间安排:
1.文化考试笔试时间为2022年4月2日 9:00-11:30。
2.技能综合测试时间为2022年4月2日13:30-17:00。
考试地点:
龙泉驿区同安街道阳光南路500号
眉山职业技术学校
时间安排:
1.文化考试笔试时间为2022年4月2日9:00-11:30。
2.技能(综合)测试时间为2022年4月2日13:00-18:00。
考试地点:
四川省眉山市东坡区眉州大道岷东段5号眉山职业技术学校内(具体考场安排详见考生准考证)。
四川商务职业学校
时间安排:
1、文化考试笔试时间为2022年4月2日9:00-11:30。
2、技能综合测试时间为2022年4月2日13:30-18:00。
考试地点:
四川商务职业学校和盛校区(成都市温江区和盛镇星艺大道188号)。
四川文化传媒职业学校
时间安排:
1.文化考试笔试时间为2022年4月2日9: 00-11:30。
2.技能综合测试时间为2022年4月2日13: 00-18:00。
3.考生须在2022年4月1日来学校进行资格审核,领取准考证,熟悉考场等。
考试地点:
四川省成都市崇州市崇庆南路230号。
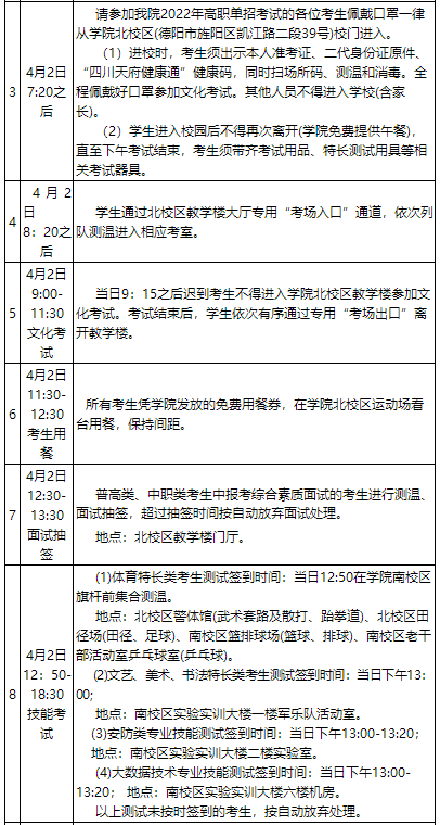
四川中医药高等专科学校
时间安排:
1、时间:4月2日
09:00-11:30 文化考试(南、北区)
13:00-15:00 综合素质测试(普高类)(南区)\职业技能测试(中职类)(北区)
15:10-16:40 临床护理综合(加试)
15:10-17:00 特长生复核(5-1-2教室、操场)
2、文化考试后,所有考生中午不能离开学校,陪同人员也不能进入学校。考生午餐会送至考室,考生凭4月1日自愿购买的午餐券兑换午餐,未购买午餐券的考生,应自备午餐。
考试地点:
四川省绵阳市教育中路1号四川中医药高等专科学校
四川城市职业学校
时间安排:
考试地点:
四川城市职业学校成都校区(四川省成都市外东洪河大道中路351号)
四川三河职业学校
时间安排:
1.文化考试笔试时间为2022年4月2日9:00-11:30。
2.技能综合测试时间为2022年4月2日13:00-18:00具体测试地点详见准考证。
考试地点:
四川三河职业学校校本部四川省泸州市合江荔城大道500号
巴中职业技术学校
时间安排:
文化考试 4月2日 9:00-11:30
技能综合测试 4月2日 13:30-18:30 (具体时间以准考证为准)
考试地点:
巴中职业技术学校(四川省巴中市经济开发区安康路3号)
川南幼儿师范高等专科学校
时间安排:
文化考试笔试时间为2022年4月2日9:00-11:30
技能综合测试时间为2022年4月2日下午。包括面试测评或技能考核(分普高和中职两类进行)
考试地点:
川南幼儿师范高等专科学校内,详细地址:四川省隆昌市古湖街道人民中路六段368号
成都工贸职业技术学校
时间安排:
1、文化考试笔试时间为2022年4月2日9:00-11:30。
2、技能综合测试时间为2022年4月2日13:00-18:00。
考试安排:
成都工贸职业技术学校(成都市郫都区红光镇广场路北三段188号)
天府新区信息职业学校
时间安排:
1.文化考试笔试时间为2022年4月2日9:00-11:30。
2.技能综合测试时间为2022年4月2日13:30-17:30。
考试地点:
天府新区信息职业学校(天府新区视高经济开发区大学路2号)
天府新区航空旅游职业学校
时间安排:
4月2日(上午:9:00-11:30文化考试,下午:14:00-17:00技能综合测试)
考试地点:
天府新区航空旅游职业学校(四川省天府新区剑南大道南延线航空大道中段168号)
内江卫生与健康职业学校
时间安排:
①文化考试
考试时间:2022年4月2日(上午9:00-11:30)。
②综合素质测试或职业技能测试或物理化学综合
考试时间:2022年4月2日(下午14:00-16:00)。
考试地点:
内江卫生与健康职业学校四川省内江市东兴区汉安大道东四段368号
资阳环境科技职业学校
时间安排:
考试地点:
四川省资阳市雁江区大学路1号资阳环境科技职业学校
德阳农业科技职业学校
时间安排:
2022年4月1日13:00-18:00技能综合测试
2022年4月2日上午9:00-11:30文化考试
考试地点:
四川省德阳市罗江区大学北路95号德阳农业科技职业学校
四川体育职业学校
时间安排:
1.文化考试时间:2022年4月2日9:00-11:30
2.专业技能测试时间:2022年4月2日13:00-18:00
考试地点:
成都市武侯区太平寺路8号(教学楼)
成都文理学校
时间安排:
考试地点:
成都市金堂县学府大道278号 成都文理学校(金堂校区)
四川大学锦江学校
时间安排:
文化素质笔试:4月2日上午9:00-11:30
综合素质测试:4月2日下午14:00-15:30
中职类技能测试时间:4月2日下午14:00-17:00
考试地点:
四川省眉山市彭山区锦江大道1号
四川电影电视学校
时间安排:
1、文化考试笔试时间:2022年4月2日9:00-11:30。
2、技能综合测试时间:2022年4月2日13:00-16:00。
考试地点:
四川电影电视学校(安仁校区)
具体地址:四川省成都市大邑县安仁镇金山路188号
成都职业技术学校
时间安排:
文化考试 2022年4月2日09:00—11:30
技能综合测试 2022年4月2日下午(具体时间以准考证为准)
考试地点:
成都职业技术学校(考试校区以准考证为准)
(以上考生校区安排仅供参考,考生最终考试校区以准考证为准,请所有考生务必认真阅读准考证要求。)
内江职业技术学校
时间安排:
2022年4月2日(因疫情如有变化,将另行通知)
上午9:00-11:30 文化考试;
下午13:00-18:00 综合素质测试或职业技能测试。
考试地点:
内江职业技术学校(内江市东兴区汉安大道东四段199号),考场考室详见《内江职业技术学校2022年高职教育单独招生准考证》。
绵阳职业技术学校
时间安排:
2022年4月2日(因疫情如有变化,将另行通知)
上午9:00-11:30 文化考试;
下午13:00-18:00 综合面试、技能测试、特长测试
考试地点:
绵阳职业技术学校(四川省绵阳市新一环路北段6号),考场考室详见《绵阳职业技术学校2022年高职教育单独招生准考证》。
四川建筑职业技术学校
时间安排:
考试地点:
德阳市嘉陵江西路4号,四川建筑职业技术学校(德阳校区)
成都农业科技职业学校
时间安排:
1.文化考试笔试时间为2022年4月02日9:00-11:30。
2.综合素质测试(普高类考生)时间为2022年4月02日11:30~12:30。
3.技能综合测试(中职类考生、艺体特长生)时间为2022年4月02日14:00~18:00。
考试地点:
1.加工制造类、汽车类、计算机类、电子信息类中职考生文化和技能考试地点均为成都农业科技职业学校海科校区,地址:成都市温江区新华大道二段179号;
2.其他中职类考生、普通文理科考生及艺体特长生考试地点均为成都农业科技职业学校柳城校区,地址:成都市温江区德通桥路392号。
四川职业技术学校
时间安排:
(1)文化考试笔试时间:
2022年4月2日上午9:00-11:30。
(2)综合素质测试时间:
2022年4月2日下午13:30-18:00。
(3)技能测试时间:2022年4月2日下午13:30-18:00。
(4)艺体测试时间:2022年4月2日下午13:30-18:00。
考试地点:
四川省遂宁市船山区学府北路1号,具体考室见准考证
四川司法警官职业学校
时间安排:
考试地点:
四川司法警官职业学校北校区(四川省德阳市旌阳区凯江路二段39号)
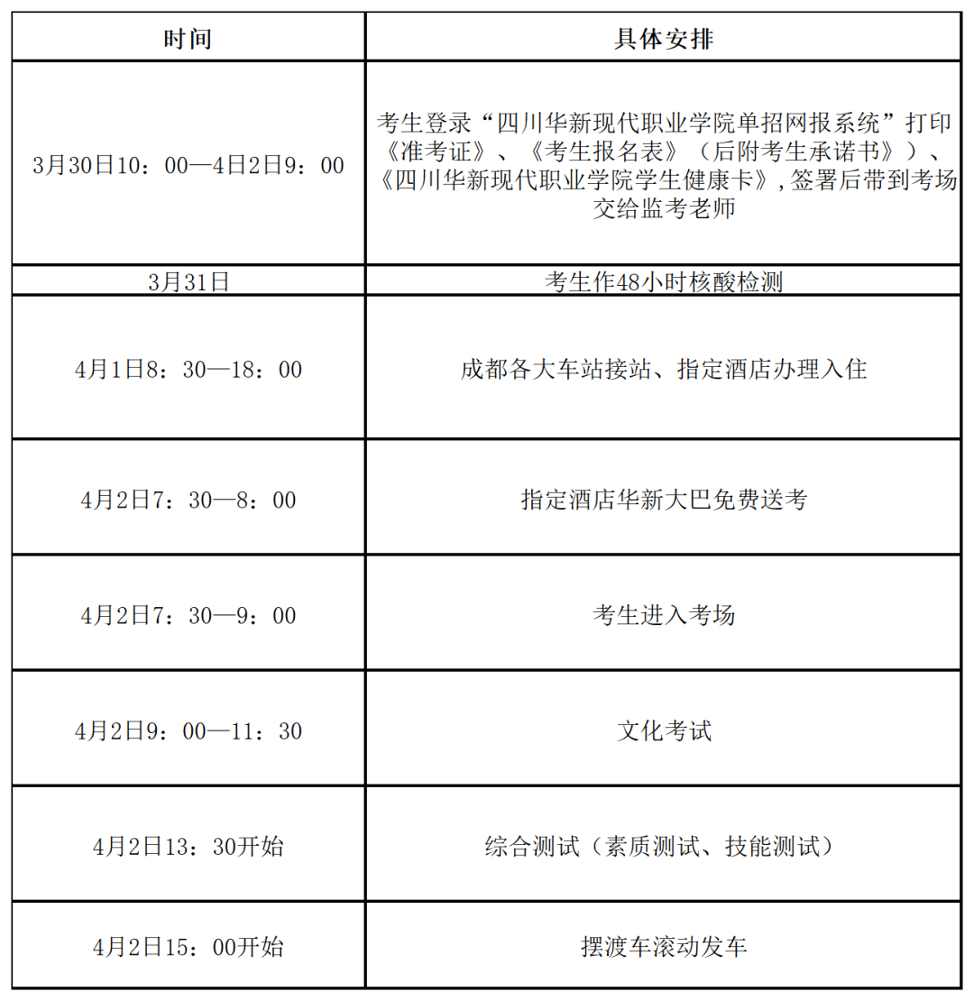
四川华新现代职业学校
时间安排:
考试地点:
成都市成洛大道3833号四川华新现代职业学校(西河校区)
四川科技职业学校
时间安排:
1.文化考试笔试时间:2022年4月2日9:00-11:30
2.技能综合测试时间:2022年4月2日13:00-18:00
考试地点:
四川科技职业学校天府校区:天府新区视高经济开发区花海大道大学路1号。
四川现代职业学校
时间安排:
单招综合测试
4月1日(10:30-18:00)考生凭准考证进入相应考场进行单招综合测试(其中职业倾向测试10:30开始,基本素养测试13:00开始),测试方案已在学校官网公示,请考生按考核方案做好准备。
文化考试
4月2日9:00-11:30,考生凭准考证入校进入相应考场进行文化考试。
考试地点:
四川现代职业学校(成都市西南航空港华创路1号)
川北幼儿师范高等专科学校
时间安排:
文化考试笔试时间
2022年4月2日9:00-11: 30。
技能综合测试时间
以考试项目要求(详见准考证)为准,考完为止。
考试地点:
四川省广元市利州区学府路218号(川北幼儿师范高等专科学校内)。
四川希望汽车职业学校
时间安排:
考试地点:
四川省资阳市高新区城南大道2号四川希望汽车职业学校
四川护理职业学校
时间安排:
1.文化考试笔试时间:2022年04月02日 9:00-11:30。
2.综合素质测试/技能综合测试时间:2022年04月02日14:00-16:00。
考试地点:
(一)成都考点(准考证上考点标注为:成都) :四川护理职业学校成都校区(成都市龙泉驿区龙都南路173号)。
1.普高类考生:第一志愿报考医学检验技术、护理、药学、中药学、康复治疗技术专业的考生。
2.中职类考生:第一志愿报考助产、康复治疗技术、药学、中药学、医学美容技术、婴幼儿托育服务与管理、智慧健康养老服务与管理、智能医疗装备技术、中医养生保健专业的考生。
(二)德阳考点(准考证上考点标注为:德阳) :四川护理职业学校德阳校区(德阳市一环路东一段199号)。
中职类考生:第一志愿报考护理专业的考生。
温馨提醒:请各位考生务必仔细查看准考证上的考点,以免走错考点影响考试。
四川应用技术职业学校
时间安排:
(1)文化考试笔试时间:2022年4月2日9:00-11:30;
(2)技能综合测试时间:2022年4月2日13:00-17:30;
考试地点:
四川应用技术职业学校(西昌市中航东路5号)
德阳城市轨道交通职业学校
天府新区通用航空职业学校
时间安排:
1.文化考试笔试时间:2022年4月2日9:00-11:30。
2.综合素质测试/职业技能测试:4月1日13:00—18:00。
考试地点:
天府新区通用航空职业学校(四川天府新区视高经济开发区天府大道南三段50号)
南充科技职业学校
时间安排:
考试地点:
四川省南充市多扶工业园区西南大道3号南充科技职业学校
南充文化旅游职业学校
时间安排:
1.文化考试笔试:2022年4月2日9:00-11:30。
2.技能综合测试:2022年4月2日14:30—16:00。
考试地点:
南充文化旅游职业学校(四川省阆中市河东大道107号)
泸州医疗器械职业学校
时间安排:
1、文化考试笔试时间:2022年4月2日9:00-11:30。
2、综合测试时间:2022年4月2日13:30 开始。
考试地点:
泸州医疗器械职业学校(四川省泸州市纳溪区护国大道800号)
北京社会管理职业学校(民政部培训中心)
时间安排:
文化考试笔试时间:2022年4月2日9:00-11:30。
技能综合测试时间:2022年4月2日14:00-17:30。
考试地点:
四川省民政干部学校(省志翔职业技术学校)
四川省成都市双流区东升街道志翔路3号
以上为成都职教人工整理,如有错漏,以学校官网信息为准
最后,成都职教祝愿
大家都能取得好成绩
考上自己心仪的大学


