第一章 总 则
第一条为保证学校全日制普通本科招生工作的顺利进行,规范招生行为,切实维护学校和考生合法权益,根据《中华人民共和国教育法》、《中华人民共和国高等教育法》等相关法律及教育部普通高等学校招生工作有关规定,结合湖北美术学校招生工作实际情况,特制定本章程。
第二条学校全称湖北美术学校(英文名称Hubei Institute of Fine Arts,国标代码10523),是我国中部地区唯一一所高等美术学府,前身是创办于1920年的武昌美术学校,是教育部确定的30所独立设置的本科艺术院校之一,具有学士、硕士学位授予权,与其他高校联合培养博士,被湖北省人民政府列为国内一流学科建设高校,美术学一级学科被列为国内一流学科建设学科,是中国高层次艺术人才培养和人文艺术研究的全国重点美术院校。
第三条学校是经教育部批准的具有高等学历教育招生资格,本科办学层次,公办性质的全日制普通高等学校,学校隶属湖北省人民政府,主管部门为湖北省教育厅。学校现有两个办学校址:藏龙岛校区(湖北省武汉市江夏区藏龙岛科技园栗庙路5号)与昙华林艺术区校区(湖北省武汉市武昌区中山路374号)。
第四条学校全日制普通本科招生类型主要有普通高考艺术类与本科普通批类。毕(结)业颁证需按国家招生管理规定录取并取得本校正式学籍的学生,达到我校相关规定条件与要求者,颁发普通高等学校毕(结)业证书。颁发证书学校名称:湖北美术学校,证书种类:全日制普通高等学校毕(结)业证书。对符合学士学位授予条件的本科毕业生,授予学士学位并颁发学位证书。退学者,视具体情况发放肄业证书或写实性学习证明。
第五条学校招生工作遵循公平公正,质量为重,录取择优的原则,注重德、智、体、美、劳的全面考核。学校招生工作接受纪检监察部门、考生、家长以及社会各界的监督。
第六条因疫情防控等不可预测与不可抗力等因素,为切实保障广大考生生命安全和身体健康,保证本年度普通本科招生工作的安全、平稳、有序,在国家政策法规允许的前提下,我校将根据全国疫情防控的最新要求,秉持科学合理,公平公正的原则,保留对湖北美术学校2022年普通本科招生专业考试(以下简称校考)方案与部分条款进行调整的权利。
第二章 组织机构
第七条学校设立招生工作领导小组(以下简称领导小组),全面领导学校招生工作。领导小组下设办公室,负责拟定并向领导小组上报学校招生工作重要事项与重大事项草案;在领导小组领导下,学校设立招生委员会(以下简称招委会),负责学校招生工作重大事项的审议。招委会下设办公室,具体负责执行各项招生重要事项与重大事项的决策。
第八条招生就业处是湖北美术学校组织和实施招生工作的职能部门,具体负责普通本科招生的日常工作。国际交流与合作处具体负责国外留学生招生的有关事务。
第三章 招生对象及报名
第九条报名对象及条件
(一)符合下列条件的人员,可以申请报名:
1.遵守中华人民共和国宪法和法律;
2.高级中等教育学校毕业或具有同等学力;
3.身体健康,无色盲、色弱,符合《普通高等学校招生体检工作指导意见》及我校专业学习的要求;
4.报考我校表演专业(服装表演与设计)(属于服装表演类专业)志愿的考生,男生身高不得低于1.80米;女生身高不得低于1.65米(含平面模特)。
(二)下列人员不得报名:
1.具有高等学历教育资格的高等学校在校生,或已被高校录取并保留入学资格的学生;
2.高级中等教育学校非应届毕业的在校生;
3.在高级中等教育阶段非应届毕业年份以弄虚作假手段报名并违规参加普通高校招生考试(包括全国统考、省级统考和高校单独组织的招生考试)的应届毕业生;
4.因违反国家教育考试规定,被给予暂停参加高考处理且在停考期内的人员;
5.因触犯刑法已被有关部门采取强制措施或正在服刑者;
6.被高等学校开除学籍或勒令退学不满一年者(从被处分之日起,到报名开始之日止);
7.往年在我校校考中出现严重违纪或被我校取消入学资格者。
第十条我校普通本科招生专业分为六类:绘画设计类、书法类、服装表演类、美术理论类、本科普通批类、动画(中外合作办学)(各类含括的具体专业详见后附的《湖北美术学校2022年普通本科招生专业(报考方向)目录》,以下简称《本科专业目录》)。
第十一条报考我校绘画设计类、书法类、服装表演类专业、动画(中外合作办学)的考生,必须使用湖北美术学校2022年校考报名专用系统进行网上报名,并参加由我校单独组织的,且符合各自相应报考专业类型的校考。
第十二条报考我校美术理论类、本科普通批类专业的考生,无需参加我校校考,不用进行网上报名。
第四章 其他入学考试要求
第十三条报考我校的考生必须参加全国普通高等学校招生统一考试(全国高考)。
第十四条各专业类型高考文化成绩录取要求均不得低于生源所在地省级招办划定的相应最低文化录取分数线。
第十五条绘画设计类、书法类、服装表演类、动画(中外合作办学)限艺术考生报考,有相应省专业统考和校考要求:
(一)报考我校绘画设计类、动画(中外合作办学)的考生,必须参加考生所在高考省份(自治区、直辖市)美术学和设计学的艺术统考,统考成绩达到我校在各省划定的成绩要求,方可报名并必须参加我校组织的绘画设计类校考。
(二)报考我校书法类、服装表演类的考生,所在高考省份(自治区、直辖市)有组织相应类别省统考的,考生相应类别省统考成绩合格,方可报名并必须参加我校组织的相应类别校考;所在省(自治区、直辖市)未组织相应类别省统考的,考生按所在省区市要求报名,并必须参加我校组织的相应类别校考。
(三)考生在进行全国高考院校及专业志愿填报时,所填报的我校专业志愿有校考专业合格要求的,必须与考生本人取得的校考合格证专业类型一致,即绘画设计类(含动画<中外合作办学>)、书法类、服装表演类三类合格证。
第十六条美术理论类限艺术考生报考,无校考要求,有相应省专业统考要求:
(一)报考我校美术理论类专业的考生必须通过所在高考省份(自治区、直辖市)美术学和设计学专业统考本科合格后,方可在填写高考志愿时填报我校该类专业。
(二)若因部分省份(自治区、直辖市)针对该条款有相应的招生政策限制,与我校本年度招生其他政策与规则不符,则该省份(自治区、直辖市)考生不符合我校该类专业报考条件。
第十七条我校的本科普通批类专业(即工业设计、风景园林、文化产业管理三个专业)报考无省专业统考和校考要求。
第五章 校考与录取规则
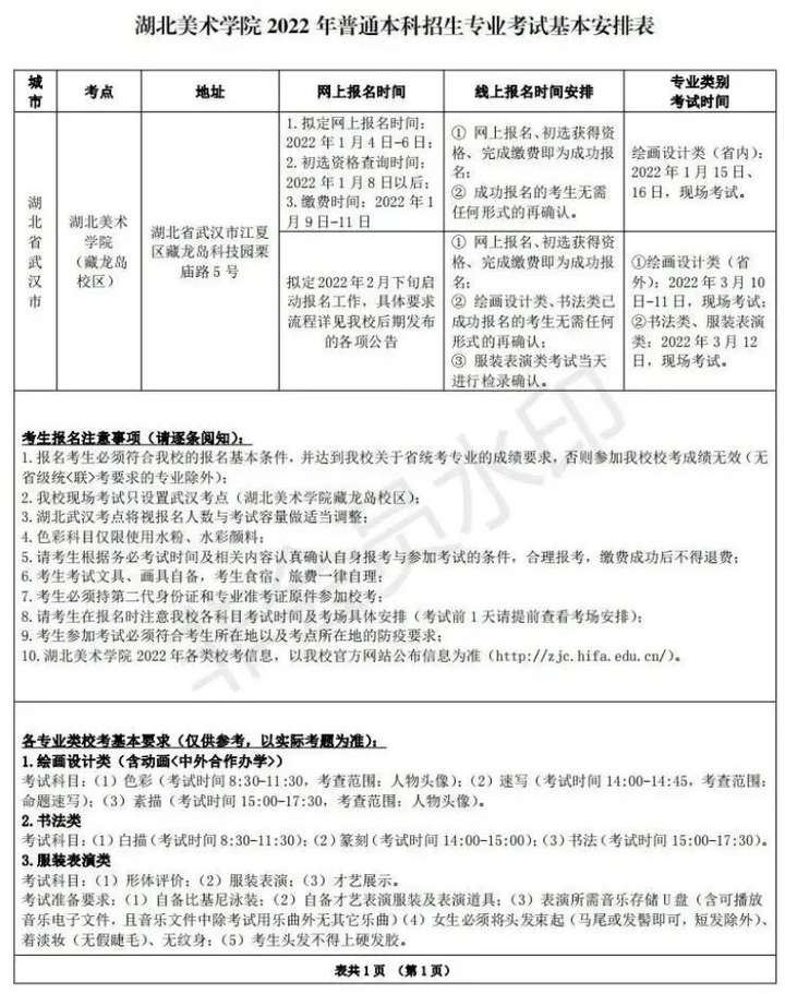
第十八条每名考生在所报考类别均限一场。校考考试时间、地点及安排、考试科目等要求详见《湖北美术学校2022年普通本科招生专业考试基本安排表》。各专业简介请登录我校官(http://www.hifa.edu.cn/)查询。
第十九条校考各科分值为100分,共计三门考试科目,总分为300分。学校将严格按照《湖北美术学校招生工作管理办法》《湖北美术学校本科招生专业考试评卷工作细则》等相关要求与程序,客观、公平、公正地实行封闭式评卷。
第二十条我校按照不超过上一年度录取人数4倍的比例划定校考合格分数线。考生请于2022年4月上旬登录专用系统查询校考成绩,学校不另寄发专业合格证。
第二十一条我校招生实行计算机远程网上录取。
第二十二条在符合本章程所有条件以及第十五条第十六条第十七条专业省统考与校考要求的前提下,按照下列规则进行录取:
(一)绘画设计类
1.优先录取填报我校第一志愿并达到我校文化投档资格线的考生,录取填报批次为:艺术本科A(部分省份又名艺术类提前批,具体录取批次按各省招办政策执行)。考生录取按照绘画设计类综合折算分排序,以绘画设计类录取计划数从高到低排序录取。
2.被我校拟录的考生,按考生高考填报的专业志愿根据折算分排序依次确定录取专业,按照志愿优先原则,在第一专业志愿不能满足时按照第二专业志愿录取,依次类推(即志愿优先原则)。最后不能确定其专业的考生,由我校根据考生填报志愿的调剂意愿,安排至名额未满的专业进行录取。
3.绘画设计类综合折算分计算方式:(高考文化成绩×40%+校考专业成绩×60%)×2。
(二)书法类
1.优先录取填报我校第一志愿并达到我校文化投档资格线的考生,录取填报批次为:艺术本科A(部分省份又名艺术类提前批,具体录取批次按各省招办政策执行)。考生录取时根据专业志愿按照书法类综合折算分排序,以书法类录取计划数从高到低择优录取。
2.书法类综合折算分计算方式:(高考文化成绩×60%+校考专业成绩×40%)×2。
(三)服装表演类
优先录取填报我校第一志愿并达到我校文化投档资格线的考生,录取填报批次为:艺术本科A(部分省份又名艺术类提前批,具体录取批次按各省招办政策执行)。录取时根据专业志愿按照服装表演类校考专业成绩排序录取。
(四)美术理论类
1.湖北省考生志愿批次为艺术本科A平行志愿,具体录取规则按照湖北省招办政策执行;
2.其他省份只录取填报我校志愿并达到我校文化投档资格线的考生,录取填报批次为:艺术本科A(部分省份又名艺术类提前批,具体录取批次按各省招办政策执行)。录取时根据专业志愿按照高考文化成绩排序择优录取;考生高考文化成绩相同时,依次按考生语文数学两科之和、语文或数学单科最高成绩、外语单科成绩由高到低排序录取。
(五)本科普通批类
1.仅在湖北省招生,无省专业统考与我校校考要求,只录取填报我校志愿并达到我校文化投档资格线的湖北考籍考生。录取填报批次由省招办统一编制并公布。
2.填报该专业类选考科目要求:(1)填报工业设计专业,考生高考首选科目必须为物理,再选科目无限制;(2)填报风景园林、文化产业管理专业,考生高考首选科目、再选科目均无限制。
3.考生投档规则、同分投档排序规则等按照《湖北省2022年普通高校考试招生和录取工作实施方案》相应条款执行。我校根据投档考生的高考文化成绩,按照专业志愿优先原则分别确定录取专业。
(六)动画(中外合作办学)
1.凡达到绘画设计类录取控制折算分数线的考生,一律按普通绘画设计类专业录取,即除动画(中外合作办学)以外的绘画设计类专业;
2.未达到绘画设计类录取控制折算分数线的考生,在同时满足以下两项条件的基础上,按照动画(中外合作办学)计划数单独划定该专业录取控制折算分数线:
(1)只录取填报我校志愿并达到我校文化投档资格线的考生,录取填报批次为:艺术本科A(部分省份又名艺术类提前批,具体录取批次按各省招办政策执行),按照绘画设计类录取相应原则执行;
(2)只录取填报动画(中外合作办学)专业志愿的考生。高考专业志愿服从志愿调剂,但未填报该专业志愿的考生不能给予录取。
第二十三条录取时,根据进档考生的高考文化成绩和校考专业成绩,按各比例折算办法执行,并依照各专业类录取规则,根据政审体检情况,德、智、体、美全面衡量择优录取。
第二十四条无往届生与应届生限制,无男女比例限制,无单科成绩限制,文理兼收,高考文化成绩不分文理、不分科目选考类别(工业设计专业除外)。
第二十五条 学校不另外制定加分政策,依照教育部及各省份(自治区、直辖市)确定的政策性加分的有关规定执行。加分政策不适用于不做分省计划的招生类型。
第二十六条学校录取的各类考生,经考生所在的省份(自治区、直辖市)招生主管部门审批同意以后,学校寄发录取通知书。
第二十七条在国家核定的年度招生规模内,学校将视各省份(自治区、直辖市)考生的成绩情况,调节各省份(自治区、直辖市)上线考生生源不平衡的问题。
第六章 新生入学及收费
第二十八条学校对考生身体健康状况的要求执行《普通高等学校招生体检工作指导意见》的规定。新生入学后,对新生进行身体健康状况复查,对经复查不符合体检要求或不宜就读的已录取新生,按《湖北美术学校本科生学籍管理规定》相关条例办理。
第二十九条新生入学后,学校将在三个月内进行复查,并组织专业测试,复查不合格者,将根据国家有关规定取消入学资格,退回原籍。有严重违纪行为者,报生源地省考试院、省招生办备案,以后均不得报考我校任何学历层次的招生考试。
第三十条我校录取新生的学杂费及在校期间的待遇,均按国家有关规定办理。现《本科专业目录》公布学费为2021年度收费标准,仅供参考。2022年,学校将视国家以及湖北省出台学费调整相关文件的情况,严格按照上级文件的精神与要求进行各专业学费标准的核准与确定,2022年学费标准将按照相应标准执行并另行通知。
第三十一条2022年我校继续实施致美拔尖创新人才培育提升计划,在学生遴选上注重考察学生视觉艺术表现能力、敏锐的艺术感受力以及人文艺术综合素养,旨在培养了解多种艺术表现手段和媒介材质的运用,具备较高的视觉艺术创造力、表现力或审美理论水平的视觉艺术拔尖人才。学校将在入校后的一年级学生中进行自愿报名并严格遴选,最终确定计划培养对象。
第三十二条学校与欧洲、北美洲和亚洲十多个国家以及港澳台地区二十余所院校签署合作协议,开展教师讲学、中青年教师访学、艺术家驻留、学生交换留学和短期游学、师生工作坊教学、国际展览等活动。
第三十三条学校设有国家奖学金、国家励志奖学金、国家助学金、新生奖学金、湖北美术学校本科优秀习作奖、湖北美术学校优秀本科毕业作品奖、学校奖学金、北村奖学金、红星宣纸奖学金、邵声朗艺术奖学金、许钦松创作奖、致美奖学金、秋季采风写生优秀作品奖等多项奖助学金,奖励品学兼优的学生。学校为在校学生提供勤工助学岗位。
第七章 附则
第三十四条我校各专业(除动画<中外合作办学>)人才培养及教学只提供英语语种。动画(中外合作办学)专业提供韩语语种教学。
第三十五条本章程公布后,如遇国家以及部分省份高考招生政策调整,则湖北美术学校将根据当地相关政策制定相应的录取政策,并另行公布。
第三十六条根据全国疫情防控的要求,参加我校本年度校考的考生必须遵守考生所在地、考点所属地的各项防疫工作要求,详细要求请参见我校招生就业处官网发布的各考点考试防疫公告。
第三十七条本章程由湖北美术学校招生委员会办公室负责解释。
第三十八条本章程自公布之日起实施。
附:
招生咨询电话:027-81317222
招生电子邮箱:zjc@hifa.edu.cn
咨询时间:周一至周五(节假日除外)上午9:00-11:30 下午14:30-17:00
附件1:
湖北美术学校2022年普通本科招生专业(报考方向)目录
附件2:
湖北美术学校2022年普通本科招生专业考试基本安排表
湖北美术学校2022年
湖北省绘画设计类校考报名公告
各位考生:
欢迎报考湖北美术学校!现将我校2022年普通本科招生专业考试(简称校考)湖北省绘画设计类报名事宜公告如下:
一、考试安排
二、报名基本流程
(一)网上报名:考生必须使用湖北美术学校2022年校考报名专用系统(以下简称报名专用系统)进行网上报名,报名考生必须符合湖北省美术与设计类统考成绩合格的基本条件,且每名考生仅可报考一场。
(二)资格初选:报名结束后,我校将根据报名考生统考成绩实际情况,按照一定比例进行初选,初选结果在报名专用系统查询,初选合格的考生方可进行下一步缴费操作(未报名考生,不能进行资格初选及后期网上缴费)。
(三)网上缴费:初选合格考生方可进行网上缴费和选择考试日期,缴费成功后才视为报名完成。在规定时间内未完成缴费,视为报名不成功,不可参加校考。缴费操作成功后,报名费用不予退还。
三、报名专用系统及操作步骤
(一)报名系统
登录我校招生就业处官网(https://zjc.hifa.edu.cn/sy.htm),点击网页右上方湖北美术学校2022年校考报名专用系统(https://user.artstudent.cn/login/10523.htm),进入网上报名程序;或下载手机应用程序艺术升app,使用我校专用通道填报。推荐使用电脑网页登录报名专用系统填报。备用系统(暂不开放):http://121.40.105.210:9000//enroll/10523。
(二)报名操作步骤
1.网上报名(1月4日-6日):注册、登录报名系统→选择艺术院校校考报名→选择湖北美术学校→选择考点、专业及志愿→点击选报专业并确认→提交报考→点击最终确认提交→已报专业查询状态是否为已报名(如状态显示为已报名则第一步骤已完成,无需缴费)。
2.资格初选查询(1月8日后):登录报名系统→选择成绩/志愿/录取菜单下专业成绩/结论→选择湖北美术学校查询是否专业初选通过。专业初选通过的考生具有缴费资格,必须在规定时间内进行缴费。
3.网上缴费(1月9日-11日):
登录报名系统→选择艺术院校校考报名→选择湖北美术学校→选择考点、专业及志愿→选择考点及具体考试日期→点击‘选报专业’→考试信息确认→点击提交报考→最终确认提交→选择支付宝缴费→在已报专业查询报名状态→显示报名成功即为报考成功。
我校不单独设置确认环节,报名缴费成功后即视为确认参加考试,考生可在考前2天自行在网上打印《专业考试准考证》(仅可通过电脑网页端打印)。
请各位考生根据自身实际合理选择考试时间。我校将根据考生报名实时情况及疫情防控要求,结合学校可编排考场数量,适时调整每日考场容量。
四、其它
(一)自公告发布之日起,凡有上级文件与本公告相关条款冲突的,以上级文件为准。
(二)我校2022年普通本科招生的报名要求、专业目录和计划数、录取规则等详细的招生规则以《湖北美术学校2022年普通本科招生章程》为准。
(三)因疫情防控等不可预测与不可抗力等因素,我校保留调整考试方案的权利。
(四)我校省外绘画设计类及全国书法类、服装表演类相关报名与考试安排见我校官网本招公告(202202)。
报考考生防疫基本要求及校考健康承诺书下载详见我校官网本招公告202202)。
湖北美术学校招生委员会办公室
2022年1月2日
注:内容来源于网络,如侵即删


