最近,资阳环境科技职业学校招生存在虚假宣传的消息在网上流传,并引发四川多地高考考生关注。
这个消息到底是真的还是假的?目前,该校相关负责人明确表示,网上流传的内容与事实严重不符,已向公安机关报案,雁江警方已就此事立案侦查。
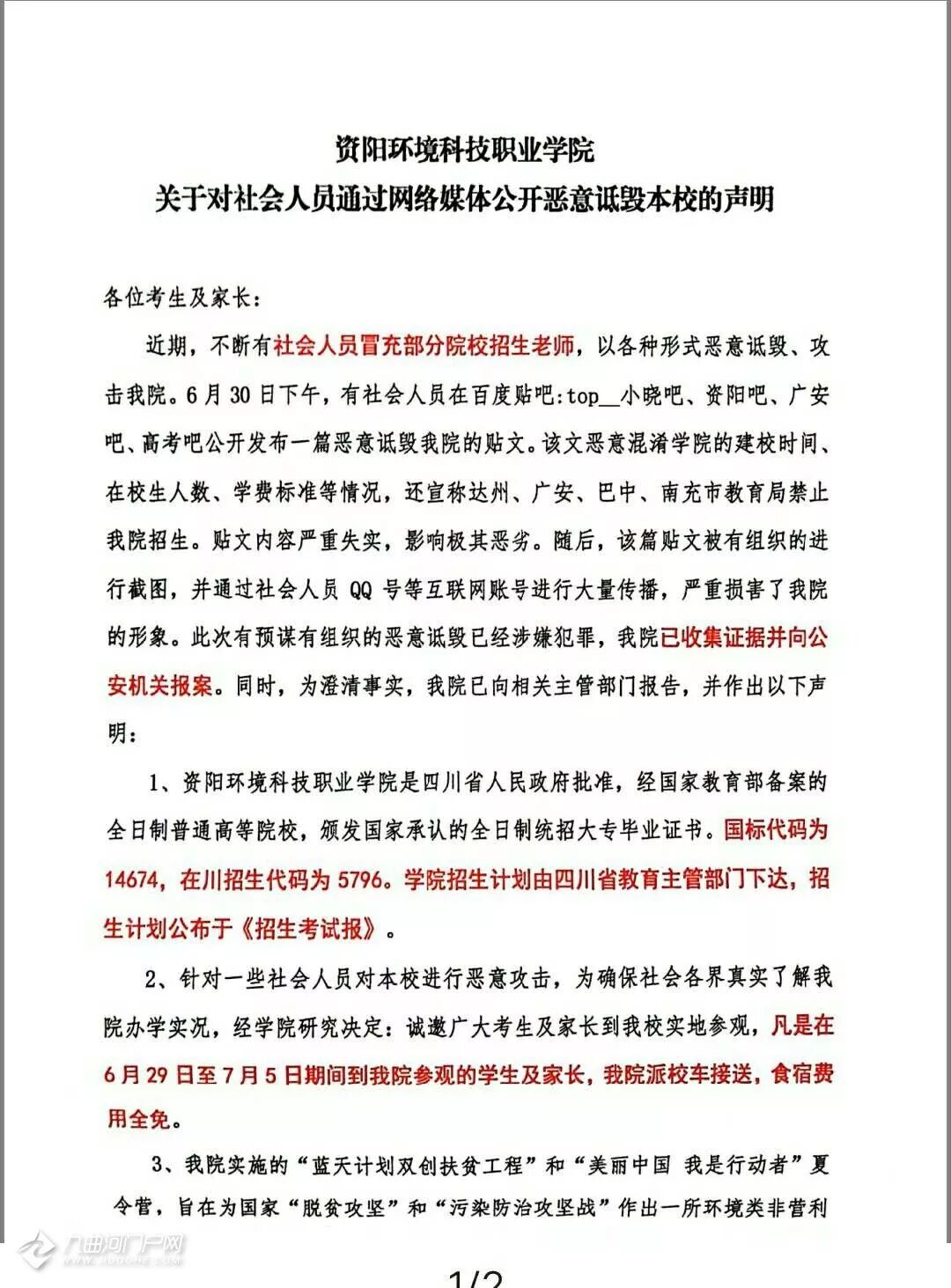
网上流传信息▼
6月30日,网友在百度贴吧-广安吧发帖称,资阳环境科技职业学校在蓝天双创扶持工程、减免学费等多项优惠政策上涉嫌虚假宣传。同时,该网帖称学校在招生时宣传学校占地1200余亩,实地占地仅606亩。该学校2018年建校,在校生300人。
发帖网友还称,达州、广安、巴中、南充等城市教育部门已明令禁止资阳环境科技职业学校在当地招生。
该虚假消息出来后,资阳环境科技职业学校相关负责人就网帖内容予以了澄清并在其公众号发表了声明。
7月1日,资阳环境科技职业学校再次发表关于社会人员通过网络媒体公开恶意诋毁学校的声明。
针对网帖中称南充、达州、广安、巴中四地教育局禁止该学校在当地招生,资阳市教体局招生办公室相关负责人回应称,网贴发出后,他们已经向以上四地教育局核实,得到的回复均为并不存在所谓禁止资阳环境科技职业学校招生的情况,同时还热烈欢迎来本地招生的正规院校。
资阳雁江警方也表示,已正式立案,经初步调查,已掌握部分发帖人的身份信息。目前,案件正在进一步侦查之中。
以下相关附件来自资阳环境科技职业学校公众号:
报案通报及回执单▼
律师声明▼
今天河友@夜半钟声到客船也在河马app分享了资阳环境科技职业学校的辟谣声明,同时表示:太恶心了!我们资阳搞个高校那么不容易,这些人为啥子还要诋毁?支持学校维权!
其他河友跟帖评论▼
大家看了过后,如果你也有想说的,欢迎到河马app上发表。
为什么要诋毁咱们资阳的学校呢
河马也将继续关注
支持咱们资阳本地的高校维权
关于此次谣言事件你有什么看法?
点击底部留言来说说看~
本文综合整理自资阳环境科技职业学校
————————
2019资阳夏季招聘会
2019.07.14 星期天
资阳蜀亨酒店二楼锦江厅
咨询电话:18188485670
————————


