人工智能学校大楼
移联专业
一、专业背景
人工智能学校是四川电子机械职业技术学校面向国家重大战略发展和需求,贯彻落实十九大报告精神和《新一代人工智能发展规划》,践行人工智能+、一带一路和创新型国家建设等一系列国家战略,探索实践《现代产业学校建设指南(试行)》,着力打造人工智能领域应用型人才培养、创新成果转化和产业数字化人才培养的平台。
截至2021,我国手机网民规模为10+亿,网民中使用手机上网的比例为99.6%,与2020年12月基本持平。微信用户量惊人,每天有10.9亿人打开微信,7.8亿人进入朋友圈、淘宝日活用户达2.37亿、 抖音日活用户超过6亿,视频日搜索量超过4亿,互联网生态的迅猛发展。这足以看出移动互联应用技术人才需求很大。
移动互联应用技术是中国普通高等学校专科专业。当前,智能终端和物联网、云计算、大数据等技术运用加速推进信息技术和通信技术的融合,促进移动互联网高速发展。移动互联网应用技术借助移动互联网终端(如手机、平板等)实现传统的互联网应用或服务。
移动互联应用技术是借助移动互联网终端(手机、平板等),实现传统的互联网应用或服务
二、培养目标
本专业培养理想信念坚定,德、智、体、美、劳全面发展,具有一定的科学文化水平,良好的人文素养、职业道德和创新意识,精益求精的工匠精神,较强的就业能力和可持续发展的能力,掌握本专业知识和技术技能,面向软件和信息技术服务业的嵌入式系统设计工程技术人员、计算机程序设计员等职业群,能够从事移动互联应用程序开发、移动互联应用硬件开发、智能家居、智能城市、智能穿戴、移动互联应用系统集成和测试、移动互联应用技术支持等工作的高索质技术技能人才。
三、就业方向
web前端开发工程师、Java工程师、软件测试工程师、Android程序员、技术支持和维护工程师、软件销售与推广、产品经理等
四、招生对象与学制
招生对象:普高、中职毕业生
学制:全日制三年
五、专业特色与亮点
专业核心课程:
学生作品:
web响应式网站开发
以赛促学:
人工智能学校科创中心-图为学生备赛训练
竞赛成果:
实训室及设备:
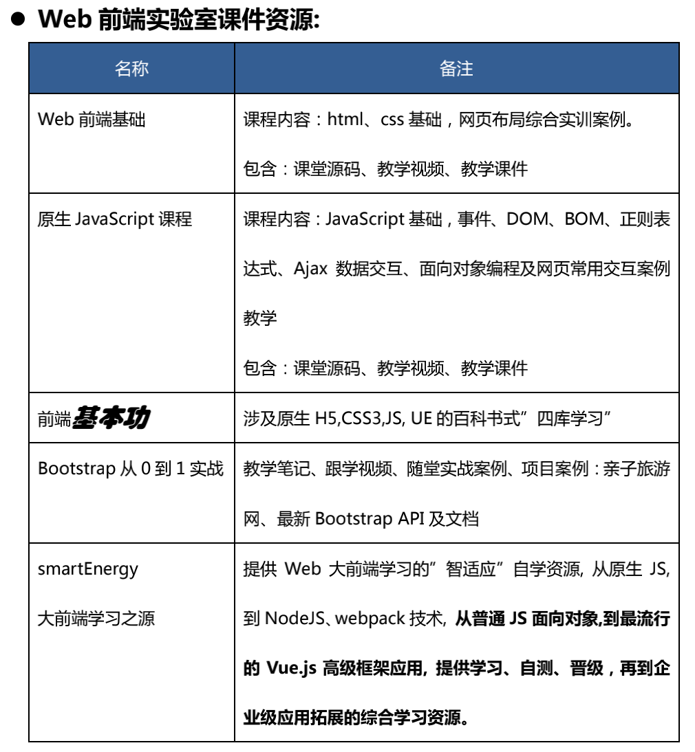
web前端实训室:
就业前景:
六、校内实践教学条件
移联专业:该专业开设移动网络指挥中心、移动网络测试优化实训中心、移动互联网开发实训室、智慧教室以及双创中心及大师工作室。里面包括华苑医疗连锁管理系统v1.0案例1套、智能制造ERP系统V1.0案例1套、互联网电子商务网站系统V1.0案例1套、移动互联课程资料包课程1套、DELL ChengMing 3991商用机61台,移联专业配置一间机房,配备计算机61台,操作系统为Windows10,处理器intel(R) Core(TM) i5-10500 CPU,64位操作系统,内存容量8G,硬盘容量1T,显示器类型为Inter(R) HD Graphics 630,网络适配器是Realtek Pcle GBE Family Controller。
七、产教融合、协同育人的人才培养模式
学校与科大讯飞、京东科技、空隙教育科技等多家人工智能头部公司及职业教育集团深度校企合作,共建共管现代产业学校。以产业带教育,以教育促产业共享头部企业核心技术和资源,共同打造产教融合、校企合作、共建共管的人工智能学校,外引内育,汇聚产业、技术、人才、资金等各方资源,构建政行校企命运共同体,促进人才培养的内涵、模式、要素配置优化,协同开展战略性、实践性、前瞻性研究,打造人工智能技术人才培养高地,全面提升人才培养质量,为地方培养高素质技术技能型人才。
八、校企合作、产业项目班订单式就业
为进一步深化我校产教融合,全面推进校企协同育人工作,促进教育链、产业链与人才链有机衔接,我校积极响应国家职业教育改革号召,与央企中电文思海辉技术有限公司深度合作,引产入校,组建CEC项目班。CEC项目班是进一步提升我校大数据和人工智能领域人才培养质量及就业能力,引企入校、引产入教,更好地展现大学生个性化成才及高水平就业的勇于探索与实践。
同时,学校与微软、IBM、华为、浪潮、百度、腾讯、上海电气自动化研究所、中核、中船、中国移动、中国电信、大唐移动通信等国内外一大批企业建立了合作伙伴关系,学生在学习期间可享受丰富的教育资源,毕业时经考核合格后可直接对口就业于国内外知名合作企业。同时针对区域内行业需求,学校积极拓展天府软件园、成都孵化园、青羊工业园区、绵阳科技城等高新技术园区企业就业渠道,立足地方,服务区域经济。
编辑|段礼
排版|敬艺
审核|孔祥义
扫码关注我们
查看更多精彩内容


