记得点击蓝字关注我们哦!
导读
2021年四川省高职单招志愿怎么填?如何选择适合自己的大学?如何选择适合自己的专业?
四川职教网2021年高职单招《单招好大学》系列报道正式开启,单招计划、往年分数、考试要点都在这里,助力考生选好大学,填报1所自己满意的大学!
2021年超90所高职单招学校在川招生
学校太多到底哪所好?
【单招好大学】专栏让你不用愁!
这所大学地处巴人故里、中国气都达州
是一所四川省示范高职院校
四川省卓越医生教育培养计划项目试点高校
实训基地多,专业实力强
有新老两大校区
达州职业技术学校
招生代码:5153
教育部1+X证书制度试点院校
四川省示范高职院校
四川省现代学徒制试点院校
四川省卓越医生教育培养计划项目试点高校
四川省职教工作先进单位
四川省高校依法治校示范学校
达州职业技术学校是2001年经四川省人民政府批准、国家教育部备案建立的一所综合性全日制公办普通高职院校,是四川省首批成立的八所高职院校之一。
新校区学生宿舍
新校区实验楼
新校区主干道
学校的新校区是不是很棒
在这样的环境中学习
学习效率都会提高呢~
学校设9系3部1院,涵盖医药卫生类、教育艺术类、农业类、装备制造类、建筑工程类、现代服务类专业40个,其中中央财政支持的专业服务产业能力项目专业2个,省级重点专业2个,省级示范专业5个,省一流高职建设专业3个,省级现代学徒制试点专业3个,教育部1+X证书制度试点项目4个。
建立了180余家校外实习实训基地,与清华大学附属医院、华西医院、中信国安建工集团、重庆合川工业园、瓮福集团、日立电梯、海尔集团等单位进行了深度的产教融合、医教结合、校企合作。
近年来,毕业生就业率处于全省较高水平,用人单位对学生满意度较高。
招生专业、计划
招生专业、招生计划以省教育考试院公布的为准。
高职单招学生的学费和住宿费标准严格按照省物价局、省财政厅和省教育厅《关于在我省高等院校实行学分制收费改革试点的通知》(川价费〔2004〕118号)执行。服务性收费和代收费按照学生自愿、不得营利的原则收取。
报名方法
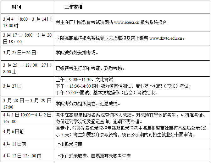
2021年高职单招报名实行网上统一填报的方式,分网上报名和学校确认两个阶段。
(一)网上报名:报考考生本人应于2021年3月4日8:00至3月14日18:00,登录四川省教育考试院网站http://www.sceea.cn,按要求准确填写有关信息,并填报高职单招学校志愿:达州职业技术学校,学校在四川省招生代码:5153。按省上文件要求,每位考生只能填报1所学校。在规定的报名时间内,考生可以修改学校志愿。逾期不再补报,也不得再修改填报的学校志愿。因考生疏漏或失误造成的后果,由考生本人承担。
(二)学校确认:在四川省教育考试院网站http://www.sceea.cn报考我院的考生,应于2021年3月17日8:00至3月20日18:00,登陆我院官网http://www.dzvtc.edu.cn进入高职单招报名系统,按要求填报专业志愿及其它相关信息。信息确认无误后,考生再通过高职单招报名系统缴纳报名考试费130元/人。学校原则上不接受现场专业确认和缴费,在规定时间内未通过报名系统完成专业志愿确认和缴费的考生,学校视为自动放弃高职单招报名资格。报名考试费缴纳后,不予退费;网上缴费说明在单招报名系统里。
1.普高类考生最多填报三个专业志愿;中职类考生只能在学校公布的大类所涵盖的专业中选择填报专业志愿,最多填报三个专业志愿。普高类、中职类考生在填报专业志愿时,均须选择专业是否服从调配(若考生未明确是否服从专业调剂,一律视为不服从专业调剂处理,由此造成的后果由考生自行承担)。
2.申请免试录取资格的考生,须在3月27日前向学校提交《四川省2021年普通高等学校高职教育高职单招免试录取考生申请表》(该表在2021年高职单招报名系统下载),并提交相关证书原件及复印件(两份)。
3.专业志愿填报流程
(1)考生凭身份证号码登录我院2021年高职单招报名系统。
(2)考生根据高考报名号,在相对应的类别中,正确填报自己报考的专业志愿,同时填报(勾选)是否服从专业调剂录取。
(3)《达州职业技术学校2021年高职单招报名表》由学校通过后台统一打印,报名考生不用再打印、邮寄。
(4)在高职单招报名系统缴纳报名考试费的考生,于3 月25 日12:00—3月27日8:00止,在达州职业技术学校高职单招报名系统打印2021年高职单招考试准考证。
(三)资格审核
1.考生报名资格和基础信息审核:均以四川省教育考试院统一采集、传送的信息为准。
2.关于考生体检表:在录取时,若因考生体检结果未出来,学校将在新生入学后统一组织体检,并按照《普通高等学校招生体检工作指导意见》及有关补充规定,取消体检不合格考生入学资格,相关责任由考生本人承担。
考 试
(一)考试时间:
(二)考试地点:达州职业技术学校(详见考生准考证)
(三)考试内容:
包括文化考试和技能综合测试两部分。
1.文化考试:试题由省统一命制,分普高类、中职类,语文、数学、英语三科同堂分卷,每科满分100分,总分300分。
2.技能综合测试:由职业能力倾向性测试(普高类考生及不参加技能考核的中职类考生参考)或专业基本知识测试(参加技能考核的中职类考生参考)和面试(普高类考生及不参加技能考核的中职类考生参考)或专业基本技能考核(参加技能考核的中职类考生参考)两部分组成,每部分100分,满分200分。职业能力倾向性测试主要考察考生职业倾向等基本素质和能力要素,考试主要题目包括常识判断、言语理解和表达、数量关系、判断推理资料分析等;面试采用现场考核和答问的方式进行,主要考察考生语言表达能力、逻辑思辨能力、沟通能力等综合素质;专业基本知识测试(应知)、专业基本技能操作(应会)考试,请考生参考四川省普通高校对口招生考试专业类别考试大纲(2020年版),网址:
http://www.sceea.cn/Html/202012/Newsdetail_1650_1.html。
3.参加技能考核的考生包括:护理、助产、学前教育、数控技术、机电一体化技术、汽车运用与维修技术、工业机器人技术、计算机应用技术、计算机网络技术、美术教育、艺术设计等11个专业的中职类考生。特别说明:护理、助产2个专业的中职类考生专业技能考核以笔试方式进行(考核内容仍然为专业基本技能)。
录 取
(一)录取成绩计算办法
总成绩(录取成绩)计算办法为:
1.普高类考生:总成绩=文化成绩+技能综合测试成绩。
2.中职类考生:中职类考生按文化成绩45%、技能综合测试成绩55%的比例计算总成绩。总成绩计算公式为:总成绩=文化成绩*5/3*45%+技能综合测试成绩*5/2*55%。
(二)最低录取控制分数线的划定
学校根据普高类和中职类的录取计划(扣减免试录取人数后的余额),按下列方法划定最低录取控制分数线:
我院2021年高职单招普高类考生依据考生高职单招考试总成绩从高到低排序,中职类分大类依据考生高职单招考试总成绩从高到低排序;普高类按公布的招生计划,中职类按大类公布的招生计划,严格按照1:1划线。
对按照公布的招生计划1:1划线进档考生,按专业志愿、由高分到低分择优录取;如所有专业志愿都无法满足,但服从专业调剂者,学校可调剂录取;对不服从调剂者,不予录取。
高职单招未完成的计划,直接转入学校普通招生计划使用。
(三)对成绩总分相同考生的淘汰和录取办法。所有考生分类别后成绩总分相同时,按依次比较文化总成绩、语文单科成绩、数学单科成绩、英语单科成绩排序的办法,从低到高淘汰,从高到低录取。
(四)未参加文化考试或技能综合测试,以及文化考试或技能综合测试成绩为零的考生不能录取。
(五)关于免试录取:在校期间参加由教育部主办或联办的全国职业院校技能大赛中获得一、二、三等奖和由省级教育行政部门主办或联办的全省职业院校技能大赛一等奖的中职应届毕业生,和具有高级工或技师资格(或相当职业资格)、获得县级劳动模范先进个人称号的在职在岗中等职业学校毕业生,经省教育厅核实资格、学校考核公示,并在省教育考试院官网公示后,由学校免试录取到所填报的专业志愿。凡在世界技能组织主办的世界技能大赛(World Skills Competition)中获奖的中国国家代表队选手且符合条件者,具备保送至高校深造的资格,即:符合我省高考报名条件并参加职单招的应届中职毕业生可保送至有关高校相应的高职专业。免试录取考生的招生计划,从录取的招生大类计划中扣减。所有符合免试录取条件的考生应参加高职单招报名,在正式办理免试录取手续前,申请考生应正常参加报考院校的高职单招考试,避免因考生资格复审不合格而影响高职单招录取。
(六)各专业录取最低分和拟录取考生名单,于2021年4月6日前在学校官网公示五个工作日,接受社会监督。公示期满,确认无异议后上报四川省教育考试院核准备案并办理相关录取手续,寄发录取通知书。
(七)关于拟录考生放弃录取:拟录取考生若要放弃录取,须在公示期内,凭考生本人身份证原件、准考证,到学校招生就业处办理放弃录取书面手续。因考生放弃录取而产生的招生计划,一并转入普通高校统一招生录取时使用。
联系部门与方式
联系部门:达州职业技术学校招生就业处
通信地址:四川省达州市通川区北外徐家坝路448号(老校区)
四川省达州市通川区北外韩家坝犀牛大道书山路1号西南职教园区(新校区)
邮政编码:635001
招生咨询电话及传真:0818—2309358
纪检监督电话:0818—2309348
学校网址:http://www.dzvtc.edu.cn
如果还有你想了解的内容
在文章中没有的
可以前往微信小程序
高职单招填报查看
不仅有【分数线】【2021年单招章程】...
还有学校招办老师一对一咨询哟~
END
更多学校详细的单招章程
高职单招填报小程序已经更新完成
高职单招快人一步
快戳高职单招填报小程序吧!
高职单招填报,交易担保,放心买,查分数选学校!2021年四川单招人手必备的神器,每年超万人使用!
小程序
还想了解哪所学校?
【单招好大学】系列正式开启
只需要关注四川职教
扫码关注每天推送
单招攻略,单招计划;单招快报,往年分数
高校招生章程考试院正在审核,小程序、网站、微信陆续更新中...
【单招百科2】单招10余年巨变!四川高职单招院校数量猛增90所!如今大学录取机会大大大!
【单招百科3】教育部正式同意!3所省外高校可参与四川2021年高职单招!
转发收藏!四川公布91所川内高职单招学校名单,教育部同意川外3所高校继续开展跨省单招!
【单招神器】四川2021年单招考生不用愁,高职单招填报必备神器上线啦!
(高考、单招、扩招全面解答,记得添加好友)


