到新华区教育局公布的片区小学报名,人家说招生范围不包括我们小区;到附近的县直学校报名,人家说只招县直干部职工的子女,我前前后后跑了多少趟,但至今也没给孩子找到接收的学校。7月28日,说起最近为即将读小学的女儿报名的经历,家住沧州市东环小区的王女士愁眉不展。和王女士女儿有同样遭遇的,东环小区还有10多名适龄儿童。
片区小学:招生范围不包括县直单位小区
7月28日上午,家住沧州市东环小区的王女士向燕赵都市报纵览新闻记者反映,她的女儿今年6岁,到了读小学的年龄,她便给女儿到附近的小学报名。按照沧州市新华区教育局公布的招生范围,我家所住的东环小区应该到路华小学报名。6月24日,我电话咨询报名事宜,工作人员称东环小区不在学校的招生范围。

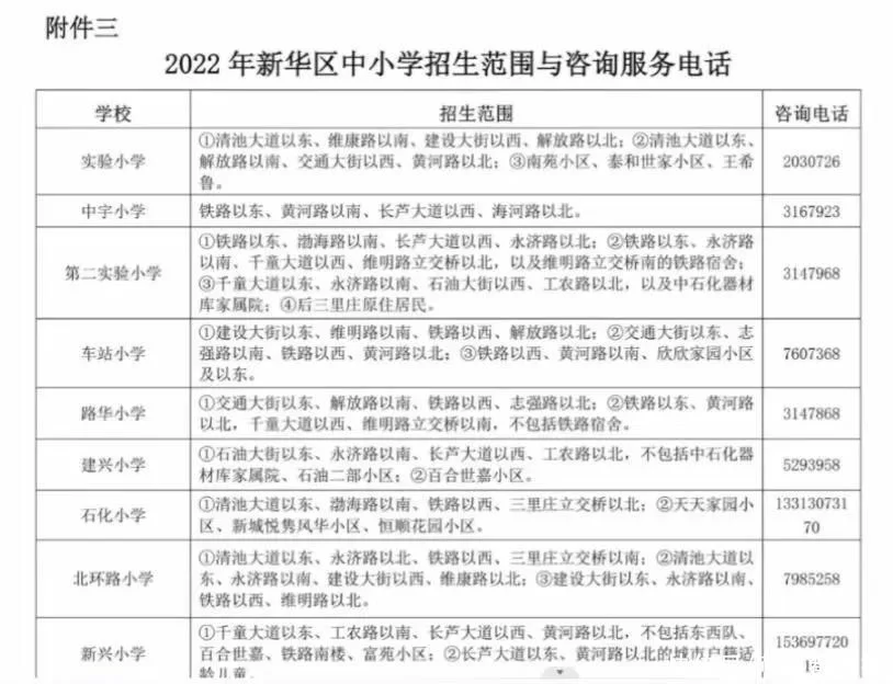
纵览新闻记者查询沧州市新华区教育体育局公布的《2022年新华区中小学招生范围与咨询服务电话》,发现王女士家所在的东环小区与路华小学的招生范围铁路以东,黄河路以北,千童大道以西、维明路立交桥以南相吻合。但学校发布的《2022年沧州市路华小学招生简章》中的招生范围却用一行棕色字特别标注:以上招生范围不包括县直单位小区。

随后,王女士来到沧州市新华区教育体育局咨询,工作人员答复称,路华小学不招收东环小区的学生,因为这个小区属于沧县政府宿舍小区,沧县实验学校历史上一直招收县直单位小区的孩子,请王女士到沧县实验学校给孩子报名。

县直学校:只招收县直单位干部职工子女
7月20日,王女士赶往沧县实验学校给孩子报名,人家也不接收我家闺女,建议我到新华区教育局咨询。不让报名的原因,是我家没有人在沧县县直单位上班。王女士说,她家房子是多年前购买的一套二手房,小区虽然是沧县政府宿舍小区,但家里并没有人在沧县县直单位上班。王女士询问小区其他适龄儿童的家长得知,沧县县直单位干部职工的子女报名时,除了要提供常规的房产证、户口簿等系列手续之外,还需提交单位开具的证明、工资流水等相关材料。
7月28日,记者联系到沧县实验学校一位唐姓校长,就王女士反映的情况进行沟通。唐校长称,学校的相关招生政策都是沧县教育局出台的,建议记者前往沧县教育局采访。沧县教育局办公室一名工作人员建议记者联系教育局普教股;普教股有关负责人称,学籍管理室最掌握政策;学籍管理室工作人员称,教育局内部规定:采访需得到宣传部门备案同意。纵览新闻记者费劲周折,沧县教育局对于王女士反映的父母不是县直干部职工,子女就无法入校读书一事始终三缄其口。
部门回复:根据各学校学位情况进行调剂入学
因为孩子报名上学的事儿一天得不到落实,王女士便寝食难安,她数次到沧州市、沧县、新华区教育部门反映。小区里居住的大多数县直干部职工,和女儿一样类似的情况有十几个孩子。
日前,沧州市新华区教育体育局通过纵览新闻阳光理政作出回复:按照教育部依法保障适龄儿童少年入学、全面落实义务教育免试就近入学规定,东环小区距沧县实验学校最近,理应在沧县实验学校入学。但如因特殊情况,沧县实验学校不能接收,且学校家长自愿到新华区所属学校就读,请您到路华小学进行登记,填写调剂单,新华区教体局将在满足符合条件适龄儿童入学的情况下,根据各学校学位情况进行调剂入学,保证孩子有学可上。
王女士说,对于孩子上学被调剂一事,她无法认同:我感觉非常无奈,新华区教育局说,附近的路华小学、中宇小学都报满了。之前有过类似情况,小区有的孩子就被调剂到很远的实验二小和北环路小学。我们买房的目的就是为了在家门口上学,方便老人接送孩子,现在把国家政策当成儿戏走形走样,凭什么故意刁难老百姓,哪里有这样的道理呢?!
小区业主家里只要有适龄儿童需要上学,而家长不是沧县县直干部职工的,都会遭遇类似烦心事。这样的情况每年都在上演,很多家长不胜其烦,不清楚沧州市教育局为什么不去协调处理好这件民生大事的呢?
(纵览新闻燕赵都市报记者 韩泽祥)


