经学校领导班子研究决定,聊城二中2022年将对部分初中毕业生实行专业加分自主招生。自主招生主要面向思想品德好,热爱艺体,有较高专业水平或较好身体素质初中毕业生,被录取后他们能够坚持参加专业活动,并得到家长积极支持。
〖报名时间及要求〗
5月21日-5月23日(关注聊城二中微信公众号sdlcdezx)网上报名,5月24日-5月25日考生本人持两张1寸彩色照片到聊城二中教务处(立德楼203)现场确认(不确认视为放弃)。
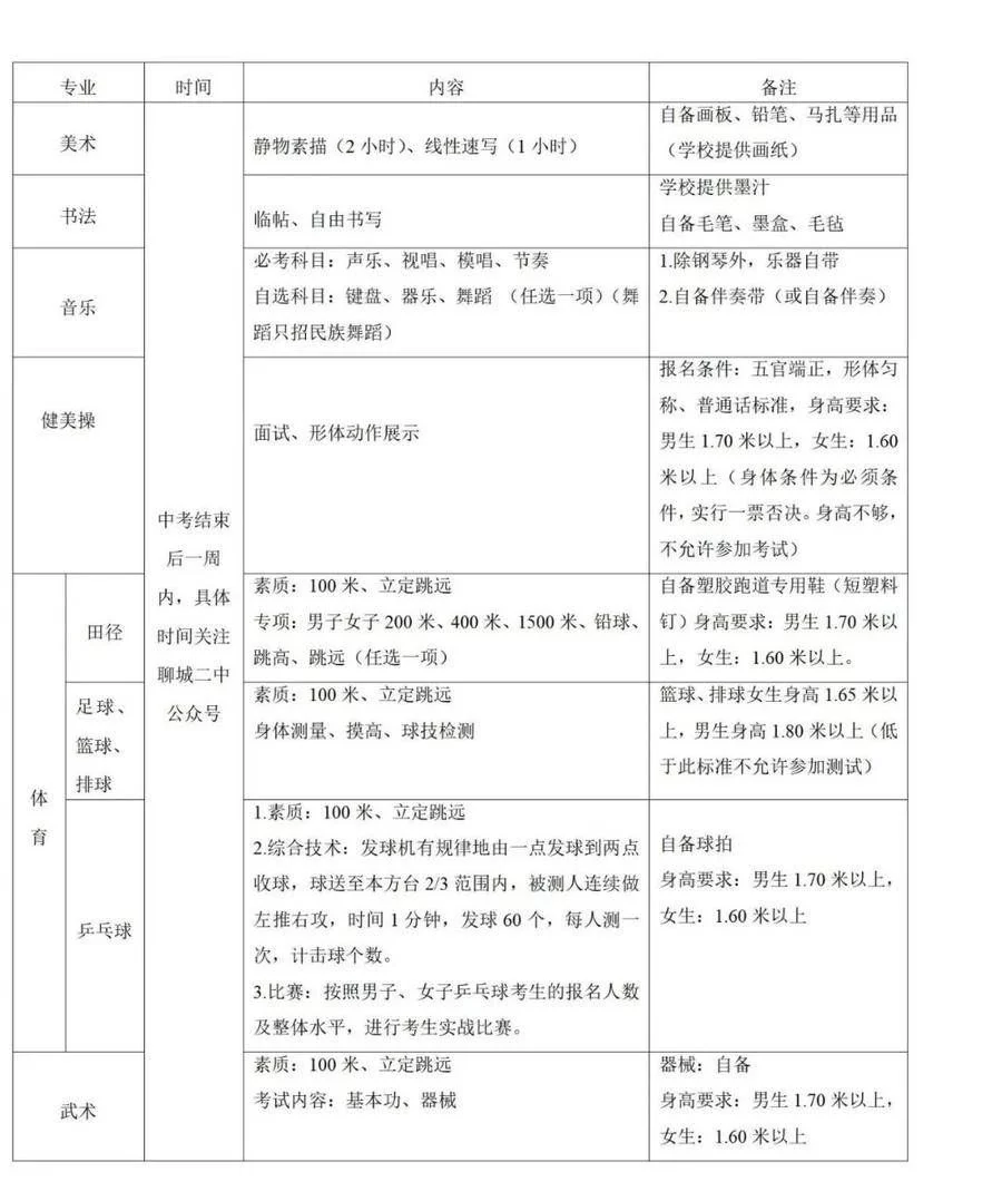
〖考试时间、内容〗
一、初试

二、复试
聊城二中微信公众号公布考生成绩及参加复试名单,复试时间另行通知。
〖加分录取〗
由学校组织的评委打分,报学校自主招生工作领导小组审核批准,根据考试成绩,从高到低分别给予50、30、20加分,加分人数不超过70人。录取分数计算:中考总分=考生学业水平测试成绩+自主招生加分。根据聊城二中2022年招生计划,按照录取分数从高分到低分录取。
〖组织与保障〗
(一)成立自主招生工作领导小组。学校成立以校长任组长、党委班子成员任副组长的自主招生领导小组,下设办公室。市教育体育局相关科室负责业务指导和过程监督。
(二)建立完善的监督保障机制。1.坚持公开、公平、公正的原则,招生过程阳光透明:招生条件明确统一,操作流程严格规范,考试过程视频监控,招生信息透明公开,录取结果及时公示。2.严格纪律,加强监督。自主招生工作过程接受考生、考生家长及社会各界的监督,严格杜绝在成绩、排名、考试过程等方面营私舞弊。3.本次自主招生不收取考生任何费用。
聊城二中2022年高中自主招生网上报名方法
第一步:关注聊城二中微信公众号,搜索微信公众号山东聊城第二中学,并关注;
第二步:点击页面下方招生招聘;
第三步:点击招生报名
第四步:在弹出页面中点击 网上报名
第五步:在弹出页面填写学籍号、身份证号等信息,填写完毕,点击下一步
第六步:如果有获奖证书,点击上传证书,没有证书者可以忽略此步骤
第七步:点击上传免冠照片
(上传照片要求:考生报名时上传的照片应为本人近期免冠正面照,不允许使用风景照、艺术照。背景为白色,肩部以上,照片清晰,不允许戴帽子、头巾、发带、墨镜。请考生按规定要求上传照片,不符合要求会影响考生参加考试。)
第八步:上传完照片后即报名成功,请仔细核对自己的所有信息,如有误请返回修改。
准考证领取:
5月24日—5月25日,考生本人持网上报名序号以及两张1寸彩色照片,到聊城二中教务处(立德楼203)现场确认,领取准考证。(不进行现场确认者视为放弃考试资格。)根据疫情防控需要,进入校园者需扫描场所码、佩戴口罩和提供48小时核酸阴性证明。
特别说明:
1.凡能享受加分的考生,须第一志愿报考聊城二中并参加全市中考;自主招生报考姓名、中考姓名必须与户籍姓名一致,同时提供正确学籍号。 2.报名时间:2022年5月21日8:00--5月23日17:30。报名截止后,报名系统将自动关闭,不再受理考生报考。


