01
重磅!教育局官宣!
昨天深夜(5月17日),绵阳教体官宣首批义务教育民转公学校名单!绵阳市共有5所民办义务教育阶段学校转为公办学校。
其中绵阳城区4所,分别是:四川省绵阳外国语学校、四川省绵阳南山中学双语学校、绵阳中学英才学校、绵阳外国语实验学校。
江油市1所:江油实验学校。
5所民转公学校怎么样?
在绵阳都是牌的上号的名校,家长挤破脑袋都想进的!
一夜转公,从此后,给公立的钱,读私立的师资和硬件设施,喜大普奔了!
同时,绵阳教体也公布了目前绵阳城区还剩下的12所民办学校名单!
绵阳东辰国际学校
绵阳东辰聚星国际学校
绵阳市涪城区西园学校
绵阳中学育才学校
绵阳市科艺小学
绵阳富乐国际学校
绵阳市安州区东辰国际学校
江油外国语学校
三台博强外国语学校
三台蜀东外国语学校
盐亭华宸国际学校
梓潼东辰国际学校
02
2022年,绵阳城区义务教育招生发生了很大变化,一起来看看绵阳教体的招生政策解读。
拎重点!
1. 2022年,绵阳招生学校分为三种:公办、民办和转公学校。
2. 转公和民办学校招生范围有变,下面会有详细范围。
3. 所有想在绵阳读书的学生,必须通过四川省普通中小学招生入学服务管理系统网上报名,没在这个系统报名,没有学籍。
拎重点!
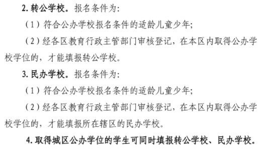
转公学校要户籍在绵阳城区的适龄少年,或者符合条件的随迁子女。
并且要在本区内取得公办学位,才能报转公学校。
公办学校的报名条件如下:


拎重点!
绵阳民办学校的招生范围规定的很明确了,主要就招收规定范围内的学生。
转公学校和民办学校不得违规跨区域招生。
外市学生想读绵阳转公学校或民办学校,需要符合条件:

拎重点!
只要符合条件,公办、民办和转公学校都可以同时填报。
已经被转公学校或民办学校录取的学生,如果放弃,只能回公办。
确认转公或民办学位后,不保留公办学位。

拎重点!
转公学校可以填多个志愿,优先录取第一志愿。
转公学校的小学毕业生可以直升本校初中。

来源:绵阳教体


