1月20日,四川省教育厅公布了2021年普通高等学校高职教育单独招生学校名单。
根据有关精神,经学校自愿申报,教育厅审核,最终确定成都东软学校等91所高校开展2021年普通高等学校高职教育单独招生(以下简称“高职单招”),较2020年新增4所,分别是德阳农业科技职业学校、绵阳飞行职业学校、南充电影工业职业学校、南充文化旅游职业学校。
省教育厅要求,各高校要切实落实主体责任,加强组织领导,精心安排部署,完善实施方案,严格按照国家和省教育考试相关规定组织开展高职单招工作,确保高职单招各环节工作规范有序、公平公正,坚决防止违规违纪问题发生,确保全省高职单招工作顺利实施。
单招流程
2020年10月 高考报名
2020年12月 学校将招生计划、章程上报省教育考试院审核备案
2021年1月 教育考试院公布高职院校单招章程与计划
2021年3月初 填报学校志愿
2021年3月中旬 根据学校选择专业志愿
2021年3月底 考生到所报院校参加高职单招考试
2021年4月初 成绩和分数线公布录取
2021年4月初 录取
2021年高职单招具体流程如下,单招培训进入倒计时
网上报名(填报学校志愿):2021年3月4日8:00-14日18:00
报名网址:四川省教育考试院网站(四川省教育考试院)
学校确认(填报专业志愿):2021年3月17日8:00-20日18:00
确认网址:登录所报学校官网,确定专业志愿,按学校规定进行报名确认并缴纳报名考试费
考试时间:2021年3月27日
文化考试(语文、数学、英语)时间为2021年3月27日9:00-11:30,技能综合测试由学校自主命题并组织
录取查询:2021年4月12日左右
关于做好2021年普通高等学校高职教育单独招生工作的通知-四川省教育考试院
一、单招考试数据分析
2017年参加单招考试11.9万人次,总共录取7.9万人,公办院校录取4万余人,其中普通类考生录取1.89万人。
2018年参加单招考试15.4万人次,总共录取9.1万人,公办院校录取5万余人,其中普通类考生录取2.86万人。
2019年参加单招考试17.4万人次,计划招生数14.2万人,每个院校报名人数和计划录取人数不一样,录取比例约50%。
2020年参加单招考试19.2万人次,计划招生数22.3万人,大部分学校招生计划超出,其中11所学校缺额达到4.2万人,录取比例约60%。
从以上数据看出:录取比例增加,通过单招考试考上大学绝对是一条捷径!
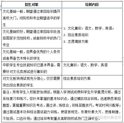
二、单招集训的必要性
1.单招考试大纲与高考考试大纲不同,学校老师按照高考考纲复习,不能针对单招考试复习,效果不明显。
2.单招除了考语数外文化科目外,各个学校自主命题单独组织综合素质考试,录取选拔机制是文化成绩与综合素质双上线制,对于很多学生都比较陌生,无法再综合素质上去高分。
3.单招竞争越来越大,录取选拔也越来越严格,每年录取分数水涨船高,节节攀升。
4.很多同学基础薄弱,学习自觉性差,想通过单招考取大学,必须有针对性的参加单招集训。
5.单独招生考试采用“先报后考”的招生模式,该模式让众多考生措手不及,把我不准自己的真实水平和院校要求水平,造成在报考过程中频频失误。
三、培训方式
1、入学必须统一参加入学考试
2、根据考试成绩和科目成绩分班教学
3、老师根据班级制定出相应科目提分计划
4、每周一次模拟考试,实时跟踪学生学习情况
5、3月初根据历次考试成绩分析帮学生确定学校和专业
四、2021年普通高等学校高职教育单独招生
学校名单
序号
学校名称
1
成都东软学校
2
成都文理学校
3
成都艺术职业大学
4
成都银杏酒店管理学校
5
电子科技大学成都学校
6
四川传媒学校
7
四川大学锦江学校
8
四川电影电视学校
9
四川工业科技学校
10
四川外国语大学成都学校
11
四川文化艺术学校
12
西南财经大学天府学校
13
西南交通大学希望学校
14
西南科技大学城市学校
15
阿坝职业学校
16
成都纺织高等专科学校
17
成都工贸职业技术学校
18
成都工业职业技术学校
19
成都航空职业技术学校
20
成都农业科技职业学校
21
成都职业技术学校
22
川北幼儿师范高等专科学校
23
川南幼儿师范高等专科学校
24
达州职业技术学校
25
达州中医药职业学校
26
广安职业技术学校
27
乐山职业技术学校
28
泸州职业技术学校
29
眉山职业技术学校
30
绵阳职业技术学校
31
南充文化旅游职业学校
32
南充职业技术学校
33
内江卫生与健康职业学校
34
内江职业技术学校
35
四川财经职业学校
36
四川工程职业技术学校
37
四川工商职业技术学校
38
四川航天职业技术学校
39
四川护理职业学校
40
四川化工职业技术学校
41
四川机电职业技术学校
42
四川建筑职业技术学校
43
四川交通职业技术学校
44
四川商务职业学校
45
四川水利职业技术学校
46
四川司法警官职业学校
47
四川体育职业学校
48
四川铁道职业学校
49
四川卫生康复职业学校
50
四川文化产业职业学校
51
四川信息职业技术学校
52
四川艺术职业学校
53
四川邮电职业技术学校
54
四川幼儿师范高等专科学校
55
四川职业技术学校
56
四川中医药高等专科学校
57
西昌民族幼儿师范高等专科学校
58
雅安职业技术学校
59
宜宾职业技术学校
60
巴中职业技术学校
61
德阳城市轨道交通职业学校
62
德阳科贸职业学校
63
德阳农业科技职业学校
64
广元中核职业技术学校
65
江阳城建职业学校
66
眉山药科职业学校
67
绵阳飞行职业学校
68
民办四川天一学校
69
南充电影工业职业学校
70
南充科技职业学校
71
攀枝花攀西职业学校
72
四川城市职业学校
73
四川电子机械职业技术学校
74
四川国际标榜职业学校
75
四川华新现代职业学校
76
四川科技职业学校
77
四川汽车职业技术学校
78
四川三河职业学校
79
四川托普信息技术职业学校
80
四川文化传媒职业学校
81
四川文轩职业学校
82
四川西南航空职业学校
83
四川希望汽车职业学校
84
四川现代职业学校
85
四川应用技术职业学校
86
四川长江职业学校
87
天府新区航空旅游职业学校
88
天府新区通用航空职业学校
89
天府新区信息职业学校
90
资阳环境科技职业学校
91
资阳口腔职业学校


