内江职业技术学校2022年上半年公开
考核招聘教师及工作人员公告
根据《事业单位人事管理条例》《四川省事业单位工作人员招聘工作试行办法》(川人发〔2006〕9号)等文件规定,按照公开、平等、竞争、择优原则,内江职业技术学校面向社会公开考核招聘教师及工作人员18名。现将有关事宜公告如下。
一、考核招聘岗位及名额
本次招聘岗位均为编制内招聘。
招聘岗位类型及名额:专业技术岗14名、行政管理岗4名。
二、考核招聘对象及条件
(一)对象
面向社会考核招聘符合岗位要求的社会在职、非在职人员。谷贤教育提示更多高校招聘信息请关注公众号:高校人才招聘
(二)基本条件
1.具有中华人民共和国国籍,热爱社会主义祖国,拥护中华人民共和国宪法,拥护中国共产党,遵纪守法,政治可靠,品行端正,有良好的职业道德,爱岗敬业,事业心和责任感强;
2.具有岗位要求的专业知识及工作能力;
3.符合人社部《事业单位人事管理回避规定》(人社部规[2019]1号)回避规定;
4.身体健康,符合聘用岗位要求的身体条件、心理素质;
5.具备本公告具体招聘岗位要求的条件和资格(详见附件2《岗位和条件要求一览表》)。其中,报考者本人有效毕业证、学位证上的学历、学位及专业,必须与拟报考岗位的学历、学位及专业要求完全一致。
6.在职人员须征得原用人单位、主管部门及人事综合管理部门同意。委培、定向研究生毕业生,须征得原委培、定向单位同意。
(三)有下列情况之一者,不得报考:
1.曾因犯罪受过刑事处罚的人员或被开除公职的人员或被开除中国共产党党籍的人员;
2.在各级机关事业单位招考(聘)中违规违纪在禁考期内或明确规定不能聘用的人员;
3.有违法、违纪正在接受审查的;
4.受党纪处分尚在影响期内、政务(政纪)处分尚未解除的;
5.被依法列为失信联合惩戒限制考聘的人员;
6.具有法律、法规规定不得聘用为事业单位工作人员的其他情形人员。
(四)岗位年龄要求
凡条件中对年龄有明确要求的,对周岁的计算方式为:如35周岁及以下,含在报名首日尚未满36周岁人员。
三、考核招聘程序
(一)发布信息
通过内江人事考试网(http://njpta.neijiang.gov.cn/)、内江职业技术学校官网人事处人才招聘栏(http://rsc.njvtc.edu.cn/)发布考核招聘信息。 谷贤教育提示更多高校招聘信息请关注公众号:高校人才招聘
(二)报名方式及所需资料
1.明确要求
报考者应认真阅读本公告,详细了解招聘对象、范围、条件以及有关政策规定和有关注意事项等内容,根据自身情况选择完全符合报考条件的一个岗位报名,每个报考者在本批次考核招聘中限报一个岗位,多报者本次招聘报名岗位皆为无效。报考者是否符合所报岗位条件要求由内江职业技术学校根据面试资格审查、考核和考察中的复查及上级主管部门审核确认的结果来确定,在招聘的任何环节发现报考者不符合报考条件、弄虚作假、违反回避制度或同时多岗位报考的,报考或聘用资格一律无效,且责任自负。
2.报名方式及报名时间。采用网络报名方式进行,不组织现场报名。
报名时间为:2022年3月30日 9:00至2022年4月 8 日17∶00止。
3.填报信息。符合条件的报考者,如实、准确填写《内江职业技术学校2022年上半年公开考核招聘工作人员报名登记表》(附件3,以下简称《报名表》)的各项内容(含粘贴电子证件照),将《报名表》(word版)及个人简历材料(包含成绩单、获奖证书等材料)以压缩包的形式通过邮件附件发送到内江职业技术学校招聘专用报名邮箱njvtcrsctp@163.com。(邮件主题、附件压缩包、报名表均命名为:考核招聘+应聘岗位编码+姓名) 谷贤教育提示更多高校招聘信息请关注公众号:高校人才招聘
(三)报名初审及资格审查
1.报名初审
学校工作人员根据本公告中的要求,针对专业、学历、学位、职称、年龄等报考条件,对报考者邮件材料进行初步审查,通过的会回复邮件通知报名成功及现场资格审查的时间、地点。报名初审截止时间:2022年4月9日17∶00,之后未收到资格审查通知邮件的则为初审未通过。因报考人员未及时查看邮件等因素导致未按时参加现场资格审查的,视为自动放弃,责任自负。
2.现场资格审查
现场资格审查时间:2022年4月16日(周六)8:30—11:30,14:00—17:30,地点:内江职业技术学校办公楼一楼会议室(地址:四川省内江市东兴区汉安大道东四段199号内江职业技术学校)。现场资格审查时,报考者须持下列材料(按顺序):
(1)《报名表》2份(请自行打印并按要求粘贴2寸近期免冠彩色证件照片)及简历材料;
(2)身份证原件及复印件1份;
(3)有效的学历与学位证书原件及复印件1份,学信网上下载的《教育部学历证书电子注册备案表》证明1份;2022年高校应届毕业生须提供学生证原件及复印件1份,以及学校主管毕业生就业工作部门开具的就读院系、学历学位及专业等情况的证明原件(其最终是否符合报考岗位的学位、学历和专业资格条件,以本人毕业时取得的有效毕业证及学位证所载学历和专业名称为准,不符者,内江职业技术学校将取消报考者的报考资格或聘用资格,责任由报考者自负)。留学人员应持国家教育部留学服务中心认证的学历、学位报告原件及复印件1份。
(4)研究生及本科期间的成绩单(就读学校盖章件);
(5)具有中级及以上专业技术职务的人员须提供职称证书原件及复印件1份;
(6)岗位有工作经历等要求的须提供工作证明(见附件4《工作证明(模板)》);
(7)在职人员报考者,应提供原用人单位、主管部门及人事综合管理部门同意报考的有效书面证明材料。其中,党政机关、企事业单位工作人员须提供具有人事管理权限的工作单位、主管部门出具的同意报考书面材料;中小学教师须提供教育行政主管部门同意报考的有效书面证明材料。委培、定向研究生毕业生,须提供原委培、定向单位同意报考的有效书面证明材料(见附件4《同意报考证明(模板)》);
不能按要求提供上述材料以及未按时参加资格审查的,视为自动放弃,责任自负。在考核招聘的任一环节发现报考者不符合招聘职位条件的,取消其考核招聘资格,所造成的一切损失,由报考者本人承担。
3.确定参加综合测试人员名单
本次考核招聘不设开考比例,资格审查合格者由学校发放《综合测试通知书》,资格审查合格的人员进入综合测试环节。
(四)综合测试
1.综合测试时间:2022年4月17日(周日)上午9:00点开始。
2.综合测试地点:内江职业技术学校(详见综合测试通知书)。
3.综合测试方式
(1)心理健康测试。心理测试为网络测试,心理测试得分≥160分的为不合格,不能进入招聘下一环节。
(2)面试。行政管理岗位和辅导员岗位采用理论宣讲和提问作答的方式,时间为30分钟,现场备课时间20分钟(内江职业技术学校提供备课材料),理论宣讲时间5分钟,提问时间5分钟。其他岗位采用讲课(试讲)和提问作答的方式,时间为40分钟,现场备课时间20分钟(内江职业技术学校提供备课材料),讲课时间15分钟,提问作答时间5分钟。面试总分为100分,80分及以上合格,面试分数不合格者不予聘用。若该岗位所有人员均未达到80分的,取消该岗位的考核招聘。考生的面试成绩当场公布并由考生本人签字确认。
4.加试。面试总分相同,进行加试(笔试,时间20分钟,内容为专业知识),以加试的成绩高低排序。
(五)综合测试成绩公布
综合测试工作结束后5个工作日内在内江职业技术学校人事处网站上公布参加测试人员的成绩及排名。
(六)体检
1.确定体检人员
根据考核招聘岗位,在心理测试合格人员内,按综合测试成绩(合格及以上)从高分到低分依次等额确定体检人员。学校根据报考人员在《报名表》上所留联系电话直接电话通知并确定体检人员,因报考人员联系电话留错或不畅通导致不能参加体检的,视为自动放弃,责任自负。在接到体检通知后自愿放弃体检者须以书面形式反馈内江职业技术学校。
2.体检的项目和标准
体检的项目和标准参照人力资源社会保障部、国家卫生计生委、国家公务员局《关于修订<公务员聘用体检通用标准(试行)>及<公务员聘用体检操作手册(试行)>有关内容的通知》(人社部发〔2016〕140号)执行。公告发布后至本次考核招聘实施体检时,如国家出台体检新规定的,按照新规定执行。
3.体检组织及时间和地点
体检由内江职业技术学校和内江市教育局按规定负责组织,在指定的市内二级甲等以上综合性医院进行,并于体检前3个工作日电话通知体检时间及集合地点,未按规定时间到指定地点参加体检,以及未在规定的期限内完成规定项目体检的考生,视为自动弃权。
4.复检及递补
内江职业技术学校或考生对非当日、非当场复检的体检项目结果有疑问的,可在接到体检结论通知之日起3日内提出复检要求,逾期视为自动弃权。复检只进行一次,由内江职业技术学校和内江市教育局按规定指定到除原体检医院以外的市内二级甲等以上综合性医院进行,只复检对体检结论有影响的项目,体检结论以复检结果为准。未按规定参加体检或自动弃权及体检不合格的一律不予聘用,由此产生的空额,按综合测试成绩(合格及以上)从高分到低分依次等额递补,本次考核招聘只递补一次,无符合递补条件要求者,取消该考聘岗位。
(七)考察
考察工作由内江职业技术学校和内江市教育局局按照《公务员录用考察办法(试行)》等要求执行,突出政治标准,采取个别谈话、实地走访、严格审核人事档案(学籍档案)、查询社会信用记录、同本人面谈等方式进行,主要了解考察人选政治素质、道德品行、能力素质、心理素质、学习和工作表现、遵纪守法、廉洁自律,以及是否具有应当回避的情形,身心健康状况,与招考职位的匹配度等情况。考察后认为不符合聘用条件不予聘用产生的缺额,按规定程序在已参加考核人员内依次等额递补(递补人员须进行体检并合格)。
(八)公示
内江职业技术学校和内江市教育局研究确定拟聘用人员后,按规定进行公示,接受社会监督。公示结束后,没有反映问题或反映的问题不影响聘用的,经有关部门审定同意后办理聘用手续;对反映有问题,但一时难以查实或难以否定的,暂缓聘用,待查清后再决定是否聘用;对反映有问题并查有实据,且不符合聘用条件的,取消拟聘用资格。举报者应以真实姓名实事求是地反映问题,并提供必要的调查线索。公示期间及公示结束后放弃聘用资格的报考者须出具书面材料反馈内江职业技术学校。
(九)审批及聘用
经考核、体检、考察、公示合格的拟聘用人员,由内江职业技术学校和内江市教育局按有关规定准备相关材料,按人事管理权限报市人事综合管理部门审核确认后,办理聘用手续,正式聘用后按规定执行事业单位工作人员工资待遇。聘用人员实行试用期制度。拟录取人员应按规定时间持办理报到手续所需材料到内江职业技术学校人事处报到,逾期不能按要求提供材料的以及未按规定时间报到的,视为自动放弃,取消其聘用资格。
四、入职
(一)拟聘用人员应积极配合工作人员完成上编手续的办理,因拟聘用人员不配合或档案不符合招聘条件、弄虚作假等导致的无法上编及其他一切后果,由拟聘用人员自行负责。
(二)内江职业技术学校办理完上编手续后正式通知拟聘用人员到校报到入职,并与学校签订事业单位聘用合同。
五、特别提示
(一)请报考者确保联系方式正确、畅通。因报考者自己的缘故,无法与报考者取得联系所造成的后果,由报考者自行负责。
(二)内江职业技术学校不举办也不委托任何机构举办考试辅导培训班。本次招聘不收报名费等任何费用。
(三)在聘用前及聘用后一经发现报考者的人事档案、学历、学位、专业、职称等不符合报考条件或弄虚作假的,一律不予聘用,已聘用的作解聘处理。
六、关于疫情防控的注意事项
(一)请广大考生务必做好自我健康管理,通过微信小程序“国家政务服务平台”及“四川天府健康通”申领本人防疫健康码,并于考前15天起持续关注健康码状态。
(二)考生赴考时如乘坐公共交通工具,需要全程规范佩戴口罩,保持安全社交距离,做好手部卫生。
(三)为避免影响考试,来自国(境)外地区的考生,考前应至少提前22天入境,按照疫情防控有关规定,接受相应隔离观察、健康管理和核酸检测。
(四)每场考试前,考生应至少提前1小时到达考点。在考点入场检测处,请考生提前准备好当天本人防疫健康码(绿码)和通信大数据行程卡(绿码)、纸质准考证、有效身份证件以及48小时内核酸检测阴性报告证明(纸质、电子版均可,下同),并配合工作人员做好入场扫码和体温检测准备。
(五)所有考生需持本人首场考试前48小时内川内有资质的检测服务机构出具的核酸检测阴性报告证明,方可入场参加考试。核酸检测报告时间以出具时间为准,非采样时间或报告打印时间。请考生提前做好采样准备,经查验检测结果、结果出具时间等不符合规定的考生,不得入场参考。
(六)考前14天内有中高风险地区所在地市其他县(市、区、旗)和中高风险地区所在直辖市的县(区)其他乡镇(街道)旅居史、有本土感染者但未划定中高风险地区的县(市、区、旗)及不设区的地级市旅居史的考生,需提供首场考试前3天内2次(采样时间间隔24小时,最后一次采样须在川内有资质的检测服务机构进行)核酸检测阴性证明。
(七)经现场测量体温正常(<37.3℃)且无咳嗽等呼吸道异常症状者方可进入考点;经现场确认有体温异常或呼吸道异常症状者,不再参加此次考试,应配合到定点收治医院发热门诊就诊。
(八)有以下情况之一者,不得参加本次考试:
1、健康码或行程卡为“红码”或“黄码”的考生;
2、经现场确认有体温异常(≥37.3℃)或呼吸道异常症状的考生;
3、考试前21天内有国(境)外旅居史,尚未完成隔离医学观察等健康管理的考生;
4、新冠肺炎确诊病例、疑似病例和无症状感染者的密切接触者或次密接者,尚未完成隔离医学观察等健康管理的考生;
5、考前14天内有中高风险地区旅居史、7天内有中高风险地区所在乡镇(街道)旅居史、7天内有中高风险地区所在县(市、区、旗)其他乡镇(街道)旅居史(不含直辖市),正在实施集中隔离、居家隔离及居家健康监测的考生;
6、考试当天,未按要求提供相应核酸检测阴性报告证明及其他有关证明的考生。
(九)考生如因有相关旅居史、密切接触史等流行病学史被集中隔离或居家隔离,考试当天无法到达考点的,视为主动放弃考试资格。仍处于新冠肺炎治疗期或出院观察期,以及其他个人原因无法参加考试的考生,视为主动放弃考试资格。
(十)请考生注意个人防护,自备一次性医用口罩,除核验身份时按要求临时摘除口罩外,进出考点、参加考试应当全程佩戴口罩。
(十一)考试期间,考生要自觉遵守考场秩序,保持安全距离,服从现场工作人员安排,考试结束后按规定有序离场。考生在笔试过程中被发现或主动报告身体不适,经复测复查确有发热、咳嗽等呼吸道异常症状,由驻点医务人员进行个案预判,具备继续完成考试条件的考生,安排在备用隔离考场继续考试,考生从普通考场转移至备用隔离考场所耽误的时间,不再予以追加;不具备继续完成考试条件的考生,由驻点医务人员按规定妥善处置。
(十二)考试疫情防控相关规定将根据国家和我省疫情防控的总体部署和最新要求进行动态调整。本次公开考核招聘过程中如有调整、补充等事项,将提前在内江职业技术学校官网人事处人才招聘栏(http://rsc.njvtc.edu.cn/)予以公布,请考生密切关注。因报考者不主动、不按要求登录相关网站查阅相关信息,导致本人未能按要求参加资格审查、面试、体检、递补、考察、办理聘用及入职手续的,责任自负。
(十三)考生在资格复审时应签署新冠肺炎疫情防控告知暨承诺书,承诺已知悉告知事项和防疫要求。如违反相关规定,自愿承担相关责任、接受相应处理。凡隐瞒或谎报旅居史、接触史、健康状况等疫情防控重点信息,不配合工作人员进行防疫检测、询问等造成不良后果的,取消考试资格,终止考试;如有违法情况,将依法追究法律责任。
七、纪律与监督
(一)本次考核招聘由内江职业技术学校纪检监察处、内江市教育局机关纪委全程监督。
(二)为保证招聘工作的顺利进行,招聘工作自觉接受纪检监察和社会各界的监督,严禁徇私舞弊。在任何环节发现报名者不符合报名条件,或有违反规定、弄虚作假、隐瞒有关情况以及其他违规违纪行为,一经查实,报名或聘用资格一律无效且责任自负,已聘用人员一律解聘。
(三)相关工作人员必须本着高度负责的态度,严守纪律,公平公正,严格执行回避制度。对违纪工作人员,视情节轻重,按照上级和学校的有关纪律处分规定追究相应的责任。
(四)本公告由内江职业技术学校人事处负责解释。
咨询电话:0832-2261246(内江职业技术学校人事处)
监督举报电话:0832-2264990(内江职业技术学校纪检监察处)
附件:
1.内江职业技术学校简介
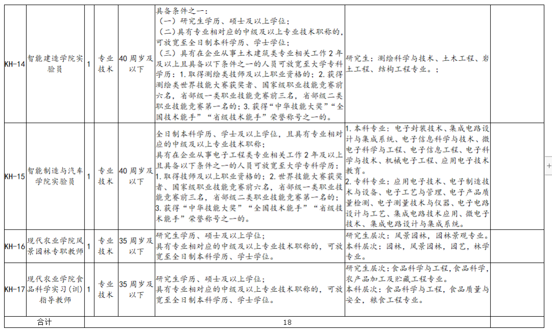
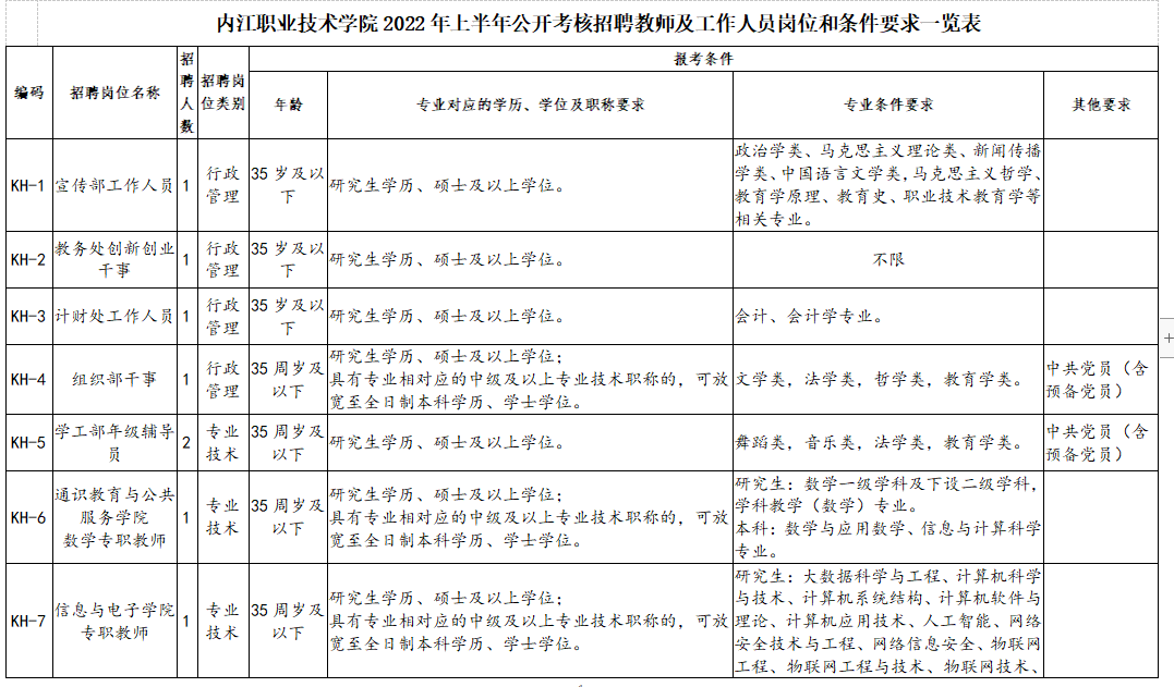
2.内江职业技术学校2022年上半年公开考核招聘教师及工作人员岗位和条件要求一览表
3.内江职业技术学校2022年上半年公开考核招聘工作人员报名表
4.同意报考证明(模板)、工作证明(模板)
谷贤教育
高校人才招聘应聘课程
▼点击阅读原文并获取附件


