关注公众号:四川单招网 scdzks
每天更新四川单招消息
2021年单招马上就要开始了
今天小编为大家准备了
最全的单招备考手册
从时间安排到报名攻略
到考试宝典、录取规则
都收集齐全了
内容较多
请耐心查看
一时间安排在四川省教育考试院网站(www.sceea.cn)填报个人信息及选择学校志愿;
023月17日(周三)8:00-3月20日(周六)18:00在学校网站(www.cdp.edu.cn)填报专业志愿、在线缴费(不接受现场办理);
03 3月17日(周三)17:00前报考我院单招的特长类考生向我院招就处提供特长类证书复印件或传真件;
在线打印准考证(现场办理仅限工作时间);
05 3月26日(周五)考生到学校熟悉考场,报考我院特长类考生需提交证书原件;
06 3月27日(周六)上午文化考试、下午技能综合测试;
考生在学校网站查询本人考试成绩;
08 4月1日(周四)17:00前凡对成绩有疑问需复查的考生可凭《准考证》到学校教务处或发传真办理复查手续,逾期不予办理;
09 4月5日(周一)学校网站公布文化最低控制线及各专业成绩总分控制线;
学校网站公示5天拟录取考生名单;
11 4月12日(周一)12:00点前学校将拟录取考生名单报四川省教育考试院核准备案,办理正式录取手续,并发放录取通知书(具体发放时间以学校网站公布时间为准)。
二报名攻略Q:报考条件已报名参加四川省2021年普通高考并取得14位考生号的考生。1、中等职业类考生(高考报名号必须为对口高职类)、普通高中类(普通文理、艺体)考生;2、身体健康。报考我院的考生必须符合《普通高等学校招生体检工作指导意见》及有关补充规定;3、报考空中乘务专业要求:(1)男生身高174-185cm,女生身高162-174cm; (2)无纹身,面部及着夏装时身体裸露部分无疤痕。 4、特长类考生:普通高中类(文理、艺体)、中职兼收Q:报名办法2021年高职单招报名实行网上统一填报的方式,分网上报名和学校确认两个阶段。1.网上报名报考考生本人应于2021年3月4日8:00至14日18:00登录四川省教育考试院网站(http://www.sceea.cn),填报学校志愿。在规定的报名时间内,考生可修改或调整学校志愿。逾期不再补报,也不得再变更填报。2.学校确认考生应于2021年3月17日8:00至20日18:00,登录我院官网(http://www.cdp.edu.cn)进行报名确认并填报专业志愿,同时须通过报名网站缴纳报名考试费130元/人(不接受现场缴费),方可领取准考证,参加学校组织的考试。未在此规定时间内填报专业志愿和缴费的考生,视为自愿放弃高职单招。3.资格审核(1)考生的基础信息采用省教育考试院统一报名的信息。报名结束后,学校将报名成功的考生名单在学校招生工作网上公布,在公布名单内的考生,方可参加学校单独招生考试。(2)申请免试的考生需在考试前或当天提交相应资料到学校教务处,逾期不再受理。(3)报考特长类考生需在3月17日17:00前提供特长类证书复印件,传真或现场交至学校通识教育学校,经特长生审核领导小组审核通过的考生将在学校网站公示(时间另行公布),公示后的考生需在考试前一天现场审核时提交证书原件,不能提供原件的考生一律不得参加考试。Q:招生专业及计划我校招生代码是:5175
2021年我院单独招生计划2365名(含特长生类计划54名),其中:普通文理类810名、中职类1555名。各专业计划以省教育考试院公布为准。
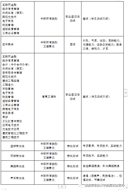
1、非特长生单独招生类别及计划
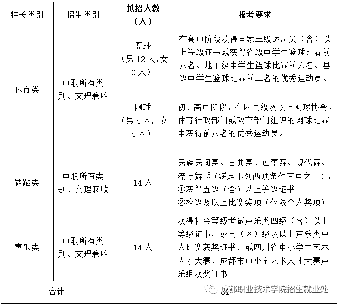
2、特长生单独招生类别及计划
文化考试时间:2021年3月27日09:00—11:30
文化考试地点:成都职业技术学校(考试校区以准考证为准)
03综合技能测试测试方式与内容:综合测试分为专业技能测试、职业适应性测试、面试、特长测试四类,考生根据自身类别与报考专业不同按下表4规定参加测试。技能测试时间:2021年3月27日下午(具体时间以准考证为准)技能测试地点:成都职业技术学校(考试校区以准考证为准)考生只能根据考生类别在我校今年单招相应招生类别专业内选一个专业填报,特长生录取单独划线,按照特长类别和总成绩从高分到低分排序录取。
招生录取小组根据录取原则提出预录取名单,报学校单独招生工作领导小组审核后,确定拟录取考生名单。
Q:其他录取规则录取时按考生总成绩排序,按其所填报的专业志愿依次投档,如所填报专业志愿都已投满,则不再调剂,建议考生将可报专业志愿按最大数填报完整。所有类别考生若录取过程中出现总成绩同分情况,则依据以下原则录取:先比较技能综合测试成绩,若技能综合测试成绩相同,则按照语文、数学、英语的单科成绩顺序依次比较,从高到低录取。录取过程中若出现专业计划和计划类别不平衡,学校可根据实际报考学生情况和学校教学情况,在计划范围内平衡专业计划及计划类别。拟录取考生名单将于4月5日(周一)-9日(周五)在学校网站首页公示5天,接受社会监督。公示期间,拟录取考生若要放弃录取资格,则须到学校招生就业处办理放弃录取手续,逾期不再受理。其放弃名额是否补录,将由录取领导小组根据录取情况届时确定。公示期满后的拟录取名单报四川省教育考试院核准备案并办理相关录取手续。手续办理完毕后,学校向考生发放录取通知书。Q:免试录取办法在校期间参加由教育部主办或联办的全国职业院校技能大赛获得一、二、三等奖和由省级教育行政部门主办或联办的全省职业院校技能大赛获得一等奖的中职应届毕业生,和具有高级工或技师资格(或相当职业资格)、获得县级劳动模范先进个人称号的在职在岗中等职业学校毕业生,经省教育厅核实资格、高等职业学校考核公示,并在省教育考试院官网公示后,可由有关高等职业院校免试录取。所有符合免试录取条件的考生应参加高职单招报名,并在2021年3月27日前向学校提交《四川省2021年普通高等学校高职教育单独招生免试录取考生申请表》 (见附件)。在正式办理免试录取手续前,申请考生应正常参加报考院校的高职单招考试。凡在世界技能组织主办的“世界技能大赛( World skills Competition ) ”中获奖的中国国家代表队选手且符合条件者,具备保送至高校深造的资格,即:符合我省高考报名条件并参加高职单招的应届中职毕业生可保送至有关高校相应的高职专业。五办学地址素材来源:成都职业技术学校招生就业处(微信服务号)
2021年四川单招交流群
2021四川单招网QQ2群:839614675【可加】
2021四川单招网QQ3群:744943390【可加】
2021四川单招网QQ4群:1045299225【可加】
2021四川单招网QQ5群:1043876046【可加】
2021四川单招网QQ1群:1054393081【可加】
微信群:
2021年四川单招复习资料商城
四川单招资料 , 交易担保 , 放心买 , 2021年四川单招复习资料 小程序


