四川天府新区社区治理和社事局、成都东部新区教育局、成都高新区教文卫健局,各区(市)县教育局:
根据《幼儿园管理条例》《幼儿园工作规程》相关规定,结合我市实际情况,现就做好2022年全市幼儿园招生入园工作有关事项通知如下。
一、工作原则
(一)属地管理。按照省市统筹、以县为主的学前教育管理体制以及幼儿园属地管理的原则,由各区(市)县教育行政部门负责具体组织实施,有序开展适龄幼儿入园工作。
(二)公平公开。各区(市)县教育行政部门要坚持依法依规和公平公正公开的原则,主动向社会公开幼儿园招生信息,规范招生入园工作流程。
(三)适龄优先。幼儿园适龄幼儿一般为3周岁至6周岁,优先满足在幼儿园服务范围内户籍适龄幼儿的入园需求,幼儿园小班秋季集中招生对象为2018年9月1日—2019年8月31日(含8月31日)出生的幼儿。
(四)就近就便。根据区域招生实际情况科学统筹、合理安排,保障适龄幼儿就近就便入园。平时如有缺额,可随时补招。
(五)免试入园。各类幼儿园对入园幼儿除健康检查外,不得以任何形式进行入园、编班的考试、测查、测试等,不得拒绝具有接受普通教育能力的残疾适龄幼儿入园。
二、工作实施
(一)普惠性幼儿园招生。各区(市)县教育行政部门要全面摸清辖区内适龄幼儿人数、现有园所资源,结合实际制定本区域公办和普惠性民办幼儿园招生办法,及时向社会公布,并报市教育局备案。
(二)民办幼儿园招生。民办幼儿园(普惠性民办幼儿园除外)实施自主招生,主动接受社会监督。各区(市)县教育行政部门要加强指导监管,民办幼儿园招生简章须报区(市)县教育行政部门备案后发布实施。
(三)多子女家庭便民举措。双胞胎(多胞胎)参加公办和普惠性民办幼儿园小班集中招生报名时,家长可自愿选择双胞胎(多胞胎)绑定报名同一幼儿园。多子女家庭参加公办和普惠性民办幼儿园小班集中招生报名时,家长可自愿选择未达入园年龄的其他子女与当年入园子女绑定报名同一幼儿园,未入园子女与当年入园子女应在同一幼儿园共同就读至少一年。具体办法由各区(市)县教育行政部门制定。
(四)优抚对象子女入园。对符合条件的现役军人子女、烈士和因公牺牲军人子女、公安英模和因公牺牲伤残警察子女、高层次人才子女、国家综合性消防救援队伍人员子女、直接参与救治新冠肺炎患者的一线医务工作者子女、“成都工匠”子女及其他各类优抚对象,由区(市)县教育行政部门按照相关规定落实教育优待政策。
(五)其他。区(市)县教育行政部门按规定做好进藏干部职工子女、在蓉港澳台及外籍适龄儿童入园工作。因疫情影响不能按期交房的购房者子女入园,参照市教育局、市公安局、市住建局《关于妥善做好受疫情影响新建楼盘未能按期交房的购房人子女就学工作的通知》(成教函〔2020〕35号)执行。
三、工作要求
(一)加强招生入园工作管理。各区(市)县教育行政部门要加强组织领导,按照核定的招生规模和班额,确定秋季学期招生计划,结合实际制定工作方案和招生公告,细化报名流程,科学组织实施,完善应急预案,妥善处置招生过程中出现的问题,确保招生工作平稳有序。
(二)优化招生便民服务。各区(市)县教育行政部门要进一步提高为民服务意识,通过官网、官微等多种途径,宣传招生政策,做好政策解读、咨询、接访,主动公开幼儿园招生入园信息,包括幼儿园基本情况、性质、服务范围、招生计划、招生条件、收费标准等。在现场资格审核和新生入园等环节要严格落实疫情防控相关要求。
(三)严肃招生工作纪律。各区(市)县教育行政部门要健全招生监督机制,严肃查处幼儿园招生中出现的各类违纪违规行为,确保招生入园工作公平公正。幼儿园应严格执行有关收费规定,切实加强和规范收费管理。
(四)推动全市幼儿园招生入园信息化。从2022年起,成都市建立“成都市幼儿园招生入园服务平台”,推动幼儿园招生入园信息化服务。各区(市)县根据实际情况,逐步实现各类幼儿园招生入园纳入全市招生系统实施统一管理。加强幼儿学籍注册管理,在幼儿办理入园报到手续后,幼儿园要及时在“全国学前教育管理信息系统”中完成新招生入园幼儿和转园幼儿的学籍注册。
各区(市)县教育行政部门于2022年9月1日前将幼儿园招生工作情况报市教育局。
附件:1.2022年成都市普惠性幼儿园招生工作日程安排 2.各区(市)县幼儿园招生信息查询方式
成都市教育局2022年4月15日
Q
成都市幼儿园分为哪几类?
A
成都市幼儿园共分为公办幼儿园、普惠性民办幼儿园和其他民办幼儿园三类。其中,公办幼儿园和普惠性民办幼儿园都属于普惠性幼儿园。
Q
2022年普惠性幼儿园秋季集中招生对象有何要求?
A
按照适龄优先的工作原则,优先满足户籍在幼儿园服务范围内适龄幼儿的入园需求。小班秋季集中招生对象为2018年9月1日-2019年8月31日(含8月31日)出生的幼儿。平时如有缺额,可随时补招。
Q
幼儿园基本信息及招生范围如何查询?
A
普惠性幼儿园基本信息及招生范围可在各区(市)县官方微信公众号或网站发布的招生公告中查询,也可拨打各区(市)县招生电话咨询。其他民办幼儿园基本信息可拨打各区(市)县招生电话进行咨询。
Q
普惠性幼儿园如何报名?
A
日前,成都市教育局印发了《关于做好2022年幼儿园招生入园工作的通知》,要求各区(市)县结合实际制定本区域公办和普惠性民办幼儿园招生办法,及时向社会公布。
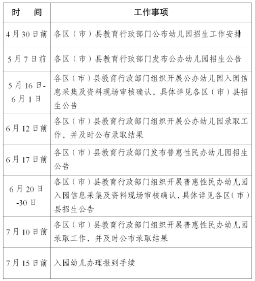
各区(市)县教育行政部门将于4月30日前公布幼儿园招生工作安排,5月7日前发布公办幼儿园招生公告,6月17日前发布普惠性民办幼儿园招生公告。届时家长可关注各区(市)县教育行政部门幼儿园招生安排及公告,按照公告发布的报名时间和流程进行报名操作。详情可直接咨询属地教育行政部门或幼儿园。
Q
其他民办幼儿园如何报名?
A
其他民办幼儿园严格按照《中华人民共和国民办教育促进法》《中华人民共和国民办教育促进法实施条例》及《幼儿园管理条例》等相关规定,制定招生简章,实施自主招生,主动接受社会监督。家长可直接向幼儿园进行咨询。
Q
双胞胎(多胞胎)、多子女家庭如何报名?
A
为方便家长接送双胞胎(多胞胎)、多子女,自2021年成都市首次提出“实施‘二孩’家庭便民举措”,2022年将继续实施多子女家庭便民举措,双胞胎(多胞胎)参加普惠性幼儿园小班集中招生报名时,家长可自愿选择双胞胎(多胞胎)绑定报名同一幼儿园。多子女家庭参加普惠性幼儿园小班集中招生报名时,家长可自愿选择未达入园年龄的其他子女与当年入园子女绑定报名同一幼儿园,未入园子女与当年入园子女应在同一幼儿园共同就读至少一年。具体办法由各区(市)县教育行政部门制定。
Q
今年是否所有幼儿园都使用统一平台进行报名?
A
为提供报名入园便民服务,从2022年起,成都市建立“成都市幼儿园招生入园服务平台”(以下简称“平台”),推动幼儿园招生入园信息化服务。今年,各区(市)县将结合本区域实际情况使用平台开展幼儿园招生入园工作。具体以各区(市)县教育行政部门招生公告为准。
Q
成都市幼儿园招生入园家长可通过以下5个渠道进行报名
A
报名方式一
打开下方小窗口“成都小升初”
点击右上角“关注/发消息”进入对话框
回复555
即可进入
报名方式二
通过电脑访问“成都教育”官方网站(网址http://edu.chengdu.gov.cn/),进入“成都市幼儿园招生入园服务平台”栏目进行报名
报名方式三
通过电脑访问“成都教育考试院”官方网站(网址https://www.cdzk.org/),在“成都市招生考试服务一网通办”栏目,点击“幼儿入园”进行报名
报名方式四
通过电脑访问“成都招考”网站进行报名(网址online.cdzk.org或online.cdzk.com)
报名方式五
通过电脑访问“成都招生考试网”,点击“幼儿园招生入园服务平台”进行报名(网址www.cdzk.com)
提醒:为保证家长正常登陆平台报名,平台将采取错时错峰方式,在不同时段向相关区(市)县家长开放。使用电脑访问推荐使用360极速浏览器、360浏览器极速模式、Firefox浏览器。平台操作指南由各区(市)县细化并在招生公告中公布。
提醒:家长在报名流程中,会收到关于线下审核、审核结果、录取通知等手机短信提示,有关信息可登录平台进行核实。
提醒:如在平台操作中遇到任何问题,家长可拨打各区(市)县教育行政部门幼儿园招生咨询电话或平台技术支持电话(028-86695454)进行咨询。咨询时间为工作日9:00-12:00,13:00-17:00。
Q
普惠性幼儿园采取何种方式录取?
A
如普惠性幼儿园报名人数超过招生计划数,则实行电脑随机录取;未超过招生计划数的,录取符合条件的所有报名幼儿。
Q
幼儿入园需缴纳哪些费用?
A
成都市幼儿园的收费项目为:保育教育费、全托幼儿的住宿费,服务性收费项目为伙食费、校车接送费,代收费项目为城乡居民基本医疗保险。各类幼儿园除收取上述规定项目的费用外,不得以任何名义向幼儿家长收取与入园挂钩的费用,包括赞助费、捐资助学费、建校费、教育成本补偿费等任何费用。同时,幼儿园不委托任何机构及个人开展招生入园工作。
附件1
2022年成都市普惠性幼儿园招生工作日程安排
注:各区(市)县教育行政部门结合实际制定具体工作日程,民办幼儿园(普惠性民办幼儿园除外)参照执行。
附件2
各区(市)县幼儿园招生信息查询方式
电话咨询时间:工作日9:00-12:00,13:00-17:00
标签:成都小升初网 特别关注
编辑:夏天
声明:本微信公众平台“成都小升初网”所发表内容注明来源的,版权归原出处所有(无法查证版权的或未注明出处的均来源于网络搜集)。转载内容(视频、文章、广告等)只以信息传播为目的,仅供参考,不代表本平台认同其观点和立场。内容的真实性、准确性和合法性由原作者负责。


