按照成都市教育局要求各区(市)县教育行政部门
须于3月1日前公布区域义务教育招生入学工作细则
近日锦江区、青羊区、金牛区武侯区、成华区等实施细则均已公布今年的招生入学政策今年有何变化?具体日程是怎样安排的?
详细了解↓↓↓
锦江区
1 就近入学
公办学校实行按户籍划片入学或多校划片电脑随机录取入学。区教育局依据户籍适龄儿童少年人数,遵循入学划片历史沿革,结合学校分布、学校规模、交通状况、新建小区、街道和人口变动等因素,科学划定服务范围,并及时向社会公布。加强对学龄人口变化趋势的预测分析,对服务范围内出现常住人口中适龄儿童逐年增加、学位供给紧张的小学,在保持“两个一致”不变和“一套房屋解决一个家庭的户籍适龄儿童就近划片入学”不变的前提下,可实行入读该校划片范围内的户籍适龄儿童落户须满一年的调整,即2023年起,当年入学的户籍适龄儿童须于前一年的8月31日(含)前落户,不满一年的统筹安排入学,并应提前向社会发布预警提示,合理引导家长预期。
锦江区民办学校,应优先满足本区户籍适龄儿童少年、符合条件的随迁子女及其他符合政策的适龄儿童少年入学需求。经区教育局和市教育局同意后,可招收本市户籍及其他符合政策的适龄儿童少年,但不得在成都市外招生。
2 免试入学
义务教育学校不得以笔试、面试、面谈、评测等任何名义、任何形式选拔义务教育阶段学生,严禁以各类考试、竞赛、培训成绩或证书证明等作为招生入学依据,严禁与社会培训机构挂钩招生。
3 公民同招
公办、民办学校实行同步招生。公办、民办义务教育学校招生入学及录取工作均纳入全省、全市义务教育招生入学平台统一管理。
民办学校公布招生简章需经区教育局审核同意。民办学校招生计划、录取人数和补录计划经区教育局审核后报市教育局,统一公布。招生报名人数超过核定招生计划数的民办学校,实行电脑随机录取;未超过核定招生计划数的,直接录取全部报名学生。民办学校补录后仍未完成的招生计划,不再招生。
4 入学对象
公办小学入学对象:2022年8月31日(含)前年满六周岁的本区户籍适龄儿童、符合条件的随迁子女及其他符合政策的适龄儿童。
民办小学入学对象:2022年8月31日(含)前年满六周岁,且符合民办小学招生简章中招生范围的适龄儿童。
公办初中入学对象:本区户籍小学毕业生、符合条件的随迁子女及其他符合政策的小学毕业生。
民办初中入学对象:符合民办初中招生简章的小学毕业生。
温馨提示
1、调整入学相关事宜的小学是:
成都市龙王庙正街小学
地址:锦江区龙王庙正街84号
咨询电话:028-86658457、028-86721996
成都师范附属小学学道校区
地址:锦江区学道街55号
咨询电话:028-86663167、028-86653177
成都市盐道街小学盐道校区
地址:锦江区盐道街2号
咨询电话:028-86723116、028-86654893
2023年就读这三所学校划片范围内的户籍适龄儿童,须于2022年8月31日(含)前落户,在2022年8月31日后落户的,由区教育局统筹安排入学。
2、双胞胎(多胞胎)子女参加电脑随机录取时,家长可自愿提出申请“双胞胎(多胞胎)绑定”电脑随机录取。
3、因电脑随机录取导致多子女不能同时就读同一学校(校区)的,家长可在规定时间内通过“成都市义务教育招生入学服务平台”申请拟入学小孩与已在读大孩就读同一学校(校区)。
4、小一、小升初信息采集、现场审核工作结束后至新学期开学前,户籍从外地迁入、或因其他各种原因未进行信息采集和现场审核的本区户籍适龄儿童少年申请入学的,由区教育局根据学位情况统筹安排公办学位。

青羊区
1 坚持就近入学
公办学校实行按户籍划片入学或多校划片电脑随机录取入学。区教育局依据户籍适龄儿童少年人数,遵循入学划片历史沿革,结合学校分布、学校规模、交通状况、新建小区、街道和人口变动等因素,科学划定服务范围,并及时向社会公布。加强对学龄人口变化趋势的预测分析,对服务范围内出现常住人口中适龄儿童逐年增加、学位供给紧张的学校,实行一套房屋优先解决一个家庭的户籍适龄儿童就近划片入学,其他迁入的适龄儿童统筹入学。学位紧张的学校要加强宣传解读,合理引导家长预期。
青羊区民办学校,应优先满足本区户籍适龄儿童少年、符合条件的随迁子女及其他符合政策的适龄儿童少年入学需求。经区教育局和市教育局同意后,可招收本市户籍及符合政策的适龄儿童少年,但不得在成都市外招生。
2 坚持免试入学
义务教育学校不得以笔试、面试、面谈、评测等任何名义、任何形式选拔义务教育阶段学生,严禁以各类考试、竞赛、培训成绩或证书证明等作为招生入学依据,严禁与社会培训机构挂钩招生。
3 坚持公民同招
公办、民办学校实行同步招生。青羊区公办、民办义务教育学校招生入学及录取工作均纳入全省、全市义务教育招生入学平台统一管理。
民办学校公布招生简章须经区教育局审核同意。民办学校招生计划、录取人数和补录计划经区教育局审核后报市教育局统一公布。招生报名人数超过核定招生计划数的民办学校,实行电脑随机录取;未超过核定招生计划数的,直接录取全部报名学生。民办学校补录后仍未完成的招生计划,不再招生。
小学入学
(一)入学对象
1、公办小学入学对象:2022年8月31日前(含8月31日)年满六周岁的本区户籍适龄儿童、符合条件的随迁子女及其他符合政策的适龄儿童。
2、民办小学入学对象:2022年8月31日前(含8月31日)年满六周岁,且符合民办小学招生简章中招生范围的适龄儿童。
(二)信息采集
1、4月28日发布本区户籍适龄儿童入学登记公告。户籍适龄儿童信息采集、报名均通过“成都市义务教育招生入学服务平台”进行。本区户籍适龄儿童法定监护人于5月9日—20日登录“成都市义务教育招生入学服务平台”,进入信息采集系统完成信息采集。
2、优抚对象子女及其他符合政策的适龄儿童法定监护人,于5月16日—20日向区教育局提交资料进行信息采集。
3、符合条件的随迁子女,申请人须于4月20日—5月20日登录“成都市义务教育招生入学服务平台”,进入“成都市随迁子女就学服务管理平台”进行申请办理。
(三)资料审核
本区户籍适龄儿童法定监护人持适龄儿童与其同一户籍的本区居民户口簿和实际居住地证明(法定监护人实名所属房产证明等),于5月30日—6月2日到区教育局指定的登记点(学校)进行入学资料审核。
(四)公办小学入学
6月15日,各登记点(学校)公布公办小学入学资料现场审核结果。6月17日,公布公办小学划片范围。6月21日,公布各公办小学入学结果。
公办小学学位确定,根据户籍适龄儿童入学登记的实际情况,对与法定监护人户籍所在地一致,且户籍所在地与实际居住地一致(即提供的实际居住地房产为适龄儿童法定监护人100%产权)的适龄儿童优先保障划片入学,再根据登记入学人数和学校资源分布情况,在区域内统筹安排其他适龄儿童入学。对学位紧张的学校,一套房屋解决一个家庭的户籍适龄儿童就近入学,其他迁入的户籍适龄儿童统筹安排入学。
公办小学现场审核工作结束后至新学期开学前,户籍从外地迁入、或因其他各种原因未进行信息采集和现场审核的户籍适龄儿童申请就读公办小学的,由区教育局根据学位情况统筹安排入学。
(五)民办小学入学
4月30日前公布民办小学招生简章、招生计划、招生范围、收费标准。
1、网上报名
(1)自愿就读民办小学且符合民办小学招生简章中招生条件的适龄儿童,须于6月13日—16日进入“成都市义务教育招生入学服务平台”,选择“民办小学报名”进行网上报名。
(2)每位符合条件的适龄儿童,可在认真阅读民办小学招生简章后,自愿填报一个民办小学志愿。报名时间截止后,报名信息不能再作修改。
(3)所有民办小学招生均在“成都市义务教育招生入学服务平台”进行网上报名。任何学校不得自行组织招生报名。
2、组织录取
民办小学招生录取由区教育局统一组织实施。6月21日区教育局组织民办小学电脑随机录取并通过“成都市义务教育招生入学服务平台”公布结果。
3、学位确认
被民办学校和公办学校同时录取的学生需完成学位最终确认。6月22日—23日,适龄儿童法定监护人在“成都市义务教育招生入学服务平台”进行公办、民办学位确认。适龄儿童法定监护人逾期不确认的,默认为公办学位;放弃已确认学位的,须在新学期开学前向区教育局提出申请,由区教育局统筹安排公办学位。
6月24日,民办小学未完成招生计划需补录的,由区教育局审核后,报市教育局统一公布补录计划。6月25日,未完成招生计划的民办小学补录报名,符合条件的适龄儿童可报名参加补录,其中,实行电脑随机录取的民办小学,补录对象为已参加该校报名但未被该校录取的符合条件的学生;未实行电脑随机录取的民办小学,补录对象为未被成都市民办小学录取的符合条件的学生。6月27日,区教育局组织开展民办小学补录并公布结果。
(六)入学告知
1、公办、民办小学完成招生入学录取工作后,以发布公告或发放入学通知书等形式告知适龄儿童家长入学报到相关信息。
2、符合条件的随迁子女于7月13日—15日通过“成都市随迁子女就学服务管理平台”查看统筹安排就读学校,并在规定时间内办理报到手续并确认学位,逾期未确认视为主动放弃。
初中入学
(一)信息采集
1、在青羊区小学就读的所有小学毕业生,其法定监护人均须于4月20日—27日登录“成都市义务教育招生入学服务平台”,进入“毕业信息采集”系统完成个人信息的核实和修改。区教育局根据信息采集和资格审查结果,为符合条件的学生编定报名流水号,用于学位确定及查询。
2、在青羊区外、成都市内就读的青羊区户籍小学毕业生,其法定监护人须在毕业信息采集前向现就读小学提供户口簿和监护人房产证明,由现就读小学在毕业信息采集系统中上传材料,经青羊区教育局审查后,在青羊区入学。
3、在成都市外小学就读、需回青羊区就读初中的青羊区户籍小学毕业生(简称“回城生”),其法定监护人须于4月20日—22日到区教育局,出示户口簿、监护人房产证明、学籍证明及家长申请,经审查后进行信息采集。
4、符合条件的随迁子女需在青羊区初中入学的,于4月20日—5月20日登录“成都市义务教育招生入学服务平台”后进入“成都市随迁子女就学服务管理平台”进行申请办理。
5、优抚对象子女及其他符合政策的适龄儿童法定监护人,于5月9日—20日向区教育局提交资料进行信息采集。
(二)民办初中网上报名
4月30日前,区教育局审核后,报市教育局公布区属民办初中招生计划、招生范围、收费标准。民办初中公布招生简章。
1、民办一贯制学校在籍小学毕业生,自愿直升本校初中部的,于6月10日—11日通过“成都市义务教育招生入学服务平台”报名参加直升。
2、本市户籍适龄儿童、本市学籍小学毕业生、随迁子女及其他符合政策的学生,于6月17日—20日可自愿填报一所民办学校。
3、民办学校未完成招生计划需补录的,于7月11日经区教育局审核后,报市教育局公布补录计划。符合条件的适龄儿童可于7月12日报名参加补录。
4、所有民办初中学校招生均在“成都市义务教育招生入学服务平台”报名。报名时间截止后,报名信息不能再作修改。任何学校不得自行组织招生报名。
(三)组织录取
1、民办初中学校录取
区属民办初中学校招生录取由区教育局统一组织实施,并及时公布招生录取结果。任何学校不得提前以任何形式承诺录取。报名人数超过核定招生计划数的民办初中学校,实行电脑随机录取;未超过核定招生计划数的,直接录取全部报名学生。未被民办初中学校录取的小学毕业生,仍按公办初中学校入学办法入学。
6月14日,区教育局组织区属民办一贯制学校直升生录取或电脑随机录取并公布结果。报名直升人数超过本校初中核定招生计划,在本校报名直升的小学毕业生中实行电脑随机录取;报名直升人数少于本校初中核定招生计划,录取所有在本校报名直升的小学毕业生,剩余学位实行网上报名,电脑随机录取。已经参加校内直升的学生,不再参加其他民办初中学校网上填报志愿和电脑随机录取。
6月15日,经区教育局审核后,报市教育局公布区属民办一贯制学校电脑随机录取计划。6月30日,区教育局组织开展区属民办初中学校电脑随机录取并公布结果。7月14日,区教育局组织开展区属民办初中学校补录并公布结果。
2、公办初中学校录取
6月17日—20日,每位符合条件的学生可自愿填报一所市直属学校。6月29日,市教育局组织开展市直属学校电脑随机录取并公布结果。被市直属学校电脑随机录取的学生,不再参加民办学校电脑随机录取以及区属公办学校划片入学或多校划片电脑随机录取;其法定监护人放弃市直属学校学位的,由区教育局根据学位情况,统筹安排公办学位。
7月7日,区教育局组织开展区属公办学校划片入学或多校划片电脑随机录取并公布结果。
(四)学位确认
7月8日—9日,被民办初中学校和区属公办学校同时录取的小学毕业生,其法定监护人在“成都市义务教育招生入学服务平台”进行学位最终确认。逾期不确认的,默认为公办学位;放弃已确认的民办学位的,须在新学期开学前向区教育局提出申请,由区教育局统筹安排公办学位。
小升初信息采集结束后至新学期开学前,户籍从外地迁入、或因其他各种原因未进行信息采集和现场审核的我区户籍小学毕业生申请就读公办初中的,由区教育局根据学位情况统筹安排入学。
(五)入学报到
7月12日—15日,学生到录取学校办理入学报到手续。
其他群体入学
(一)随迁子女
按照市教育局等5部门印发的《关于做好来蓉就业人员和本市户籍跨行政区域居住就业人员随迁子女接受义务教育工作的通知》(成教办〔2020〕17号)及《成都市青羊区人民政府办公室关于做好来蓉就业人员和本市户籍跨行政区域居住就业人员随迁子女接受义务教育工作的通知》(成青府办〔2021〕6号)相关规定办理。
符合条件的随迁子女申请就读青羊区公办小学,由区教育局统筹安排入学。在青羊区小学毕业且符合条件的随迁子女,纳入划片范围入学;在青羊区以外小学毕业且符合条件的随迁子女,由区教育局统筹安排升学。
(二)优抚对象子女
对符合条件的现役军人子女、烈士子女、公安英模和因公牺牲伤残警察子女、高层次人才子女、国家综合性消防救援队伍人员子女、直接参与救治新冠肺炎患者的一线医务工作者子女、“成都工匠”子女、进藏干部职工子女及其他各类优抚对象,由区教育局按照相关规定落实教育优待政策。
(三)其他
按规定做好青羊区户籍残疾适龄儿童、在青羊区居住的港澳台及外籍适龄儿童少年入学工作。
法定监护人(父或母)双方或一方为成都市青羊区集体户籍,适龄儿童少年本人为成都市外户籍的,由法定监护人一方(父或母)提出申请,并出具适龄儿童少年户籍证明、法定监护人户籍证明、监护关系证明、在青羊区合法居住证明、成都市社保和劳动合同等材料,由区教育局根据学位情况统筹安排入学。
持旅行证入境适龄儿童少年就学,其法定监护人为青羊区户籍的,可向区教育局提出申请,经审核符合条件后由区教育局根据学位情况统筹安排入学。
双胞胎(多胞胎)子女参加电脑随机录取时,家长可自愿提出申请“双胞胎(多胞胎)绑定”电脑随机录取。因电脑随机录取导致多子女不能同时就读同一学校(校区)的,家长可在规定时间通过“成都市义务教育招生入学服务平台”,申请拟入学小孩与已在读大孩就读同一学校(校区),区教育局参照家长意愿统筹安排入学。

时间
工作事项
3月
1日
公布青羊区义务教育招生入学工作实施细则
4月
4月20日—5月20日
28日
发布青羊区户籍适龄儿童入学登记公告
30日前
公布民办小学招生简章、招生计划、招生范围、收费标准
5月
9日—20日
16日—20日
6月
5月30日— 6月2日
13日—16日
15日
登记点(学校)公布户籍适龄儿童入学资料现场审核结果
17日
区教育局公布公办小学划片范围
21日
组织民办小学电脑随机录取并公布结果、公布各公办小学入学结果
22日—23日
适龄儿童法定监护人网上进行公办、民办学位最终确认
24日
公布民办小学补录计划
25日
未完成招生计划的民办小学补录报名
27日
组织开展民办小学补录并公布结果
7月
13日—15日
8月
8月31日前
适龄儿童根据学校通知办理入学报到手续

时间
工作事项
3月
1日前
公布青羊区义务教育招生入学工作实施细则
4月
20日—27日
20日—22日
4月20日—5月20日
30日前
公布民办初中招生计划、招生范围、招生简章
5月
9日—20日(工作日)
6月
10日
小学毕业生家长查询公办初中入学对应区域
10日—11日
民办一贯制学校自愿直升本校初中部的符合条件的学生网上申请参加直升
14日
组织开展区属民办一贯制学校直升生录取或电脑随机录取并公布录取结果
15日
市教育局公布民办一贯制学校电脑随机录取计划
17日—20日
市直属学校网上报名、民办初中网上报名
17日—24日
成都十一中女生班进行网上报名
29日
市教育局公布市直属学校录取结果
30日
7月
5日
公布区属公办初中划片范围
7日
组织开展区域内公办初中划片入学或划片电脑随机录取并公布结果
8日—9日
法定监护人网上进行公、民办学位最终确认
11日
公布未完成招生计划的区属民办初中补录计划
12日
未完成招生计划的民办初中补录报名
14日
组织开展民办初中补录并公布结果
12日—15日
学生按初中学校安排报到
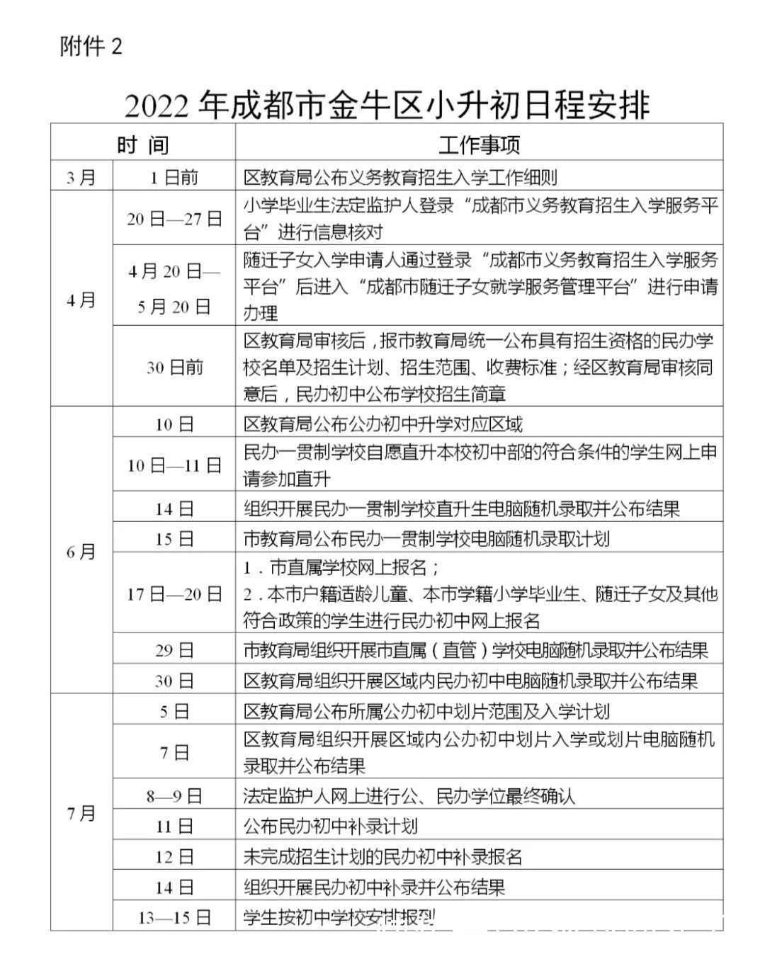
金牛区
1 坚持就近入学
公办学校实行按户籍划片入学或划片电脑随机录取。区教育局依据适龄儿童少年人数,遵循入学划片历史沿革,结合学校分布、学校规模、交通状况、新建小区、街道和人口变动等因素,科学制定各校招生计划和划定服务范围。学位紧张的学校,可实行一套房屋优先解决一个家庭的户籍适龄儿童就近划片入学。加强宣传解读, 合理引导家长预期。
在金牛区审批的民办学校优先满足金牛区学生入学需求,经区教育局和市教育局同意后,可招收本市户籍、随迁子女及其他符合政策的适龄儿童,但不得在成都市外区域招生。
2 坚持免试入学
严格执行义务教育适龄儿童少年免试入学规定,保障所有符合条件的适龄儿童少年均有一个公办学位。义务教育学校不得以笔试、面试、面谈、评测等任何名义、任何形式选拔义务教育阶段学生,严禁以各类考试、竞赛、培训成绩或证书证明等作为招生入学依据,严禁与社会培训机构挂钩招生,严肃查处“小考”、“占坑”考试等违规招生行为。
3 坚持公民同招
公办、民办学校实行同步招生。金牛区公办、民办义务教育学校招生入学及录取工作均纳入全市义务教育招生入学平台统一管理。
在金牛区审批的民办学校,其招生计划、录取人数和补录计划须报区教育局审核后由市教育局统一公布。优先满足金牛区内学生入学需求,招生报名人数超过核定招生计划数的民办学校,实行电脑随机录取;未超过核定招生计划数的,直接录取全部报名学生。民办学校补录仍未完成的招生计划,不再招生。
被民办学校和公办学校同时录取的学生需完成学位最终确认。适龄儿童法定监护人逾期不确认的,默认为公办学位;放弃已确认学位的,由区教育局统筹安排公办学位。子弟学校学位主要用于保障本单位职工子女入学。
小学入学
入学对象
公办小学入学对象:2022年8月31日前(含8月31日)年满六周岁的金牛区户籍适龄儿童、符合条件的随迁子女及其他符合政策的适龄儿童。
民办小学入学对象:2022年8月31日前(含8月31日)年满六周岁的成都市户籍适龄儿童、随迁子女及其他符合政策的适龄儿童。
信息采集
本区户籍适龄儿童法定监护人于5月9日—20日登录“成都市义务教育招生入学服务平台”进行网上信息采集。
随迁子女法定监护人于4月20日—5月20日,登录“成都市义务教育招生入学服务平台”后,进入“成都市随迁子女就学服务管理平台”进行申请办理。
在金牛区申请就读小学的军人、烈士、公安英模和因公牺牲伤残警察、高层次人才、进藏干部、“成都工匠”等优抚对象子女、集体户子女、在金牛区居住的港澳台及外籍适龄儿童,须在5月9日—27日,向区教育局提交资料进行信息采集并审核。
公办小学入学
就读公办小学的本区户籍适龄儿童,5月30日—6月2日,由法定监护人持适龄儿童与其同一户籍的本区居民户口簿和实际居住地证明(法定监护人实名所属房产证明等),到区教育局指定的登记点进行现场审核。
公办小学学位确定。根据入学登记的实际情况,对与法定监护人户籍所在地一致,且户籍所在地与实际居住地一致的适龄儿童优先保障划片入学(房屋产权证持有人为适龄儿童的法定监护人,且该房产为监护人100%产权,同时满足该房屋地址与适龄儿童所在的户口薄地址一致);再根据登记入学人数和学校资源分布情况,在区域内统筹安排其他适龄儿童入学。
公办小学现场审核工作结束后至新学期开学前,户籍从外地迁入、或因其他各种原因未进行信息采集和现场审核的本区户籍适龄儿童申请就读公办小学的,由区教育局根据学位情况统筹安排入学。
民办小学入学
民办小学网上报名。6月13日—16日,本市户籍适龄儿童、随迁子女及其他符合政策的适龄儿童自愿进行民办小学网上报名,须进入“成都市义务教育招生入学服务平台”,选择“民办小学报名”进行填报。
民办小学组织录取。6月21日,区教育局组织民办小学电脑随机录取并公布结果。6月24日,民办学校未完成招生计划需补录的,由区教育局审核后,报市教育局统一公布补录计划。6月25日,未完成招生计划的民办小学补录报名,符合条件的适龄儿童可报名参加补录,其中,实行电脑随机录取的民办小学,补录对象为已参加该校报名但未被该校录取的符合条件的学生;未实行电脑随机录取的民办小学,补录对象为未被成都市民办小学录取的符合条件的学生。6月27日,区教育局组织开展民办小学补录并公布结果。
民办小学学位确认。已被民办小学录取的适龄儿童,家长须于6月22日—23日,在网上系统中进行公办、民办学位的最终确认。逾期未确认学位的,默认为公办学位。已确认民办小学学位但又放弃的,须在新学期开学前向区教育局提出申请,其公办学位由区教育局统筹安排。
入学告知
公办、民办小学完成招生入学录取工作后,以发布公告、发放入学通知书等形式告知适龄儿童家长入学报到相关信息。
符合条件的随迁子女通过“成都市随迁子女就学服务管理平台”查看统筹安排的就读学校,并在规定时间内办理入学报到。
初中入学
信息采集
01
在金牛区小学就读的所有小学毕业生均须于4月20日—27日,登录“成都市义务教育招生入学服务平台”,进入毕业信息采集系统,完成个人信息的核对、校正。区教育局根据信息采集和资格审查结果,为符合条件的学生编定报名流水号,用于学位确定及查询。
02
在金牛区外、成都市内就读的金牛区户籍小学毕业生须在毕业信息采集前向现就读小学提供户口簿和监护人房产证明,由现就读小学在毕业信息采集系统中上传材料,经金牛区教育局审查后,在金牛区升学。
03
在成都市外小学就读、回金牛区就读初中的金牛区户籍小学毕业生,须在4月20日—27日的工作日到区教育局,出示户口簿、监护人房产证明、学籍证明及家长申请,经审查后进行信息采集。
04
随迁子女且需在金牛区升学的小学毕业生,申请人于4月20日—5月20日,登录“成都市义务教育招生入学服务平台”后进入“成都市随迁子女就学服务管理平台”进行申请办理。
05
在金牛区申请就读初中的军人、烈士、公安英模和因公牺牲伤残警察、高层次人才、进藏干部、“成都工匠”等优抚对象子女、集体户子女、在金牛区居住的港澳台及外籍适龄儿童,须在4月20日—5月27日,向区教育局提交资料进行信息采集并审核。
公办初中入学
市直属学校录取
6月17日—20日,市直属学校网上报名,每位符合条件的学生可自愿填报一所市直属学校。6月29日,市教育局组织开展市直属学校电脑随机录取并公布结果;被市直属学校录取的学生不再参加民办学校电脑随机录取以及金牛区公办学校划片入学或多校划片电脑随机录取;被市直属学校电脑随机录取的金牛区小学毕业生,其法定监护人放弃该学位的,由区教育局统筹安排公办学位。
金牛区公办初中学校录取
区教育局按照统一政策、统一时间、统一录取办法、统一工作程序的管理办法,组织开展区域内学校划片入学或电脑随机录取。部分学位紧缺片区优先保障与法定监护人户籍所在地一致,且户籍所在地与实际居住地一致的适龄儿童划片入学或划片电脑随机录取。
民办初中入学
民办初中网上报名
6月10日—11日,民办一贯制学校在籍小学毕业生,自愿直升本校初中部的通过“成都市义务教育招生入学服务平台”报名参加直升;已经参加校内直升的学生,不再参加其他民办学校和公办学校录取。未在规定时间内网上申请参加直升的,视为放弃本校直升。6月14日,区教育局组织开展民办一贯制学校直升生电脑随机录取并公布结果。
6月17日—20日,本市户籍适龄儿童、本市学籍小学毕业生、随迁子女及其他符合政策的学生自愿进行民办初中网上报名,须进入“成都市义务教育招生入学服务平台”,选择“民办学校小升初网上报名”进行填报。
民办初中学校录取
6月29日,市教育局组织开展市直管民办学校电脑随机录取并公布结果。6月30日,区教育局组织开展区域内民办初中电脑随机录取并公布结果。
7月11日,民办学校未完成招生计划需补录的,经区教育局审核后,报市教育局公布补录计划。7月12日,未完成招生计划的民办初中补录报名,符合条件的适龄儿童可报名参加补录。其中,实行电脑随机录取的民办学校,补录对象为已参加该校报名但未被该校录取的符合条件的学生;未实行电脑随机录取的民办学校,补录对象为未被成都市民办学校录取的符合条件的学生。7月14日,区教育局组织开展民办初中补录并公布结果。
民办一贯制学校具有本校学籍的小学毕业生可自愿直升本校初中部,由学生及其家长向学校提交书面申请,直升学生名单经学校理事会审议通过后,学校于规定时间前报送区教育局核定。符合直升条件的一贯制小学毕业生,须在6月10日—11日登录“成都市义务教育招生入学服务平台”申请参加直升,若直升人数超过本校初中核定招生计划,在本校自愿直升的小学毕业生中实行电脑随机录取;若直升人数少于本校初中核定招生计划,直接录取全部报名学生。其空余学位实行网上报名,电脑随机录取。已经参加校内直升的学生,不再参加其他民办初中学校网上填报志愿和电脑随机录取。
民办初中学位确认
被民办初中学校录取的小学毕业生(含电脑随机录取和一贯制学校直升),家长应于7月8日—9日在网上系统中进行学位最终确认。逾期未确认学位的,默认为公办学位。已确认民办初中学位但又放弃的,须在新学期开学前向区教育局提出申请,由区教育局统筹安排公办学位。
入学告知
公办、民办初中完成招生入学录取工作后,家长可通过“成都市义务教育招生入学服务平台”查询学位相关信息。
符合条件的随迁子女通过“成都市随迁子女就学服务管理平台”查看统筹安排的就读学校。
学生在7月13日—15日到录取学校办理入学报到手续。
其他群体入学
随迁子女
随迁子女法定监护人于4月20日—5月20日期间,通过登录“成都市义务教育招生入学服务平台”,进入“成都市随迁子女就学服务管理平台”进行申请办理。经审核,符合条件的随迁子女申请就读金牛区公办小学,由区教育局统筹安排入学。在金牛区小学毕业且符合条件的随迁子女,纳入划片范围升学;在金牛区以外小学毕业且符合条件的随迁子女,由区教育局统筹安排升学。
7月15日前,区教育局通过“成都市随迁子女就学服务管理平台”等告知随迁子女就读学校安排情况。
残疾儿童
各学校要妥善做好金牛区户籍适龄残疾儿童少年教育安置工作,逐一核实未入学适龄残疾儿童少年数据,确保“应进全进”。学校不得拒绝接收具有接受普通教育能力符合条件的适龄残疾儿童少年随班就读。残疾学生纳入中小学学籍管理。
优抚对象子女
对符合条件的现役军人子女、烈士子女、公安英模和因公牺牲伤残警察子女、高层次人才子女、国家综合性消防救援队伍人员子女、直接参与救治新冠肺炎患者的一线医务工作者子女、“成都工匠”子女、进藏干部职工子女及其他各类优抚对象子女,按照相关规定落实好教育优待政策。
集体户子女
适龄儿童少年法定监护人一方为成都市金牛区集体户籍,适龄儿童少年本人为成都市外户籍的,由法定监护人提出申请,并出具适龄儿童少年户籍证明、法定监护人户籍证明、监护关系证明、金牛区合法居住证明、成都市社保和中心城区(5+2区域)内的劳动合同等材料,由区教育局根据学位情况统筹安排入学。
在蓉港澳台及外籍适龄儿童少年
按照《成都市教育局关于印发<成都市在蓉港澳台适龄儿童少年入学办法(试行)>的通知》(成教函〔2020〕39号)和《成都市教育局关于印发<成都市在蓉外籍适龄儿童少年入学办法(试行)>的通知》(成教函〔2020〕38号)要求办理。持旅行证入境适龄儿童少年在蓉就学,由监护人向其户籍地教育行政部门提出申请,经审核符合条件的,由区教育局根据学位情况统筹安排入学。
其他
双胞胎(多胞胎)参加电脑随机录取时,家长可于规定时间内自愿提出 “双胞胎(多胞胎)绑定”电脑随机录取申请。因电脑随机录取导致多子女不能同时就读同一学校(校区)的,家长可通过“成都市义务教育招生入学服务平台”申请同一学段其他子女与已按政策入学子女就读同一学校,区教育局参照家长意愿根据学位情况统筹安排。
日程安排


武侯区
1 就近入学
公办学校实行按户籍划片入学或多校划片电脑随机录取入学。区教育局依据户籍适龄儿童少年人数,遵循入学划片历史沿革,结合学校分布、学校规模、交通状况、新建小区、街道和人口变动等因素,科学划定服务范围,并及时向社会公布。加强对学龄人口变化趋势的预测分析,对学校服务范围内出现常住人口中适龄儿童逐年增加、学位供给紧张的学校,实行一套房屋优先解决一个家庭的户籍适龄儿童就近划片入学,其他迁入的适龄儿童统筹入学。学位紧张的学校要加强宣传解读,合理引导家长预期。
武侯区民办学校应优先满足本区学生入学需求,经区教育局和市教育局同意后,可招收本市户籍、随迁子女及其他符合政策的适龄儿童,但不得在成都市外招生。
2 免试入学
义务教育学校不得以笔试、面试、面谈、评测等任何名义、任何形式选拔义务教育阶段学生,严禁以各类考试、竞赛、培训成绩或证书证明等作为招生入学依据,严禁与社会培训机构挂钩招生。组织开展专项治理,严肃查处“小考”“占坑”考试等违规招生行为。
3 公民同招
公办、民办学校实行同步招生。武侯区公办、民办义务教育学校招生入学及录取工作均纳入全省、全市义务教育招生入学平台统一管理。
民办学校招生计划、录取人数和补录计划经区教育局审核后报市教育局统一公布。民办学校公布招生简章须经区教育局审核同意。招生报名人数超过核定招生计划数的民办学校,实行电脑随机录取;未超过核定招生计划数的,直接录取全部报名学生。民办学校补录后仍未完成的招生计划,不再招生。
保障入学权益
1、入学对象
公办小学入学对象
2022年8月31日前(含8月31日)年满六周岁的本区户籍适龄儿童、符合条件的随迁子女及其他符合政策的适龄儿童。
民办小学入学对象
2022年8月31日前(含8月31日)年满六周岁,且符合民办小学招生简章中招生范围的适龄儿童。
公办初中入学对象
本区户籍小学毕业生、符合条件的随迁子女及其他符合政策的小学毕业生。
民办初中入学对象
符合民办初中招生简章的小学毕业生。
2、特别提醒
双胞胎(多胞胎)子女参加电脑随机录取时,家长可自愿提出申请“双胞胎(多胞胎)绑定”电脑随机录取。
因电脑随机录取导致多子女不能同时就读同一学校(校区)的,家长可在规定时间通过“成都市义务教育招生入学服务平台”,申请拟入学小孩与已在读大孩就读同一学校(校区),区教育局参照家长意愿统筹安排入学。
小一、小升初信息采集、现场审核工作结束后至新学期开学前,户籍从外地迁入、或因其他各种原因未进行信息采集和现场审核的本区户籍适龄儿童少年申请入学的,由区教育局根据学位情况统筹安排公办学位。
规范学籍管理
1、规范注册管理
加强招生计划管理,在招生入学系统和学籍系统中明确设置招生计划数,落实招生计划刚性执行。严格学籍注册,逐校审核,确保学校招生计划、招生结果和学籍注册协同统一,并在每年9月至10月新生报名注册学籍时实行逐一核对、批量导入。
2、规范转接管理
学校不得接收未按规定办理转学手续的学生入学,不得迫使没有申请转学的学生转学,由此造成学生辍学的,由原就读学校承担责任。学校不得以增班转学选拔学生,小学高段无正当理由原则上不得转学,区教育局通过学籍系统动态监测学生转学情况,重点监管小学高段的批量转学,坚决防止通过转学提前抢挖生源。


成华区
1 坚持就近入学
公办学校实行按户籍划片入学或划片电脑随机录取。区教育局依据户籍适龄儿童少年人数,遵循入学划片历史沿革,结合学校分布、学校规模、交通状况、新建小区、街道和人口变动等因素,科学划定服务范围,及时向社会公布。加强对学龄人口变化趋势的预测分析,对服务范围内出现常住人口中适龄儿童逐年增加、学位供给紧张的学校,实行一套房屋优先解决一个家庭的户籍适龄儿童就近划片入学,其他迁入的适龄儿童统筹安排入学。学位紧张的学校要加强宣传解读,合理引导家长预期。
区内民办学校优先满足本区学生入学需求,经区教育局和市教育局同意后,可招收本市户籍、随迁子女及其他符合政策的适龄儿童,但不得在成都市外招生。
2 坚持免试入学
严格执行义务教育适龄儿童少年免试入学规定,保障所有符合条件的适龄儿童少年均有一个公办学位。义务教育学校不得以笔试、面试、面谈、评测等任何名义、任何形式选拔学生,严禁以各类考试、竞赛、培训成绩或证书证明等作为招生入学依据,严禁与社会培训机构挂钩招生。加强专项治理,严肃查处“小考”、“占坑”考试等违规招生行为。
3 坚持公民同招
公办、民办义务教育学校实行同步招生,其招生入学及录取工作均纳入全省、全市义务教育招生入学平台统一管理。
民办学校招生计划、录取人数和补录计划,经区教育局审核后报市教育局统一公布。民办学校招生简章须提前报经区教育局备案后方可对外公布。报名人数超过核定招生计划数的民办学校,实行电脑随机录取;未超过核定招生计划数的,直接录取全部报名适龄儿童。民办学校补录后仍未完成的招生计划,不再招生。
入学对象
(一)公办小学入学对象:
2022年8月31日前(含8月31日)年满六周岁的本区户籍适龄儿童、符合条件的随迁子女及其他符合政策的适龄儿童。
(二)民办小学入学对象:
2022年8月31日前(含8月31日)年满六周岁,且符合民办小学招生简章中招生条件的适龄儿童。
(三)公办初中入学对象:
本区户籍小学毕业生、符合条件的随迁子女及其他符合政策的小学毕业生。
(四)民办初中入学对象:
符合民办初中招生简章的小学毕业生。
小学入学
(一)信息采集
各类适龄儿童入学信息采集(时间详见《2022年成都市成华区小学入学日程安排》,见文末)
(二)资料审核
本区户籍适龄儿童法定监护人须于5月30日—6月2日持适龄儿童与其同一户籍的本区居民户口簿和实际居住地证明(法定监护人实名所属房产证明等),到区教育局指定的登记点(学校)进行入学资料现场审核。
(三)公办小学入学
6月15日,各登记点(学校)公布公办小学入学资料现场审核结果。6月17日,公布公办小学划片服务范围。6月21日,公布各公办小学入学结果。
公办小学学位确定,根据户籍适龄儿童入学登记的实际情况,对与法定监护人户籍所在地一致,且户籍所在地与实际居住地一致的适龄儿童优先保障划片入学(即提供的房产证为适龄儿童的法定监护人100%产权,且房屋地址与适龄儿童所在的户口簿地址一致);再根据登记入学人数和学校资源分布情况,在区域内统筹安排其他的户籍适龄儿童入学。
公办小学现场审核工作结束后至新学期开学前,户籍从外地迁入、或因其他各种原因未进行信息采集和现场审核的户籍适龄儿童申请就读公办小学的,由区教育局根据学位情况统筹安排入学。
(四)民办小学入学
网上报名
自愿就读民办小学且符合民办小学招生简章中招生条件的适龄儿童,须于6月13日—16日进入“成都市义务教育招生入学服务平台”,选择“民办小学报名”进行网上报名。报名时间截止后,报名信息不能再作修改。任何学校不得自行组织招生报名。
每位符合条件的适龄儿童,可在认真阅读民办小学招生简章后,自愿填报一个民办小学志愿。
组织录取
民办学校招生录取由区教育局于6月21日统一组织实施,并通过“成都市义务教育招生入学服务平台”及时公布招生录取结果。任何学校不得以任何形式承诺录取、提前录取。未被民办小学录取的适龄儿童,仍按公办小学入学办法入学。
学位确定
被民办小学和公办小学同时录取的适龄儿童,法定监护人须于6月22日—23日在“成都市义务教育招生入学服务平台”进行学位的最终确认。逾期未确认学位的适龄儿童,默认为公办学位。已确认民办小学学位但又放弃的适龄儿童,法定监护人须在新学期开学前向区教育局提出申请,其公办学位由区教育局统筹安排。
6月24日,未完成核定招生计划的民办小学的补录计划由区教育局审核后,报市教育局统一公布。6月25日,符合条件的适龄儿童可报名参加补录。6月27日,区教育局组织开展民办小学补录并公布结果。
初中入学
(一)信息核对
在成华区小学就读的所有小学毕业生均须于4月20日—27日内登录“成都市义务教育招生入学服务平台”,进行小学毕业生信息核对、校正。区教育局根据信息审查结果,为符合条件的学生编定报名流水号,用于学位确定及查询。
在成华区外、成都市内就读的成华区户籍小学毕业生,须在毕业信息核对前向现就读小学提供户口簿,由现就读小学在毕业信息采集系统中上传材料,经成华区教育局审查后,在成华区升学。
在成都市外小学就读、回成华区就读初中的成华区户籍小学毕业生,须在4月20日—27日内的工作日到区教育局,出示户口簿和学籍证明,完成信息采集。
符合条件的随迁子女,且需在成华区升学的小学毕业生,申请人须于4月20日—5月20日内,登录“成都市义务教育招生入学服务平台”后进入“成都市随迁子女就学服务管理平台”进行申请办理。
在成华区申请就读初中的烈士、公安英模和因公牺牲伤残警察、高层次人才、直接参与救治新冠肺炎患者的一线医务工作者、“成都工匠”、进藏干部职工等优抚对象子女、集体户子女、在成华区居住的港澳台及外籍适龄儿童少年,申请人须在规定时间内向区教育局提交资料,完成信息审核。
(二)公办初中入学
市直属学校电脑随机录取
6月29日由成都市教育局组织开展市直属学校电脑随机录取并公布结果;被市直属学校电脑随机录取的学生,不再参加民办学校电脑随机录取以及区属公办学校划片入学或多校划片电脑随机录取。
区属公办学校划片入学或划片电脑随机录取
7月7日区教育局按照统一政策、统一时间、统一录取办法、统一工作程序,组织开展区域内公办初中学校划片入学或电脑随机录取并公布结果。
(三)民办初中入学
网上报名
民办一贯制学校在籍小学毕业生,自愿直升本校初中部的,须于6月10日—11日通过“成都市义务教育招生入学服务平台”报名参加直升。已经参加校内直升的学生,不再参加其他民办学校和公办学校录取。
自愿就读民办初中的本市户籍适龄儿童、本市学籍小学毕业生、随迁子女及其他符合政策的学生,须于6月17日—20日通过“成都市义务教育招生入学服务平台”进行民办初中网上报名,每位学生可自愿填报一所民办学校。
民办学校未完成招生计划需补录的,经区教育局审核后,报市教育局公布补录计划。符合条件的适龄儿童须于7月12日报名参加补录。
所有民办初中学校招生均在统一平台实行统一网上报名。报名时间截止后,报名信息不能再作修改。任何学校不得自行组织招生报名。
组织录取
6月14日区教育局组织开展区属民办一贯制学校直升生电脑随机录取并公布结果。民办一贯制学校报名直升人数超过本校初中核定招生计划,在本校报名直升的小学毕业生中实行电脑随机录取;报名直升人数少于本校初中核定招生计划,录取所有在本校报名直升的小学毕业生,剩余学位实行网上报名,电脑随机录取。
区属民办初中学校招生录取于6月30日由区教育局统一组织实施,并及时公布招生录取结果。任何学校不得提前以任何形式承诺录取。报名人数超过核定招生计划数的民办初中学校,实行电脑随机录取;未超过核定招生计划数的,直接录取全部报名学生。未被民办初中学校录取的小学毕业生,仍按公办初中学校入学办法入学。
(四)学位确认
被市直属学校电脑随机录取的学生,其法定监护人放弃该学位的,由户籍地或居住证所在地区(市)县教育行政部门统筹安排公办学位。
被民办初中学校和区属公办学校同时录取的小学毕业生,家长应于7月8日—9日内在网上系统中进行学位最终确认。逾期不确认的,默认为公办学位;放弃已确认的民办学位的,由区教育局统筹安排公办学位。
小升初信息采集结束后至新学期开学前,户籍从外地迁入、或因其他各种原因未进行信息采集和现场审核的我区户籍小学毕业生申请就读公办初中的,由区教育局根据学位情况统筹安排入学。
(五)入学报到
学生在规定时间内到录取学校办理入学报到手续。
你都get了吗?转发周知快快告诉有需要的家长
来源:成都发布
综合:锦江教育、青羊教育、金牛教育武侯教育、成华教育编辑:林霜校对:余普审核:赖永强


