刚刚,陕西省招生委员会办公室、陕西省教育考试院召开新闻发布会,发布了2022年高考陕西各批次录取最低控制分数线。

高考成绩已经出炉,接下来就是院校选择和志愿填报。俗话说七分考、三分报,要想稳过“志愿填报关”,对于广大考生和家长来说,提前了解目标院校的相关信息至关重要。本期推送,小编为大家整理了陕西科技大学的2022报考指南,一起来看看吧!

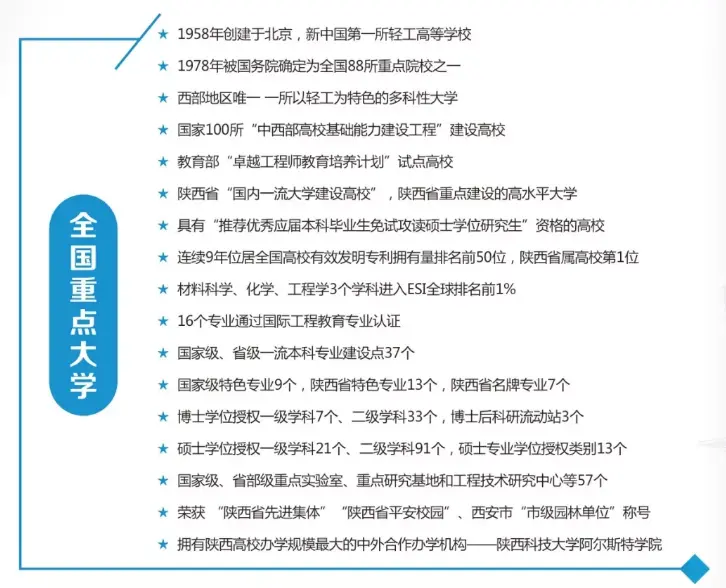
陕西科技大学是我国西部地区唯一一所以轻工为特色的多科性大学,是国家“中西部高校基础能力建设工程”建设高校,是“十二五”期间陕西省重点建设的高水平大学,是陕西省“国内一流大学建设高校”,是陕西省人民政府与中国轻工业联合会、中国轻工集团公司共同建设的重点高校。在六十多年的发展历程中,学校秉承“三创两迁”精神,恪守“至诚至博”校训,培养了16万名优秀人才,为国家建设和社会发展作出了重要贡献。

学校优势专业


本科招生专业


录取分数统计






本科招生计划
学校根据我国经济社会发展的需要,本校人才培养及办学条件等实际情况,统筹考虑省(区、市)生源情况和毕业生就业情况、区域协调发展及国家重点支持政策、历年计划安排等因素确定招生来源计划,报教育部审批后由各省级招生主管部门向社会公布。2022年计划面向全国31个省(区、市)招生,具体以各省级招生主管部门公布为准。不超过学校本科招生计划1%的名额作为预留计划,用于调节各地统考上线生源的不平衡。
学校部分本科专业按大类招生,按大类招收的新生,入校后在完成大类基础课程学习后,按专业分流办法进入所包含的具体专业进行学习,学校按大类招生的有:
数学类[含数学与应用数学、信息与计算科学、数据科学与大数据技术];
化学类[含化学、应用化学];
机械类[含机械设计制造及其自动化、材料成型及控制工程、机械电子工程、过程装备与控制工程];
材料类[含材料物理、材料化学、无机非金属材料工程、高分子材料与工程、纳米材料与技术];
能源动力类[含能源与动力工程、新能源科学与工程];
电气类[含智能制造工程、电气工程及其自动化、自动化、机器人工程];
电子信息类[含电子信息工程、电子科学与技术、光电信息科学与工程、人工智能];
计算机类[含计算机科学与技术、网络工程、物联网工程];
化工与制药类[含化学工程与工艺、制药工程、能源化学工程];
轻工类[含包装工程、印刷工程];
环境科学与工程类[含环境科学与工程、环境工程、环境生态工程];
食品科学与工程类[含食品科学与工程、食品质量与安全、乳品工程、酿酒工程];
设计学类[含动画、视觉传达设计、环境设计、产品设计、服装与服饰设计],中外合作办学专业除外。
风劲潮起,自当扬帆远航!欢迎广大学子报考陕西科技大学,期待金秋九月,与你相约古城西安、未央湖畔!星空璀璨,我们一起踏风追梦;前路漫漫,我们共同奔赴理想!


