原标题:好消息!嘉陵区将新建两所幼儿园、一所小学,具体位置曝光
嘉陵城区不断在扩大,入住人口也越来越多,主城区各项生活配套的新增和优化是提升居民生活幸福的关键。最近,嘉陵区正在对主城区的三所学校进行设计施工招标,计划投资1.29亿元,分别为两所幼儿园和一所小学,以满足附近居民适龄儿童就近入学,快来看看 这三所新增学校有你家附近的吗?

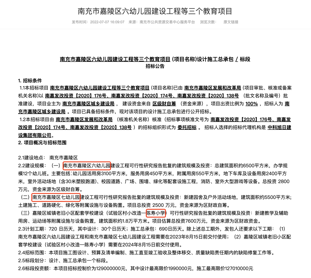
▎嘉陵区六幼儿园
项目 位于都尉路天誉锦樾旁,同时紧靠安泰黄金江岸。总建筑面积约6500平方米,办学规模12个幼儿班。建设内容包括幼儿园活用房,服务用房,附属用房,地下车库及设备用房,室外活动场地(含30米塑胶跑道)、校园道路、广场、围墙、绿化等配套设施工程,消防、室外大型游戏等设备。

▎嘉陵区七幼儿园
项目 位于春江路一段,总建筑面积约5500平方米,总投资2500万元,将新建园舍及户外活动场地,建筑面积约5500平方米;土建施工、道路硬化、绿化等附属设施与设备购置。

值得注意的是,六幼儿园和七幼儿园都需要在2023年8月15日前交付使用,保证2023年度的入学招生。
▎陈寿小学
陈寿小学位于 嘉陵区人和街绕城高速公路桥下北侧,鸿华豪雅小区旁,占地约28.7亩,建筑面积约1.8万平方米,将新建教学及辅助用房、运动场等附属设施与设备购置,建筑面积约1.8万平方米。项目估算总投资7600万元, 需要在2024年8月15日前交付使用。

· END ·
谁是四川高等教育“第二城”?
“房票安置”南充是否会跟进?
多图实拍印象西河
6月南充楼市排行榜出炉!
6月南充主城区住宅成交量上涨17% 返回搜狐,查看更多
责任编辑:


