今年中考政策早早出台,好让家长们心里有个数。这不,2022年小升初入学政策也随之而来了,比以往时候来得更早一些~
政策早出台早了解早准备!
政策原文看得家长头有点晕,没关系,芒种给大家简单捋一捋!
2022年小升初政策主要有以下变化:
1.今年民办学校只能招收本市户籍、随迁子女和其他符合政策的娃娃入学了,不能在成都市外招生。
那是不是意味着民办学校面向本市(区)的招生名额多了起来?
2.部分小升初日程安排时间节点相对去年提前
比如:去年6月22-25日市直属学校网上报名,今年提前到6.17-20。
每年时间安排都会有细微变化,所以2022小升初的家长在日程安排上不要记错了。
3.依然坚持就近入学的原则,但今年各区新建了不少的新学校,使得学生“舍近求远”的现象变少。(赶快瞅瞅你家门口是不是在修新学校了!)
应当注意的事项:
1.小升初入学主要看户籍,以户籍为主。
2.没有正当理由的话,小学高段原则是不能转学的。
3.多胞胎(双胞胎)家庭可以绑定电脑随机录取,但如果哥哥姐姐属于非政策录取学生,弟弟妹妹不能享受这个优惠政策。
4.如果初中没有按政策入学,那之后省级示范高中指标到校生政策将与你无缘。
5.这个非常关键,家长们不要相信任何名义的小考,不然损失了钱财还可能耽误了孩子升学!
6.现在招生入学提倡线上申请办理,如果你实在不会,可以到居住地进行线下办理。
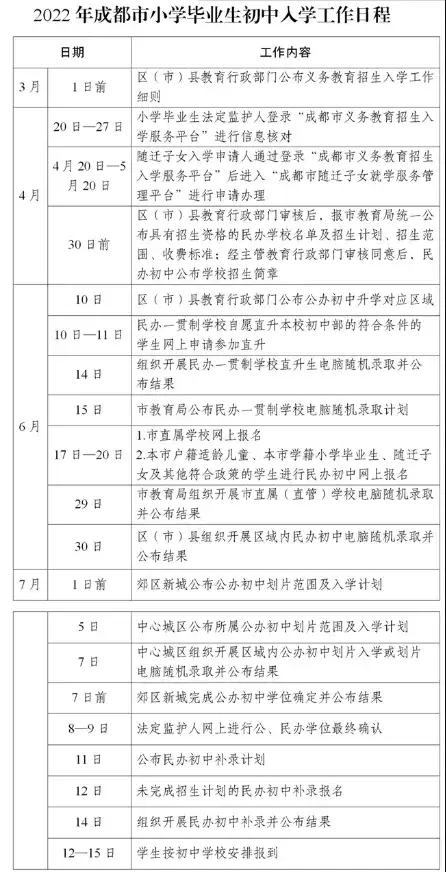
公办初中入学时间安排:
1、3.1之前 所在地行政部门发布招生入学工作细则
2、4.20-27 信息核对(成都义务教育招生入学平台)
3、4.20-5.20 随迁子女入学申请
4、6.10 公布升学对应区域
5、6.17-20 市直属学校网上报名
6、6.29 公布市直属学校录取结果
7、7.1前 郊区新城公布划片范围、入学计划
8、7.5 中心城区公布划片范围、入学计划
9、7.7前 郊区新城公布结果并确定公办学位
10、7.7 公布录取结果
11、7.8-9 公办学位确定
12、7.15-15 学校报到
注:中心城区:指“5+2”区和其他区:四川天府新区、成都高新区、锦江区、青羊区、金牛区、武侯区、成华区、龙泉驿区、青白江区、新都区、温江区、双流区、郫都区。
郊区新城:都江堰市、邛崃市、崇州市、彭州市、金堂县、大邑县、蒲江县、新津县、简阳市。
民办初中入学时间安排:
1、4.20-27 信息核对(成都义务教育招生入学平台)
2、5.30前 公布招生简章
3、6.10-11 民办一贯制直升申请
4、6.14 公布民办一贯制直升录取结果
5、6.17-20 民办初中网上报名
6、6.30 公布录取结果
7、7.8-9 民办学位确认
8、7.11 公布补录计划
9、7.12 民办初中补录报名
10、7.14 公布补录结果
11、7.12-15 学校报到
最后附上2022小升初入学工作日程:

如果你对政策有不一样的见解,欢迎留言讨论!
来源:宁静姐姐家长论坛
作者:芒种老师


