人民网成都12月25日电 (袁菡苓)据四川省教育考试院官方微信消息,2021年全国硕士研究生招生考试将于12月26日—28日举行。为进一步服务考生,方便考生熟悉考点及考场,现将四川省第二期、第三期的高校考点的方位图予以公布,大家赶快收藏起来!
第二期——
四川音乐学校考点平面示意图
1、四川音乐学校锦江校区考点,校门口步行到考场3分钟内,无校内代步工具,新都校区考点,校门口步行到考场6分钟内,无校内代步工具。
2、离考点最近的地铁站(锦江校区地铁2号线新南门出口,步行到考场15分钟;新都校区地铁3号线马超东路出口,步行到考场15分钟)。
3、两个校区均不接受考生自驾进入校园。
成都大学考点平面示意图
1、成都大学考点正门进入步行至考试教学楼需要30分钟左右。
2、进入学校后,考生可选择校内摆渡车、共享单车代步,校内摆渡车1元/次/人,5-10分钟即可到达考试教学楼;自行单车模式预计10-15分钟。
3、地铁4号线,858A、219路公交车均可直达学校。
4、谢绝考生驾乘机动车入校。
资阳市招生考试办公室考点平面示意图
资阳市(5130)考点:资阳中学正大门入口1个;进入学校步行到考场:200米,时间2分钟。
成都师范学校考点平面示意图
从成都师范学校正门进入学校步行至考试教学楼预计5分钟时间;距离考点最近的地铁站为四号线杨柳河站A口,学校不接受自驾车辆进校园。
宜宾学校考点平面示意图
1、可从学校正门(南门)或西门进校,沿途有指示牌指引,南门步行约10分钟,西门约6分钟。
2、全程步行,不需要代步工具。
3、南门、西门均有公交站点。4、6、13、22、40路可直达南门宜宾学校站,11、19、24、39、40路可达西门(高客站)。
四川文理学校考点平面示意图
1、考点西大门(唯一开放大门)步行至博文楼(1-78考场)步行4分钟、至艺术传媒大楼(79-105考场)步行8分钟。
2、校内无代步交通工具。
3.、可乘坐8、14、K3路公交至“文理学校西门站”,该站距西大门10米;不接受自驾考生车辆进入学校。
四川旅游学校考点平面示意图
1、考生一律从学校正校门进入考点,进门左转步行100米即到达考场所在的第一教学楼。
2、不接受考生自驾。如乘坐2号地铁可在龙平路站下车,乘坐公交877路、873路即可到校。
四川民族学校考点平面示意图
1、从考点正门进入学校左拐步行至考试第六教学楼1分钟左右。
2、进入学校后,无代步工具。
3、考点接受自驾考生,进校门右拐进入停区域,第一教学楼前。考前成都新南门售直达四川民族学校的交通车,同时运输公司入B区校门口售票,满足考生当日返回成都。
阿坝师范学校考点平面示意图
1、从正门到考场楼栋2分钟,无代步车辆。
2、自驾考生,若考生本人开车且只有考生一人,可将车开进校园停放到指定停车场。
3、若家人接送,则不能将车辆开进校园,可将车辆停放到学校周边的停车场或有序停放到交警指定的区域。
成都职业技术学校考点平面示意图
学校位于成都市高新区天益街83号。地铁1号线至高新站B出口,下车即到。进入校园直走约50米即可到达教学楼,校园内面积有限,不接受考生自驾,尽请谅解!
成都航空职业技术学校考点平面示意图
1、学校只设置了1个入口(学校正门1号门),从考点入口步行至考试教学楼大概需要2-3分钟。
2、进入学校后,有共享单车,扫码可乘。
3、距离1号门最近的公交路线有:571路;851路;l027路(航空职业技术学校站)、856路(经开区南二路招呼站)、地铁2号线(龙泉站换乘公交);不接受自驾考生。
绵阳职业技术学校考点平面示意图
1、估计3分钟左右。
2、没有校园公交。
3、46路公共汽车,不接受自驾考试(所有社会车辆禁止入内)。
四川中医药高等专科学校考点平面示意图
四川中医药高等专科学校报考点只能从北校区北门进入,步行至考场所在教学楼2分钟。市内13路、85路公交车到达站点为“教育路中段站”;绵阳市火车站打车前往学校,车资25元左右;自驾考生在成绵(绵广)高速(即京昆G5高速)的“绵阳站”出口(也就是“金家林”出口,注意不是“绵阳南”或“绵阳北”出口)下,停车区域为学校南北校区周边,南北校区门口的网格线内禁停。
雅安市大学中专招生委员会办公室考点平面示意图
1.、外地考生可以乘坐动车或公共汽车到雅安,然后就近根据线路选择乘坐市内公交车到考点学校附近。
2、雨城区七中:1、从考点正门(没有侧门)进入学校步行至考试教学楼时间3分钟。2、进入学校后,没有代步工具。不接受考生自驾车辆停车,距离七中考点附近500米内最近的公交车站有3路、5路、10路公交车。
3、雨城区二中:考点正门(没有侧门)进入教学楼需要2分钟,无校内交通工具,不接受考生自驾车辆停车,考点附近300米内有1路、5路、8路、11路公交站。
四川大学锦江学校考点平面示意图
考点从学校南门进入后步行10分钟便可到达考区教学楼,并且没有校内公交之类代步工具。按疫情防控要求,考点只设立南门一个出入口。
成都文理学校考点平面示意图
1、地址:成都市金堂县学府大道278号。从1号门到考场步行约10分钟,路途有指示牌。校内不能停车。已协调地方交警,校外道路上可以临时停车,但车位有限,请考生规划好时间。
2、入场时间:
熟悉考场:2020年12月25日16:00—1:00。
正式考试:2020年12月26、27日。
进入学校开始时间为:上午7:00;中午12:30
进入考场开始时间为:上午7:30;下午13:00
四川工业科技学校(罗江校区)考点平面示意图
1、交通车站在学校门口且配自愿者指引,从学校门口进入考试教学楼差不多5分钟。
2、接受考生自驾。在距校门口周边50米范围有学校工作人员指引车辆停放位置。
南充市大学中专招生委员会办公室考点平面示意图
1、考点设置是南充高中(嘉陵校区)。详细地址:四川省南充市嘉陵区学府路1号。南充高中(嘉陵校区)考场分布在主教学楼西区、东区和办公区。
2、校外考生从南充高中(嘉陵校区)东门和南门凭准考证、身份证、健康码、《健康情况和诚信考试承诺书》进入,进校后从专用通道进入考场。考场详细地址请查看现场公告以及考生准考证。
西华大学考点平面示意图
1、从西华大学南大门进校步行至第六教学楼大概15分钟;从西华大学西大门进校步行至第六教学楼大概8分钟,沿路有指示牌。
2、进校后,有共享单车,校园电动车(1元/次),从南大门乘坐到达六教考场大概10分钟。
3、地铁2号线直达终点站犀浦,再乘坐公交720或723达到西华大学南大门;地铁6号线到达红高路,共享单车大概7分钟可到西华大学南大门。车辆、随行人员不能进校!
(备注:在此前发布的第一期考点考场方位图及温馨小贴士中,西华大学考点平面示意图未标注教学楼地点,请各位考生以本期为准。
)
第三期——
最后一期18个高校和市州招考机构考点的方位图也公布了,大家赶快收藏起来!
四川大学考点平面示意图
1、各大门按指定路线步行到达相应的考点均为800米左右,预计需要15分钟左右。
2、校内不提供代步工具。
3、北门:地铁3号线磨子桥站,公交12、19、27、34、49、55、72、76、92、141路等。
西门:地铁8号线四川大学望江校区站,公交6、49、55、62、92路等。
东门:公交19、256路。
考点不接受自驾考生,不对外停车,请乘坐公共交通工具前来考试。
成都理工大学考点平面示意图
1、从学校西门步行至东区教学楼考场约30分钟,中门进约20分钟,东门进约10分钟。
2、西门开通校园公交车直达东区教学楼考场,1元钱,用时约10分钟。
3、最近地铁站:7号线理工大学站、8号线理工大学站。最近公交站(近西门):地铁理工大学站。12月25日-27日,严禁考生私家车及社会车辆入校。
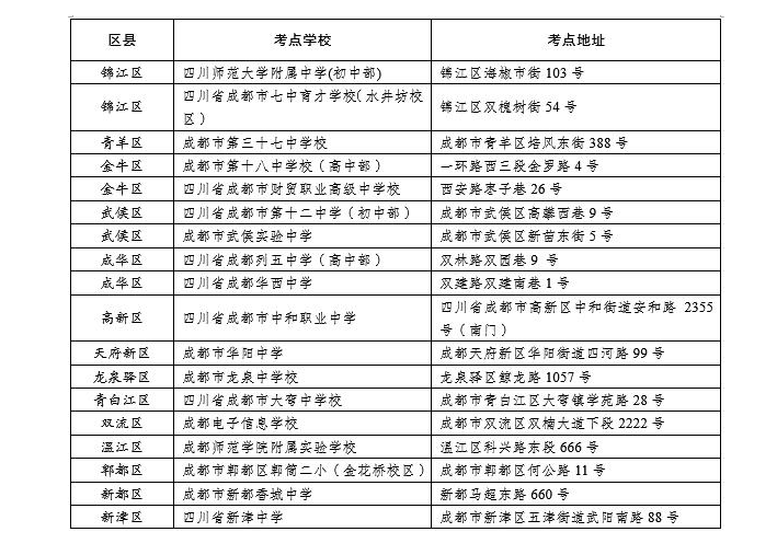
成都市教育考试院
成都市2021年全国硕士研究生招生考试考点及地址
请考生查看《成都市教育考试院报考点(5143)2021年全国硕士研究生招生考试公告(一)》查找考点地址,提前规划好赴考路线与时间,避免因迟到耽误考试。
链接:https://www.cdzk.org/cont/80/2020/12/10/21324.shtml
四川师范大学考点平面示意图
1、考生进校唯一通道西晖门。因成龙大道升级改造,施工单位已对成龙校区南风门外道路进行了施工打围,行人请从成龙校区西晖门(侧门)进出。西晖门步行入教学楼约9分钟。
交通方式:地铁2号线至连山坡地铁站,转856A至“川师成龙校区”站下,下车正前方即西晖门。
2、自驾车辆可在西晖门靠近师大现代花园道路单排停放。
4、由于疫情防控要求,进出校门均须再次测温、查验,因此建议考生进入学校后中午不出学校,校外就餐考生务必合理规划时间。
达州市招生考试办公室考点平面示意图
1、达一中老校区,地址:达州市通川区朝阳东路152号。
2、从考点正门进入考场大约5分钟,校内无代步车。
3.、公交车站老达一中站距离校门口1分钟路程。
考点不接受自驾车停放,只能在校外自行停放。
成都工业学校考点平面示意图
1、成都工业学校考点只开放正门(北门)供考生进出。进入大门后按照指示牌,步行约2分钟可到考试教学楼“允明楼”。
2、校内可骑行共享单车代步。
3.、学校正门附近公交站有708路、716路、P03路、P208路等公交车可到达。由于疫情防控要求,学校不允许社会车辆入校。
德阳市大学中专招生委员会办公室考点平面示意图
1、考点设置在成都师范学校德阳高级中学(原东电中学)地址:德阳市旌阳区黄河西路517号。
2、考生从黄河西路517号正门进入学校,步行至考试教学楼时间3分钟。
3、进入学校后,没有代步工具,学校内不接受考生自驾车辆停车。
四川传媒学校考点平面示意图
1、5146四川传媒学校考点从1号门进入学校步行至考区A1教学楼大约2-3分钟。
2、距离考点最近的公交车站:712路(团结公交站),710路(四川传媒学校公交站)、犀浦地铁站可换乘710路;考生可以自驾进校,停车区域在考区周围停车点。
四川工商学校(眉山校区)考点平面示意图
学校5147考点共有两个入口进入考点,正大门和侧门,两个入口距离考点考场位置300米和200米,步行3分钟能到;因距离考场近,且实施交通管制,学校不安排代步工具,不接受自驾车,已协调地方交警,正大门和侧门均可停车,交警到场指挥。
四川城市职业学校考点平面示意图
1、从考点正门(只有一个门)进入学校步行至考试教学楼预计步行2~3分钟。
2、公共交通:地铁2号线到洪河站下车,公交车12、133、854A、854、856、890路到洪河大道中路站下车。
3、学校不接受自驾考生,校外马路上可停车,但停车位有限。
眉山市教育考试院考点平面示意图
考生从正大门进入考场,从专用通道步行到考试教学楼需要三分钟。考点不接受考生自驾车进校。
四川轻化工大学(宜宾校区)考点平面示意图
1、考生专用通道,按指定路线到达考场(A4明德楼)健康防疫监测点,步行约7-8分钟;到达考场(A5勤工楼)健康防疫监测点,步行约9-10分钟。
2、考生进入学校后,校门到考场较近,不需要校内代步交通工具。
3、考点公告已告知距离考点最近的公交车站及公交线路;禁止考生自驾车进校;家人自驾送到校门口后有交警疏通引导离开,不需要停车场安排。
遂宁市教育考试院考点平面示意图
遂中实验校考点:学校校门距离各考场只需两分钟左右,学校无便捷代步工具,9路、18路、13路、20路均可在遂中实验校站下车,下车站点离学校400米左右。学校不接受自驾车考生。
广元市招生考试中心考点平面示意图
1、5155考点从正门到考场步行大约三分钟。
2、公交站到考场步行大约五分钟。
3、高铁站到考点驾车大约十分钟。考点不接受自驾。
西南科技大学城市学校(城南校区)考点平面示意图
1、考点设置是西南科技大学城市学校(城南校区)。详细地址:四川省绵阳市游仙区三星路11号。考场分布在博识楼1.2.3.5.6楼。
2、从考点正门进入学校步行至博识楼预计步行5-6分钟。
3、公共交通:公交车32、82、83路到西科大城市学校站下车。
4、学校接受自驾考生,车辆可停放于前校门停车场或校门口,请听从现场人员指挥。
乐山市教育考试中心考点平面示意图
1、外国语学校考点从考点正门进入大约五分钟内可以到达教室,校内无代步车辆,考点距公交车站约5分钟路程,校外有一个小型停车场,建议考生尽量不开车来。
2、嘉州学校考点从考点正门进入大约五分钟内可以到达教室,校内无代步车辆,考点距公交车站约10分钟路程,没有停车场,建议考生尽量不开车来。
广安市教育考试院考点平面示意图
1、从正门进入步行至考试教学楼预估五分钟。
2、校内无代步车。
3、考点距公交车站短的五六分钟,长的十来分钟。
考点不接受自驾车停放,只能在校外自行停放。
巴中市教育考试院考点
1、从考点正门及侧门(如有多个入口)进入学校步行至考试教学楼预估3分钟。
2、进入学校后,没有便捷的校内代步。
3、市区内出租车不超过10元直接到达,不接受自驾考生。


