高职高考有哪些全日制本科能报考?
自2018年起,广东省的韶关学校、韩山师范学校、嘉应学校、广东技术师范大学 等4所应用型本科院校开始接收中职生。
通过高职高考,中职生入学后和普通高中生入学待遇一致,文凭也是全日制统招本科,毕业后获得本科学士学位。

全日制本科文凭
就2019年的招生情况看来,2019年高职高考录取的考生达4.42万多人,其中本科录取226人,比2018年增长42.4%,招生人数在持续增加。
2019年实际招生情况
广东技术师范大学共录取22人,其中,环境设计录取20人,最低录取分222分,车辆工程录取2人,最低录取分293分。

广东技术师范学校招生情况
嘉应学校通过高职高考中职生护理学专业40名,最低录取合成总分287.3分。

嘉应学校招生情况
韶关学校通过高职高考中职生80人,综合总分最高分375.4分,综合总分最低分245.65分,超出原定录取计划。

韶关学校招生情况
韩山师范学校没有公布具体实际招生人数,但从此前职业技能测试合格人数来看,产品设计专业估计完成录取计划,烹饪与营养教育有21人合格。
中职生报考本科院校需要符合哪些要求

1、中职生报考的本科院校专业需与中职阶段专业对口,并持有相应的证书。
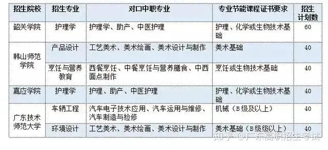
在2019年的高职高考中,就读护理、助产、中医护理、工艺美术、美术绘画、美术设计与制作、西餐烹饪、中餐烹饪与营养膳食、中西面点制作、汽车电子技术应用、汽车运用与维修、汽车制造与检修专业的同学是能够通过高职高考,直接考本科的。
中职生报考本科需符合专业对口、证书对应的详情如下图所示:

2019年“中职升本科”招生院校及专业一览表
证书包括包含教育部考试中心颁发的全国计算机等级证书、全国英语等级证书及广东省教育考试院组织考试并颁发的“广东省中等职业技术教育专业技能课程考试证书”。
如下图所示↓↓↓

计算机等级证书
全国计算机等级证书、全国英语等级证书的报名时间为每年12月及6月,考试时间为每年3月、9月及12月。

中职专业技能证书
中职技能证书包括会计证书、电工证书、机械证书、电子证书、土木工程证书、化学证书、旅游证书、教育综合证书、生物技术基础证书、美术基础证书、音乐综合证书、体育技能证书、护理证书、烹饪证书。
中职专业技能证书的报名时间为每年10月至11月,考试时间为每年1月及6月,考生须在高职高考填报志愿之前取得证书。
2、中职生报考的本科院校需达到本科院校的最低控制分数线
本科院校成绩分数计算
我们先了解一下报考本科院校成绩的分数计算,本科满分是450分。其中全省统一文化科目考试成绩占50%、职业技能测试考核成绩占40%、专业技能课程证书考试等级折算成绩占10%,专业技能课程证书考试等级折算成绩占总分的10%,分数按照各自占的比例相加即得到本科的分数。
①全省统一文化科目考试成绩:指高职高考语数英三科成绩
②职业技能测试:达到最低投档分到学校再次考试获得的分数
③技能证书等级:指技能课程证书B级、C级、D级(证书等级A、B、C、D、E分别折算为45、40、35、30、25分计)

①x50%+②x40%+③x10%=本科分数
本科院校录取原则
本科院校录取按照“分数优先”原则,依据考生合成总分成绩从高到低排序录取。若有考生合成总分成绩相同的情况,则依次按职业技能测试考核成绩、文化科目考试成绩和专业技能课程证书考试等级折算成绩从高到低排序录取。
本科院校录取原则
最低录取分数线指被招生院校录取要达到的最低分数。凡是低于这个分数的,就不可能被学校录取;凡是高于或等于这个分数的,就会被学校录取。
我们可以了解一下往年高职高考中本科的录取分数线:
2018年高职高考本科录取分数线:
韶关学校:319分
韩山师范学校:305分
嘉应学校::310分
广东技术师范大学:325分
2019年高职高考本科录取分数线:
韶关学校:245.65分
韩山师范学校:学校没具体公布
嘉应学校::287.3分
广东技术师范大学:293分

为了同学们更容易理解高职高考报考本科院校的相关事宜,高职妹给大家上图总结!


预计在2020年高职高考可以报考的高校也是韶关学校、韩山师范学校、嘉应学校、广东技术师范学校等这4所应用型本科高校,具体详情会在1月确定招生院校名单,以考试院公布为准请。



