编辑 | 曾有为
来源 | 富书(ID:kolfrc)
01
读书是我们与命运较量的唯一机会
这几天,“华为年薪百万聘用8名博士”的消息在网络上不胫而走,引发强烈关注。
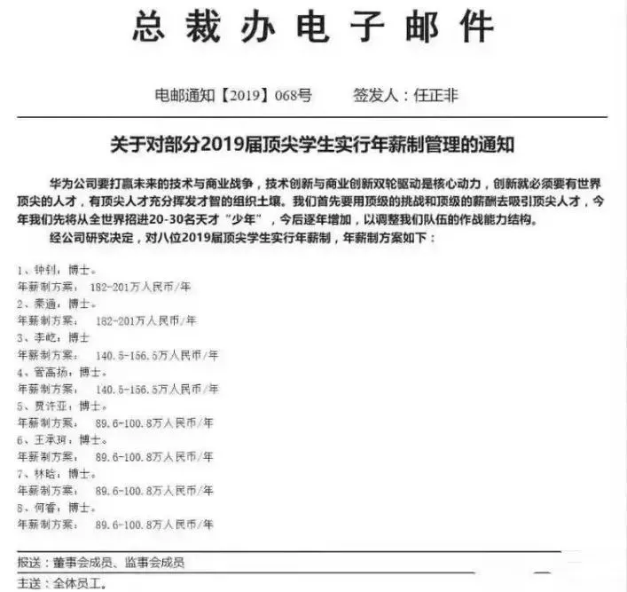
华为创始人任正非近日签发了一份总裁办电子邮件,宣布对8位2019届顶尖博士毕业生实行年薪制管理。

这8位博士,最高年薪上限201万,最低的年薪下限也有89.6万。

事情曝光后,网友们是一边倒地为华为叫好:高水平人才就应该得到充分的回报,这是良性市场的规律,也体现了华为对知识的尊重。

为什么这8位博士一毕业就能拿到常人无法企及的稳定,你看他们的履历就知道了。
他们全部毕业于国内顶级名校。在求学阶段,都有突出的科研成绩,能够即插即用。
不过更加引起我注意的是,据知情人透露,其中有两位博士出身贫寒,还有一位来自贫苦的农村。
通过读书和科研,他们改变了自己的命运,实现了阶层的跨越,也帮助整个家庭摆脱了世世代代贫穷的魔咒。
在电影《赴汤蹈火》里,抢劫犯弟弟在哥哥被警察打死以后,对着前来追捕的老警察说了一句台词:
贫穷就像遗传病,在我们家族传了一代又一代。我今生唯一的愿望,就是让我儿子以后不用当抢劫犯。
这就是许许多多寒门的心声,如果自己无力改变命运,也要让下一代摆脱底层的厄运。
可是在法治社会里,你不能靠偷,不能靠抢,更不可能一夜暴富。
我们与命运对抗的唯一武器,就是用功读书,通过知识让自己变得值钱。
这个世界上,并不存在永远的富有,也不存在永世的贫穷,有的只是持续的奋斗,一代人不够,就两代、三代人。
而学历,就是一座灯塔,能够照亮寒门学子前进的路。就像《肖申克的救赎》里的安迪,爬过了污浊的下水道,才能通向自由。

02
不是读书没用,而是你没用
远房表妹上学的时候不好好学习,在外面混吃混喝。
初中还没毕业就外出打工了,不到20岁就成了孩子的母亲。
在别人都在大学里求学充电的年纪里,表妹不仅要围着老公孩子厨房转,还要工作挣钱养家糊口。
今年春节刚过完,表妹一家人就跑去广东务工。
前几天听母亲说,表妹向家里抱怨没学历找不到好工作,挣钱太难了。
贫贱夫妻百事哀,两口子经常为了一点小钱而吵得不可开交,丈夫还动手打人。
表妹夫妻俩学历都不高,也没有什么手艺,丈夫在外面送外卖,她自己在餐馆当服务员,干的都是陪人笑脸的活。
为了省钱,一家三口挤在一间月租只有300多块钱的群租房里。由于靠近厨房,长期油烟熏烤,20多岁的表妹皮肤已经油得发腻。
孩子在托儿所里,一个月就得3000块,急的夫妻俩直跺脚。
这就是许许多多城市里的群租一族的现状。痛心地说:他们与其是在生活,不如说是在奋力求生更合适。
表妹可以责怪自己起点太低,也可以抱怨这个社会不公平。
可是她也得承认,是她自己放弃了用读书改变命运的机会。
自己当初太贪玩,不知道用心学习,既无学历傍身,也没有专业技术加分,怎么可能过上好日子?

总有人喜欢说:读书没有用,很多大学生不是照样找不到工作吗?
可是对于农村人来说,你不努力读书,通过升学这个途径走出去,那么你的出路几乎就是在家种地,外出打工。运气不好的,一辈子都活在底层。
就像我的高三班主任多年前对我说的一样:我们这里高速不通,姑娘都不愿意嫁进来,想走出去,只有读书这一条路。
好好读书,也许它不能保证你站上巅峰,但能护住你不跌入谷底。对很多人而言,高校那道浅浅的门槛,就是我们此生命运的转折点。

03
寒门再难出贵子
有时候是个伪命题
这些年,很多人讲:寒门难出贵子。
可有人依旧相信:人生道路上,起点绝对不是终点。
虽然即使你努力了,也未必追的上别人。可是如果自己放弃赛跑,那世界也不会在意你的眼泪。
前段时间,在清华大学毕业典礼上,来自甘肃国家级贫困县的女孩张薇代表清华2019级本科生发言。
点击上方视频,即可观看
出身贫寒的张薇,高考前几乎没有走出县城,她对世界的认识完全来自书本。
考上清华以后,她怀揣着村里集资的5000元现金,第一次坐长途火车,第一次来到北京,第一次走进大学。
本科四年里,她省吃俭用,一边勤工俭学,一边学习专业知识。
凌晨五点,她起床背单词,晚上6点,她去餐厅打工。寒来暑往,四年如一。
就是这样一个女孩,用4年的时间洗去身上自卑的标签。在演讲里,他用坚定的语气告诉所有人:
清华培养我们成为肩负使命、追求卓越的人,父母希望我不忘饮水思源,朋友希望我做自己真正想做的事。
所以,我决定推迟研究生入学一年,加入清华研究生支教团,用一年的时间,做一件一辈子难忘的事。
这就是读过书以后的底气。虽然我出身不好,可是命运仍在我自己手中。
所谓“寒门难出贵子”,很多时候是个伪命题。最可怕的,恰恰是你自己不够努力,不够勇敢,却只会抱怨世界不公,人生太苦。
真正的优越并不是优于所有人,而是优于过去的自己。
读书不能改变一切,但对于我们大多数普通人来说,学历,仍是我们人生逆袭的捷径。
04
愿你摆脱那冷气
只管往上走
我一直非常喜欢龙应台写给儿子的一段话:
孩子,我要求你读书用功,不是因为我要你跟别人比成绩。而是因为,我希望你将来会拥有选择的权利,选择有意义、有时间的工作,而不是被迫谋生。
当你的工作在你心中有意义,你就有成就感。当你的工作给你时间,不剥夺你的生活,你就有尊严。成就感和尊严,给你快乐。
说到底,大学能带给我们的就是尊严感和选择的权利。
文友霍辉举过一个例子:
煎饼大妈站着挣钱,挣的是辛苦钱,一天不干活,就损失一天的收入;外卖小哥风餐露宿,在烈日与暴雨下和时间赛跑。
而高学历的人,在写字楼里,吹着空调,坐着把钱挣了,还有更厉害的人挣的是睡后收入,躺着挣钱。
高校不是天堂,但却是机会的储藏器。不进去,怕是连改变命运的入场券都拿不到。
高学历,未必给你带来稳定。可是不读书,也许你就丧失了过体面生活的可能性。
说一千道一万,读书是这个世界上少有的比较公平的事情,不管你出身如何,长相如何,付出了总会收到回到。
鲁迅先生曾说:愿中国的青年都摆脱那冷气,只管向上走。
无论你是否出身寒门,都希望你能紧握住这张人生逆袭的入场券,千万别轻易放手。


