根据教育部、公安部有关要求,为保证招生质量,结合四川省实际,特制定四川省2022年公安普通高等院校公安专业本专科招生面试、体检、体能测评和政治考察工作办法。
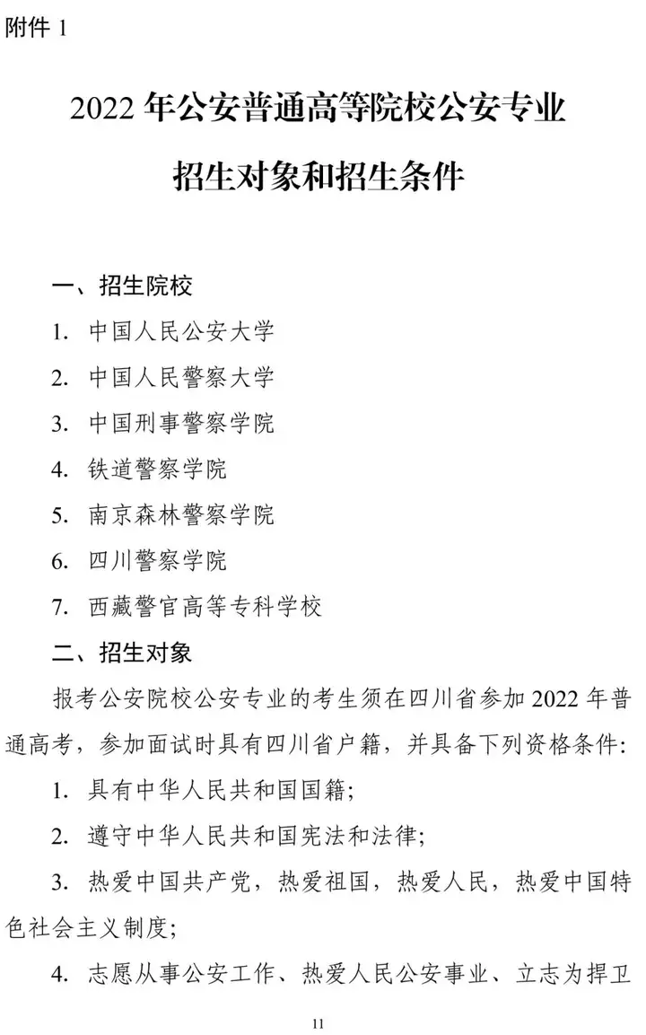
一、招生院校
1.中国人民公安大学
2.中国人民警察大学 3.中国刑事警察学校4.铁道警察学校5.南京森林警察学校6.四川警察学校
7.西藏警官高等专科学校
二、面试、体检、体能测评
按照《公安部办公厅 教育部办公厅关于做好2022年公安普通高等院校招生工作的通知》(公政治〔2022〕267号)要求,结合我省实际情况,对考生进行面试、体检、体能测评。面试、体检、体能测评工作在省招考委、省公安厅的领导下,由省公安厅负责具体组织实施。
(一)面试、体检、体能测评对象
1.报考中国人民公安大学、中国人民警察大学、中国刑事警察学校公安专业(治安学、禁毒学、警犬技术专业除外),高考成绩达到本科第一批录取控制分数线的考生。
2.报考中国刑事警察学校治安学、禁毒学、警犬技术专业,铁道警察学校、南京森林警察学校和四川警察学校本科公安专业,高考成绩达到本科第二批录取控制分数线的考生。
3.有意愿报考铁道警察学校专科专业、四川警察学校专科专业、西藏警官高等专科学校的考生。
4.报考四川警察学校藏文一类模式本科预科的考生。
5.按国家规定,农村和贫困地区定向招生专项计划(即国家专项计划)在学校所在批次录取控制分数线以上生源不足时,经征集志愿仍未完成的计划,可适当降分录取。因此高考成绩在公安普通高等院校相应批次录取控制分数线以下一定分数内、符合国家专项计划报考条件的考生,也可报考公安普通高等院校在川农村和贫困地区定向招生专项计划相应专业,并应参加面试、体检、体能测评和政治考察。
6.在6月25日17:00前所填报的本科提前批志愿中未填报公安专业志愿的考生,也可参加本次面试、体检、体能测评和政治考察,合格者在本科提前批按志愿投档录取后出现缺额进行征集志愿时,均可填报公安专业征集志愿。在对本科提前批按志愿投档录取后的缺额进行征集志愿时,不再另行组织面试、体检、体能测评和政治考察。
(二)面试、体检、体能测评地点
面试、体检、体能测评实行分片集中的办法,全省共分成都、泸州、南充、甘孜、阿坝、凉山6个点进行,其中报考或征集志愿时拟报考四川警察学校公安专业的考生按就近原则参加面试、体检、体能测评。报考或征集志愿时拟报考中国人民公安大学、中国人民警察大学、中国刑事警察学校、铁道警察学校、南京森林警察学校公安专业、西藏警官高等专科学校的考生必须到成都点参加面试、体检、体能测评。拟报考四川警察学校藏文一类模式本科预科的考生必须到甘孜、阿坝两个考点参加面试、体检、体能测评。
1.成都点(四川省公安厅战训基地,成都市崇州市江源镇正气路1号):负责面试、体检、体能测评已报考或拟征集志愿时报考中国人民公安大学、中国人民警察大学、中国刑事警察学校、铁道警察学校、南京森林警察学校、四川警察学校公安专业、西藏警官高等专科学校的考生。
2.泸州点(四川警察学校内,泸州市江阳区龙透关路186号)、南充点(四川省公安厅南充战训基地,南充市顺庆区潆府路149号)、凉山点(四川省公安厅凉山战训基地,西昌市胜利北路108号):只负责面试、体检、体能测评已报考或拟征集志愿时报考四川警察学校公安专业的考生。
3.甘孜点(四川省泸定中学,甘孜州泸定县泸桥镇安乐坝得志街41号)、阿坝点(阿坝州公安局特警支队马尔康基地,阿坝州马尔康市卓克基镇):只负责面试、体检、体能测评报考四川警察学校藏文一类模式本科预科的考生。
(三)面试、体检和体能测评时间安排
6月26日至6月28日8:30—12:00,13:00—18:00为面试、体检和体能测评时间,成都、泸州、南充、凉山4个考点同时进行。
报考四川警察学校藏文一类模式本科预科的考生面试、体检和体能测评时间以省公安厅通知为准,甘孜、阿坝2个考点同时进行。
(四)注意事项
1.参加面试、体检、体能测评的考生须准确提供本人户籍所在地派出所名称并提交本人和法定监护人共同签字的《四川省2022年公安院校公安专业招生体能测评考生承诺书》(附件3,考生自行下载打印后签字),同时携带准考证、二代身份证、本人户口本复印件(首页和本人所在页)、近期免冠一寸照片3张、本人高考招生体检表(复印件)。
2. 面试、体检和体能测评结果由面试、体检和体能测评工作人员与考生双方当场签字认可。考生对面试、体检和体能测评结果有异议的,必须当场向复检组提出,离开现场后不予受理。
三、政治考察
政治考察的项目和标准,按照《公安部办公厅 教育部办公厅关于做好2022年公安普通高等院校招生工作的通知》(公政治〔2022〕267号)中关于政治考察工作有关要求并参照我省公安机关录用人民警察的有关规定执行。政治考察由考生户籍地县级以上公安机关具体实施。
(一)政治考察对象
报考或拟征集志愿时报考公安普通高等院校公安专业且面试、体检、体能测评合格的考生。
(二)政治考察报到时间及地点
面试、体检、体能测评合格的考生应于6月26日至6月29日12:00前到本人户籍所在地派出所报到参加政治考察。(含报考四川警察学校藏文一类模式本科预科面试、体检和体能测评合格的考生)
(三)政治考察办法
考生经面试、体检、体能测评合格后,在面试现场领取由省公安厅政治部出具的《政治考察通知单》,携带高考《准考证》及其复印件一份、二代身份证、近期免冠一寸照片1张,自行到户籍所在地派出所报名参加政治考察。异地参加高考考生的政治考察工作,由考生户籍所在地公安机关向考生居住地(报考地)公安机关发函,商请提供考生在居住地(报考地)现实表现情况;考生现居住地(报考地)公安机关协助配合做好考生政治考察工作。考生面试、体检、体能测评合格,但在规定时间内未到公安机关报到参加政治考察的,视为自动放弃公安院校公安专业志愿。
四、关于四川警察学校警犬
技术专业(专科)有关情况
四川警察学校2022年招收的警犬技术专业(专科)学生毕业时,参加当年面向公安院校公安专业应届毕业生全国公安统考,笔试、面试、体能测评、体检、政治考察合格者,根据全国公安统考笔试总成绩按照从高到低顺序依次选择警犬技术职位,不能选择其它职位,入警比例不低于90%。在校期间不能专升本。
五、关于四川警察学校藏文一类模式本科预科有关情况
四川警察学校招收的藏文一类模式本科预科学生,在四川民族学校完成为期一年预科阶段学习后,直升到四川警察学校治安学专业。学生就业按四川省委组织部、省公安厅、省教育厅下发的《关于进一步加强公安机关特殊招考及艰苦边远地区招警工作的实施意见》(川公发〔2020〕10号)执行。学生毕业当年参加面向公安院校公安专业应届毕业生全国公安统考,笔试、面试、体能测评、体检、政治考察合格者,根据全国公安统考笔试总成绩按照从高到低顺序依次选择四川甘孜州、阿坝州公安机关藏文一类模式招考职位,不能选择其它职位,入警比例不低于90%。
六、关于报考西藏警官高等专科学校
(一)招生对象
符合2022年公安院校公安专业普通高考招生政策规定、志愿报考西藏警官高等专科学校,毕业后自愿留藏就业的汉族学生。
(二)招生计划
2022年西藏警官高等专科学校在四川省招生35人。
(三)毕业后就业安排
根据《公安部办公厅 教育部办公厅关于做好2022年公安普通高等院校招生工作的通知》(公政治﹝2022﹞267号)中“招收定向西藏公安机关工作”的明确规定和西藏自治区公安厅有关规定,凡报考西藏警官高等专科学校且面试、体检、体能测评和政治考察合格被录取的考生,须留藏就业,毕业参加全国公安统考,限报西藏公安机关,被录用的在西藏公安机关工作年限不少于5年,未被录用的自行择业。入校后西藏公安机关将组织学生签订有关协议。
七、疫情防控工作
(一)考生和考场工作人员进入面试、体检、体能测评考场前须现场填写《2022年公安院校公安专业招生面试、体检、体能测评疫情防控责任承诺书》(见附件4),现场扫描天府健康码和场所码。参加面试、体检、体能测评前14天内有国内疫情中风险地区旅居史或天府健康码显示黄码的考生,需持有三天内2次核糖核酸检测阴性结果证明方可参考。考试前14天内有国内疫情高风险地区或国(境)外旅居史、与新冠病毒肺炎确诊、疑似病例或无症状感染者有密切接触史、天府健康码显示为红码的考生,按照《传染病防治法》和相关法律法规要求,不得参加面试、体检、体能测评。(二)考生体温<37.3℃方可参加面试、体检、体能测评。若考生体温≥37.3℃,由考点现场卫生健康部门驻勤人员综合评估是否参加面试、体检、体能测评。考生进入面试、体检和体能测评地点时,须自行佩戴口罩,接受体温检测,自觉保持间距1米以上。
八、其它
(一)参加面试、体检、体能测评和政治考察的考生往返路费和食宿费自理,并按照有关规定标准缴纳面试、体检、体能测评费用80元。
(二)面试、体检、体能测评和政治考察合格的考生名单将在省教育考试院官方网站予以公示。
(三)未参加面试、体检、体能测评和政治考察的考生,或面试、体检、体能测评和政治考察不合格的考生,所填公安专业志愿无效。
(四)公安普通高等院校公安本科专业的录取工作安排在本科提前批次进行;四川警察学校招收藏文一类模式本科预科录取工作安排在本科第二批次进行;公安普通高等院校公安专科专业录取工作安排在专科提前批次进行。录取时,在面试、体检、体能测评和政治考察均合格的考生中,省教育考试院按比例从高分到低分向公安普通高等院校投档,由学校择优录取。
(五)公安普通高等院校的非公安专业录取工作安排在提前批次以外的相应录取批次进行,具体批次安排以省教育考试院《招生考试报》上公布的消息为准。报考公安普通高等院校的非公安专业考生,不参加公安专业招生面试、体检、体能测评和政治考察。
本办法由省招考委、省公安厅负责解释。
附件:
1. 2022年公安普通高等院校公安专业招生对象和招生条件
2. 体能测评项目及合格标准
3. 四川省2022年公安院校公安专业招生体能测评考生承诺书(点击查看下载)
4. 四川省2022年公安院校公安专业招生面试、体检、体能测评疫情防控责任承诺书(点击查看下载)




来源:四川省教育考试院
金榜路,高考志愿填报必备工具!你已经买了吗?
长按识别下图中二维码,直接付款购买,可用至高考毕业年份的8月31日,注册为2022年毕业,可用至2022年8月31日;注册为2023年毕业,可用至2023年8月31日;注册为2024年毕业,可用至2024年8月31日。早买早用哦!
八大功能助您科学填报高考志愿
考上好大学
功能一:高考志愿课堂
高考志愿课堂除了有专业的高考志愿规划老师讲解高考志愿填报的基础知识、方法、技巧,还有部分高校老师(包括清华、上海交通大学、西安交通大学、北京理工大学、国际关系学校、华中科技大学、华南理工大学、四川大学、电子科技大学、大连理工大学、四川农业大学、西南石油大学等高校)详细讲解高校的招生政策、特色专业等,助您科学选大学和专业。
登录金榜路,点击学知识栏目查看相关视频讲解。
学知识栏目:

高考志愿课堂:

大学宣讲会:

功能二:专业测评
不知道孩子大学适合读什么专业?可以通过专业的心理测试来进行了解。金榜路专业测评系统汇集了专家团二十多年专业研究经验,十多年专业选择指导的积累与沉淀站在人生和职业规划高度, 运用人才学、心理学,教育学、统计学等学科知识,参照国内外同类产品,得出孩子大学适合就读的专业测评报告。点击首页---专业测评进行测评。

测评结果如图所示:



还可以点击用工具---生涯规划,进行职业兴趣测试、多元智能测试、学科兴趣测试、性格测试、气质测试、专业兴趣测试认识自我、确定职业方向。

功能三:招生计划
哪些大学在四川招生?招哪些专业?招多少人?学费是多少?这些都是高考志愿填报必须要了解的信息。
登录金榜路,点击招生计划栏目查询心仪大学招生科类、批次、学校代码、专业代码、招生人数、学费、学制等信息。



有心仪的大学,不知道在哪个批次招生?招多少人,招哪些专业?可以点击院校计划查询---筛选,输入心仪的大学名称,一键查询。

输入心仪大学名称

可以看到该校在提前批和本一批均有招生

点击院校名称,即可查询其在该批次招生的专业、专业代码、计划数、学制、学费等信息。

有心仪的专业,不知道哪些大学有招生?可以点击专业计划查询---筛选,输入心仪的专业名称,一键查询。

输入心仪的专业名称


功能四:录取数据
心仪大学、专业近年在四川录取分数、省排位、线差,有助于我们了解大学录取分数趋势,预测当年录取分数,是关系到孩子填报的高考志愿能否录取的重要参考。
登录金榜路,点击录取数据栏目查看。

可按院校进行查询,也可按专业进行查询。



还可以点击筛选,按所在地区、院校类型、办学性质、实力标签、按分数、按位次、按线差进行查询。

功能五:智能匹配
高考成绩出来后,全国高校2000多所,孩子的成绩可以读哪些大学?哪些专业?被这些大学和专业录取的概率是多少?这是高考志愿填报时需要了解的重要内容。
登录金榜路,点击智能匹配,系统会根据你的高考成绩智能匹配合适的大学和专业。在高考成绩出来前,可输入诊断成绩进行筛选目标大学、专业,为高考志愿填报做充分的准备。


还可以点筛选,按地区、院校类型、办学性质、实力标签、特色标签进行智能匹配。

功能六:志愿评价
在高考志愿方案出来后,自己拟填的院校和专业被录取的概率是多少?填报的顺序是否合理?
登录金榜路,点击志愿评价,录入拟填志愿方案,系统对拟填的方案进行智能评估,给出院校和专业录取的概率。

功能七:高校库
在川招生高校是否是985、211、双一流....高校的发展历程、学科实力、专业实力、招生章程,是我们科学选学校的重要参考。
登录金榜路,点击高校库,进行详细了解。


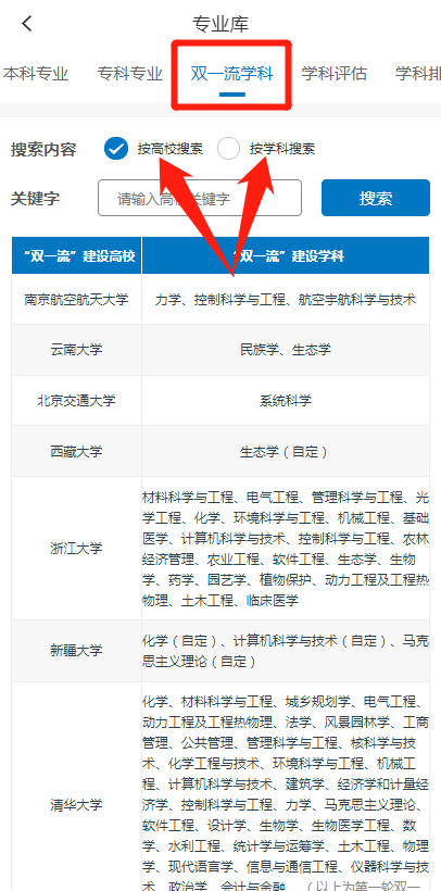
功能八:专业库
大学都开设了哪些专业?这些专业的培养目标、培养要求、主要课程、就业方向是什么?有哪些大学有双一流学科?教育部对各大学的学科评估结果是怎样的?这对我们孩子填报高考志愿时,确定选择什么专业是非常重要的参考。
登录金榜路,点击专业库,进行详细了解。



双一流学科:可按高校搜索、也可按学科搜索

学科评估,可按学科进行查询,也可按高校查询

按学科查询结果如图所示:

按学校查询如图所示:



