四川卫生康复职业学校跨校“专升本”院校、专业及考试科目一览表

四川希望汽车职业学校跨校“专升本”院校、专业及考试科目一览表

资阳口腔职业学校跨校“专升本”院校、专业及考试科目一览表

资阳环境科技职业学校跨校“专升本”院校、专业及考试科目一览表

雅安职业技术学校跨校“专升本”院校、专业及考试科目一览表

四川应用技术职业学校跨校“专升本”院校、专业及考试科目一览表

西昌民族幼儿师范高等专科学校跨校“专升本”院校、专业及考试科目一览表

四川机电职业技术学校跨校“专升本”院校、专业及考试科目一览表

攀枝花攀西职业学校跨校“专升本”院校、专业及考试科目一览表

内江职业技术学校跨校“专升本”院校、专业及考试科目一览表

川南幼儿师范高等专科学校跨校“专升本”院校、专业及考试科目一览表

内江卫生与健康职业学校跨校“专升本”院校、专业及考试科目一览表

南充职业技术学校跨校“专升本”院校、专业及考试科目一览表

南充科技职业学校跨校“专升本”院校、专业及考试科目一览表

绵阳职业技术学校跨校“专升本”院校、专业及考试科目一览表

四川中医药高等专科学校跨校“专升本”院校、专业及考试科目一览表

四川幼儿师范高等专科学校跨校“专升本”院校、专业及考试科目一览表

四川汽车职业技术学校跨校“专升本”院校、专业及考试科目一览表

四川电子机械职业技术学校跨校“专升本”院校、专业及考试科目一览表

眉山药科职业学校跨校“专升本”院校、专业及考试科目一览表

眉山职业技术学校跨校“专升本”院校、专业及考试科目一览表

天府新区航空旅游职业学校跨校“专升本”院校、专业及考试科目一览表

天府新区信息职业学校跨校“专升本”院校、专业及考试科目一览表

天府新区通用航空职业学校跨校“专升本”院校、专业及考试科目一览表

四川化工职业技术学校跨校“专升本”院校、专业及考试科目一览表

泸州职业技术学校跨校“专升本”院校、专业及考试科目一览表

四川三河职业学校跨校“专升本”院校、专业及考试科目一览表

江阳城建职业学校跨校“专升本”院校、专业及考试科目一览表

乐山职业技术学校跨校“专升本”院校、专业及考试科目一览表

四川信息职业技术学校跨校“专升本”院校、专业及考试科目一览表

川北幼儿师范高等专科学校跨校“专升本”院校、专业及考试科目一览表

广元中核职业技术学校跨校“专升本”院校、专业及考试科目一览表

广安职业技术学校院跨校“专升本”院校、专业及考试科目一览表

四川水利职业技术学校跨校“专升本”院校、专业及考试科目一览表

四川工程职业技术学校跨校“专升本”院校、专业及考试科目一览表

四川建筑职业技术学校跨校“专升本”院校、专业及考试科目一览表

成都工业职业技术学校跨校“专升本”院校、专业及考试科目一览表

四川司法警官职业学校跨校“专升本”院校、专业及考试科目一览表

四川护理职业学校跨校“专升本”院校、专业及考试科目一览表

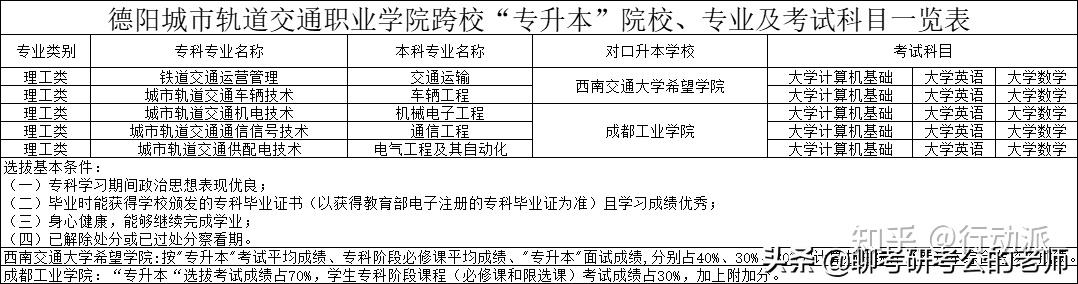
德阳城市轨道交通职业学校跨校“专升本”院校、专业及考试科目一览表

德阳科贸职业学校跨校“专升本”院校、专业及考试科目一览表

达州职业技术学校跨校“专升本”院校、专业及考试科目一览表

达州中医药职业学校跨校“专升本”院校、专业及考试科目一览表

四川文化传媒职业学校跨校“专升本”院校、专业及考试科目一览表

成都纺织高等专科学校跨校“专升本”院校、专业及考试科目一览表

四川交通职业技术学校跨校“专升本”院校、专业及考试科目一览表

成都农业科技职业学校跨校“专升本”院校、专业及考试科目一览表

四川外国语大学成都学校“专升本”专业及考试科目一览表

成都工贸职业技术学校跨校“专升本”院校、专业及考试科目一览表






