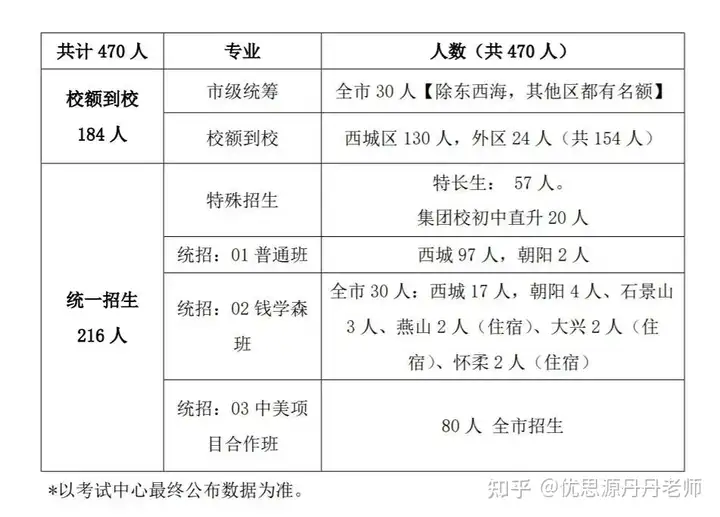
01、北京第八中学

2021年八中招生计划
今年我校共招收500人。招生类型包括:1、校额到校招生:
市统筹(一):30人校额到校招生:本区131人,外区26人,总计157人2、统招:国际部:招收60人科技综合素质实验班:专业代码02 30人普通班:专业代码01 223人 其中:艺术、体育和科技三类特长生63人2020年,中招录取分数线为普通班562分,一般西城区前1200名的学生都有机会被八中录取。八中每年在各区招收的学生都在本区排名前100。
八中实验班如何进入2011年创办高中生科技综合素质实验班,填报志愿时先填写北京八中02专业,达到我校科技实验班录取分数线,可进入我校科技实验班学习。若学生被01专业普通班录取,在科技方面有专长,开学后经过学校选拨后,也有机会进入实验班学习。
高考成绩:多年来,北京八中高考成绩一直稳定在北京市前列,清华、北大、国内外知名高校的上线人数逐年增加。近几年,我校清华北大裸分上线人数多次在西城区排名第二,人数占比排名第一。
02、八中国际部

2021年八中国际部招生计划
2021年国际部招收2个班共60名学生,参加北京市高级中等学校统一招生考试,纳入北京市统一招生计划,中考考试成绩公布后参加面试和英语加试。温馨提示:1. 请西城区以外的考生参考招生计划大本确认本区报考名额。2. 参加加试后获取校方明确通知者,方有资格在中考志愿填报北京八中中美高中课程合作项目。(学校代码:T102002 专业代码:03)
2021年海外高校申请情况北京八中国际部2021届毕业生共收获198份海外录取,奖学金累计725600美金;美国排名前20录取率为18%; 前三十录取率为42%。
03、八中京西校区

2021年八中京西校区招生计划
2021年八中京西校区(209003)招生计划分为统筹二和统招两部分:统筹二招生130人,各区具体名额由北京市教委统一分配;统招50人,在西城区招30人,在门头沟区招20人;
特别说明:1、考生考入后必须寄宿,实行封闭管理。2、京西校区与八中本部开展了学生贯通培养项目,2017级、2018级、2019级、2020级已有多名优秀学生通过择优推荐进入八中本部培养,2021级新生将继续保留去本部贯通培养项目的名额。
04、北京师范大学附属中学

2021年师大附中招生计划

特别提示:学校今年的招生计划跟去年是持平的,所以如果按照去年的模型,西城区排名1300-1400的学生报师大附中应该是比较稳妥的。
高考成绩:2020年是北京新高考首年,学校高考成绩依然位列全市前10的位置,而且在生源均衡之后,学生们考入985、211高校的比例还是维持了高位,学校一本率(原一本院校)依然能够达到98%,本科率一直是100%。
05、北师大二附中

2021年北师大二附中招生计划
2021年,学校的招生计划共570名,包括两部分。第一部分185名,包括面向郊区的统筹一计划30名,面向西城区的校额到校计划130名和面向其他区县的校额到校计划25名。第二部分是统招计划,共385名,包含特长生计划47名,文科实验班计划30名,项目式学习实验班计划30名,普通班计划178名,国际班计划100名。特长生包含:乒乓球、男子排球、女子舞蹈和科技四个项目。北京师范大学第二附属中学未来科技城学校今年招生计划共394名。其中面向全市的北京市统筹二项目222名,面向昌平区的校额到校计划104名和统招计划70名。特别提示:从2020年学校录取成绩看,全西城区排名1300位左右考生报考师大二附中还是比较稳妥。
高考成绩学校高考成绩近几年还是一如既往的保持高水平,从平均成绩看还在全市名列前茅的。一本率(原一本高校)接近100%。考入清华、北大等一流高校的学生近60%的。
06、北京市第十四中学

2021年十四中招生计划
8个行政班,其中1个创新素养班,1个人文素养班,6个强基班。

十四中学2017年中考录取分数为 526分,2018年中考录取分数为518 分,2019年中考录取分数为527分,2020年中考录取分数为537分。
高考成绩在高考方面,文理科成绩保持稳定,本科率接近100%、一本率为80%。2019年高考理科平均分548.85分,文科平均分567.63分,理科实验班607.93分,理综最高分277分,文综最高分250分。2020年高考平均分为539.83分,600分以上的学生有20人;最高分663分,历史学科、政治学科最高分是满分100分,这是我校继2015年高考数学出现150分满分之后的又一突破。
07、北京十三中

2021年十三中招生计划
2021年总计招生320人。其中校额到校116人(具体分配计划见招生简章);统招204人。统招分三个专业:1、普通班288人,其中包括面向本区招生的科技特长生12人。科技特长测试合格的学生需将我校招收特长生的普通班专业填报在统一招生第一志愿第一专业栏内,方可以特长生身份被录取。2、科技综合素质实验班30人,全部面向西城。3、面向北京市第十三中学青龙湖分校(北京市房山区青龙湖中学)定向招生2人。
实验班特点我们有科技综合素质实验班,比较注重理科思维的培养。还有侧重人文特色的项目班,侧重人文素养的培养、人文底蕴的提升。其中,科技综合素质实验班有30个名额是由统招志愿决定的,其余名额,包括侧重人文的项目班是通过入学后再经过综合测评和学生的意愿确定的。所有考进十三中非统招实验班的学生都有机会进入项目班学习。在学习国家规定课程的基础上,为实验班和特色班开设项目式学习课程,比如前边介绍的人文特色的项目式学习课程,以及科技见长的stem课程。实验班、项目班的高考成绩遥遥领先,90%以上的学生升入985、211高校。
08、北京市月坛中学

2021年月坛中学招生计划
今年北京市月坛中学的中招计划80人,跟往年保持一致,在统一招生批次录取。北京市月坛中学的中招政策始终保持稳定,招收西城区日语考生,通过中考进入月坛高中就读,日语达到高中入学标准的学生。但在中学阶段,在公立学校,想要系统的学习日语,北京只有月坛中学。日语教学是从初一年级开始的,按教育部的课程方案进行实施,依据课程标准进行培养,使用的是人教社出版的日语教材。
高考成绩学校每年大学上线率达到100%,近几年高考的本科率几乎100%。日语学科一直是学校高考中的优势科目,多年来在高考外语成绩方面一直位居西城区乃至北京市的前列,2017年一名学生还以150分满分成绩获得北京市外语的单科状元。


