1.
中海华山·云著规划变更
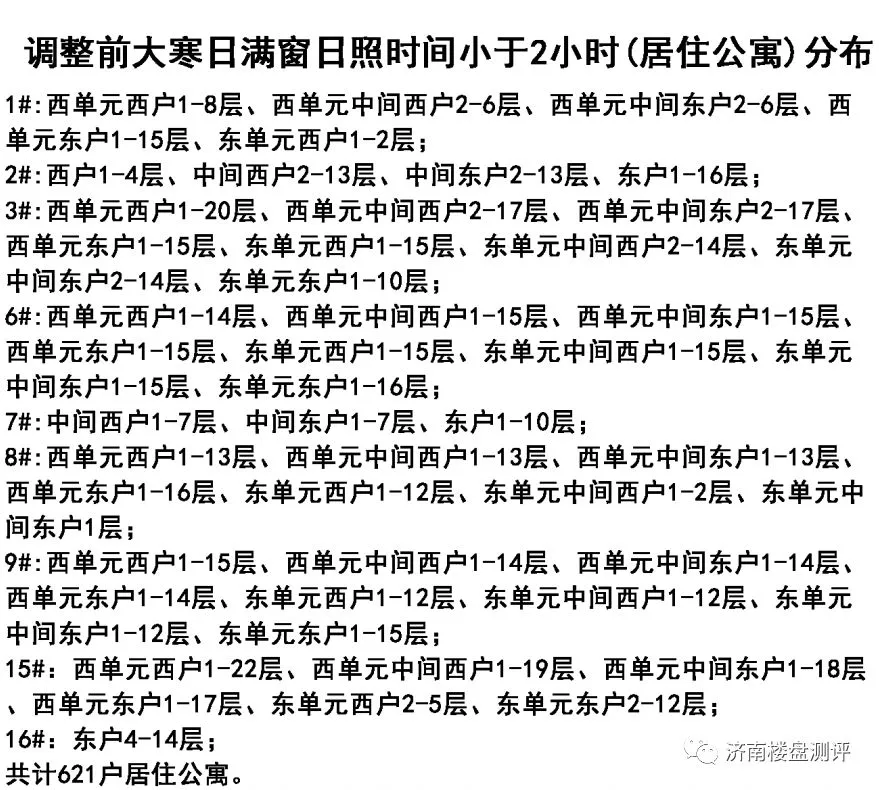
该项目为华山西片区F地块,也就是中海华山·云著,位于在售中的珑湾地块西侧。为了满足物业用房需求,方便居民使用,现将3#楼西单元两个边户修改为物业用房。
其实这一变更有一个很大的利好,直接导致地块内大寒日日照时间不足2小时的居住公寓数量,由621户优化为95户。


2.
融汇爱都C地块
该项目位于市中区分水岭村,具体位置如图所示。

项目占地26560平米,建筑面积64236平米,地上最大容积率1.5。规划为12栋住宅楼和1栋换热站。整个地块从北到南层高依次增加,分别为1F、2F、4F、6F、9F,共289套房源。


虽然层高较低,但9#10#楼还是存在部分居住公寓。

3.
山东鲁坤天鸿·坤园
2018年12月,山东鲁坤天鸿置业有限公司以63874万总价拿下唐冶片区唐冶中路以东,横四路以北3块地,其中包含1块住宅用地2块商务金融用地。
此次公示的为住宅地块,土地面积25623平米,建筑面积56370平米,地上最大容积率为2.2,当时成交楼板价为7300元/平米。

根据规划公示,住宅地块由3栋11F小高和6栋18F高层和1栋社区配套组成,其中1#楼1层规划了沿街底商。


4.
中新锦绣天地商务地块
该地块南侧紧挨着世纪大道,北侧紧挨着在售中的A08住宅地块,具体位置如下图所示:

项目规划为栋商业、2栋商务公寓、1栋办公楼、1栋地下车库及配套设施。

5.
张马屯片区2所学校公示
1所36班小学、1所36班初衷,具体位置如下图所示,周围有碧桂园凤凰首府、璟樾、时代公馆等项目。
小学占地面积38689平米,建筑面积15541平米。

中学占地面积52949平米,建筑面积19266平米。

6.
孙村片区中烟南侧地块幼儿园
位于高新区科创路南侧,春暄路东侧,春晖路西侧,科新路北侧。项目规划用地1.05公顷,规划为15班制的幼托。

该幼儿园由龙湖出资配建。2018年2月2日 ,龙湖拿下孙村中烟南侧A-1、A-2、A-3、A-4四块地,捆绑条件之一,就是要配建这座1.05公顷的15班幼托。

A-1、A-2地块由龙湖自己开发,其中A-1地块就是龙湖春江彼岸,A-2地块为自持租赁项目。A-3地块由万科开发,也就是万科如园,A-4地块与中海自己拿下的奥特莱斯西侧4块地中的1块,开发了中海云麓公馆。这座幼儿园位于这几个项目之间。
7.
龙湖春江悦茗幼儿园

8.
中新国际西城样板间公示
9.
天鸿公园大道施工调整
因坝王路市政道路实施标高调整,天鸿公园大道1#2#3#4#5#楼和S1、S2拟建商业标高调整,以与坝王路衔接。


