原标题:2023年山东春季高考中医学专业11月9日开始网报
根据2023年山东省教育厅高考报名工作安排,2023 年普通高校招生考试报名分为网上填报信息、网上资 格审核、网上确认并缴费等 3 个阶段。
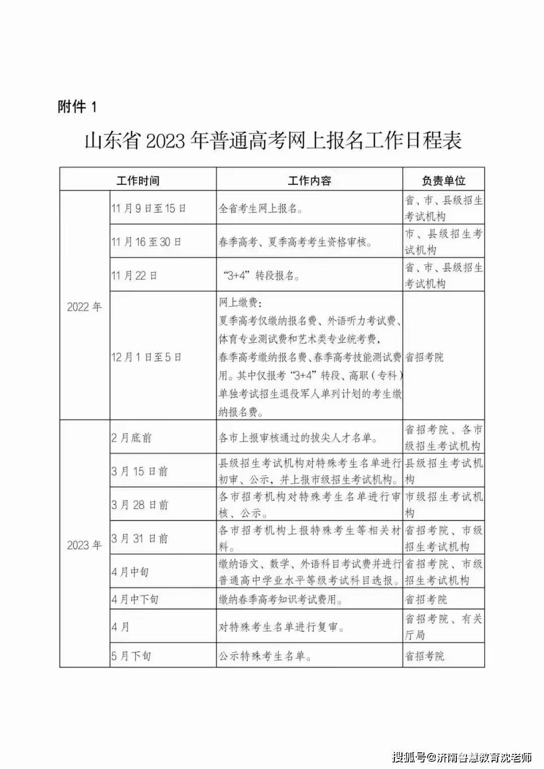
(一)春季高考。 填报信息:2022 年 11 月 9 日至 15 日(每天 9:00—18:00)。
2, 报考“3+4”转段考生及“3+4”转段兼报春季高考考生的填报时 间为 2022 年 11 月 22 日。
资格审核:2022 年 11 月 16 日至 30 日。 确认缴费:2022 年 12 月 1 日至 5 日(每天 9:00—18:00), 缴纳报名费、春季高考技能测试费用。
2023 年 4 月中下旬缴纳 春季高考知识考试费用,具体时间另行通知。

2023山东春季高考临床医学口腔医学和中医学正在报名中,目前没有资格考医师的,想做诊断工作需要考医师的这样就可以了。可以参加山东省春季高考来拿口腔医学临床医学和中医学专业毕业证。
山东春季高考是国家计划内统招医学校校、面向全国招生专业:临床医学、口腔医学、中医学、针灸推拿、预防医学(以上五个专业均可在全国报考执业助理医师和执业医师)、护理 、中药学、药学、医学检验技术、医学影像技术等
山东春季高考中医学专业11月9日开始网报
春季高考说明:只要参加春考被录取的学生,就是统招全日制。可挂读也可全日制在校上课,针对部分朋友是在职的情况,济南鲁慧教育沈老师(壹捌陆壹伍伍玖贰叁柒叁)可以帮助(挂学籍)事宜,即使办理走读(也称挂学籍、挂读、半工半读、工学结合等),不在校上课,毕业证也是统招全日制,临床医学、口腔医学、中医学、针灸推拿这四个专业可以在全国报考助理医师和执业医师,护理可以在全国参加护士资格考试。临床医学、护理、药学、检验等专业,除了参加春季高考,还可以同时参加单招考试,单招考试比较容易,通过率较高。在职人员怎样才能考取呢?
1、要想拿到全日制普通专业毕业证书可以参加山东省的春季高考。
2、山东省的春季高考报名条件:必须是山东省内中专生。
3、如果你不是山东省内中专生怎么办?本站负责为您注册20年学籍办理春季高考报名手续、21年参加山东省春季高考。
4、报名条件:卫校中专、专业毕业生、医院在职人员(只要目前无在籍学籍就可以的“在籍:没毕业”)等等
5、重点适合人群:
(1)在职医护人员中没有正规学历或原有的学历不能参加执业资格考试者。
(2)已有其他专业的中专、技校学历而又想该行从医者
(3)现从其护理或影像技术及其他工作想转临床的均可报名。
(4)口腔医学技术毕业不能参加医师考试的转口腔医学的学生。
6、学历性质:全日制专科 (第1学历、准考医师、护士、药师)
欢迎转载分享,帮助身边无证行医的大夫获取考取执业助理医师资格证的机会。
1.山东省春季高考(临床医学,口腔医学,中医学,护理学,医学检验。医学影像,针灸推拿等),河南对口升学考试培训+报名辅导;
2.主治医师、主管技师、主管护师、主管药师等中级职称考试代报名;主要解决注册年限不够,无社保,无规培,学分不够等问题;
3.护士,医学检验,医学影像,康复治疗资格证考试代报名;
4.(中医临床)执业助理医师代报名;
5.执业范围变更或增加;返回搜狐,查看更多
责任编辑:


