点击上方蓝色字体,关注我们
15
选择国示县职中,升学就业两成功∣国家级示范高中—射洪县职业中专学校欢迎您!
学校简介
四川省射洪县职业中专学校于1983年由普通高中改办而成,1996年建成国家级重点职业学校,2013年被教育部评为首批国家中等职业教育改革发展示范学校,是全省首批接受9+3学生的中职学校,是射洪县唯一的公办职业技术学校。
学校占地406亩,建筑面积11万平方米。学校建有9000平方米的实训中心,各类实训室90余间,实训工位4000个,计算机800余台,科技图书30000余册,仪器设备总价值3000余万元。建有90多个教室的多媒体数字终端,实现了资源共享。师生食堂6000平米,可同时容纳5000人就餐。建有400米8跑道环形塑胶运动场,标准化足球场、篮球场、排球场和羽毛球场。进行了以三生广场为重点,涵盖整个校园的文化建设。学校现有教师451人,其中职员工人13人,在校生4000余人。
学校荣誉(国家级)
就读优势
1
学校管理严
学校管理严格,班主任做到四个陪伴:陪伴学生一起学习,班主任到教室坐班;陪伴学生一起生活,班主任到学生食堂就餐;陪伴学生一起活动,班主任随班集会、集合、出操。陪伴学生一起体息,班主任到学生宿舍就寝。
2
国家资助多
一、国家免学费
资助对象:具有中等职业学校全日制正式学籍一、二、三年级在校生中所有农村(含县镇)学生、城市涉农专业学生和家庭经济困难学生(艺术类相关表演专业学生除外)。
资助标准:每生每年1900元。
二、国家助学金
资助对象:具有中等职业学校全日制正式学籍的一、二年级在校涉农专业学生和非涉农专业家庭经济困难学生,非涉农专业家庭经济困难学生的范围按扣除涉农专业学生后在校生数的20%确定。
资助标准:每生每年2000元。
三、特殊生活费补助
资助对象:具有中等职业学校全日制正式学籍一、二、三年级在校生中的建档立卡家庭子女。
资助标准:每生每年1000元。
四、雨露计划
资助对象:具有中等职业学校全日制正式学籍一、二、三年级在校生中的建档立卡家庭子女。
资助标准:每生每年1500元。
五、教育扶贫救助基金
资助对象:我县建档立卡贫困家庭学生或在我县各级各类全日制学校就读的建档立卡贫困家庭学生。
资助标准:根据贫困家庭的实际困难状况和基金支付能力酌情确定。一般控制在每生(户)每年500-5000元之间。特殊情况需要突破上限的,须经县人民政府批准。
民盟盟飞翔资助与励志班班会
3
对口高职升学业绩突出(招生代码:58301)
2015年:毕业学生293人,各类升学考试上线总人数247人,重本86人。高职单招被各类对口高校录取145人,其中藏区9+3学生34人。2015年度被县教体局表彰为高三工作先进集体,被市教育局表彰为2015年度高中阶段教育教学工作先进集体。2016年:毕业学生410人,其中本科上线102人,高职单招193人。藏区9+345人参加公务员考试,上线15人。被市教育局表彰为2016年度高中阶段教育教学工作先进集体,被县教体局表彰为2016届高三工作先进集体。2017年:毕业学生325人,本科上线117人,高职单招录取121人。
综合高中专业设置
4
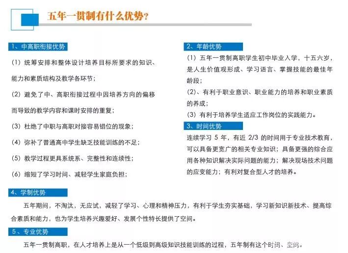
五年一贯制(专业方向汽修、电子商务,招生代码:58015)
又称初中起点专业教育,招收参加中考的初中毕业生,达到录取成绩后,直接进入高等职业技术院校(简称高职院校)学习,进行一贯制的培养。学业期满颁发国家教育部统一印制的《普通高等学校毕业证书》,此学历为国家承认的全日制专业学历,与三年制专科完全一样。专业毕业后还可以参加高职升本科考试,继续深造大学本科学历。学历模式:采用用五年一贯制专科,与三年制专科同等:前3年在射洪县职中就读,后2年在四川信息职业技术学校就读。
5
学前教育(大中专套读)(专业方向:幼儿园教师,招生代码:58015)
学校学前教育专业与成都大学师范学校联合开展高等教育自学考试助学工作,本专业统考课程和中职课程、幼教教师资格证国考课程一致,学生不用另外增添学习内容,学生在我校毕业时就可取得大学文凭。
6
就业渠道好
学校先后与北京眉州东坡集团、江苏南通富源集团、四川奥尔铂电梯有限公司、北京奔驰、中国核电、重庆海尔、长安福特、成都瑞雪精密机械、成都三泰控股、虹桥集团、绿然集团、华晨鑫源等百余家企业联合办学,实行深度校企合作同时引进安克拉食品公司、星达机器人进校办厂,在校内建立了射洪县职中龙吉汽车维修及驾驶培训中心,为培养学生技能,开展工学结合,毕业后适应岗位打下了坚实的基础。学生入学即签订就业协议,合格毕业生100%安置就业,毕业后获取双证(毕业证、技能等级证)。学校建立了完善的就业跟踪服务体系,为学生提供终生就业服务。
学校招生计划
实训条件
我校建有数控室、电工室、电子实训室、焊工室、建筑实作室、cad绘图室、动漫实作室、财会模拟室、中餐烹饪室、糕点制作室、酒店摆台实训室、美容化妆室、钢琴房、练功房,汽修实作室等实验实训室等90余间。
我校采用分段项目教学法,技能培训贴近学生学情,取得可喜成果。近年来我校承办、参与了数次市、省、国家级技能大赛。2016年我校参加遂宁市技能大赛获得十一个第一名,并蝉联团体第一名。2017年遂宁市中职校学生CAD制图技能大赛,我校荣获团体总分第一名,4名同学荣获一等奖,2名教师获优秀指导教师奖。2018年1月,我校14名学生参加四川省中职生技能大赛,获得一个一等奖,五个二等奖,7个三等奖的优异成绩,获奖率达93%。2018年5月我校学子参与工业产品设计与创客实践赛项获全国三等奖。
CAD实训
电工实训
电子技能培训
加工中心操作培训
美容实作与普车实作
学前专业实训
中餐烹饪专业实训
精彩活动
省运会开幕式表演
学生日常活动
12.9歌咏比赛
DANCE
SING
联系我们
国家级重点职业高中
全国教育系统先进集体
全国职业教育先进单位
全国中小学德育工作先进集体
国家中等职业教育改革发展示范学校
选择国重县职中,升学就业两成功
策 划:招生办
党委办
编 辑:王敏先
审 核:罗先伟
黄 辉
往期精彩回顾
射洪县职业中专学校师生代表遂宁市参加第33届省青少年科技创新大赛取得优异成绩!
展职教风采 破历史陈冰——记我校在2018年市运会中再创佳绩
长按二维码识别关注我们
+


