雅安职业技术学校2018年单招章程
(学校单独招生代码:5169)
招生信息
雅安职业技术学校是2002年经四川省人民政府批准,教育部备案成立的国家公办全日制普通高等学校。学校有60余年的办学底蕴,厚积了丰富的办学资源、办学经验和较强的办学实力,是四川省最佳文明单位、四川省示范性高职院校。
为进一步深化高考考试招生制度改革,拓宽优秀人才的选拔渠道,全面推进高职院校素质教育和学校创新办学体制机制,以专业建设为核心,加强内涵建设,提高人才培养质量,协调发展学科专业结构,探索创新“政校行企外”五方联动的合作办学体制和“学校育才,学生成才,社会用才”三才有机结合的校企合作人才培养模式,我院2018年继续在四川省范围内对部分专业实行单独招生,本章程适用于雅安职业技术学校2018年在川单独招生工作。
招收对象为参加2018年普通高考的四川省普通高中类文理科应往届毕业生和中等职业类的应往届毕业生,招生总数2090人,其中面向普通高中类计划1630名,面向中职毕业生计划400名,艺体特长生计划60名。
报名流程
注意:报名流程需要缴费后,才能提交成功。未缴费,视同报名不成功,学校将不安排未缴费考生的参考工作。
普通高职类、对口高职类
招生专业及招生计划
注:
1.该表中,招生专业及招生计划以四川省教育厅审核同意为准。
2.医疗设备应用技术、卫生信息管理专业为医学系和机电与信息工程系共建共管专业。
3.由于用人单位相关要求,医学美容技术、助产专业建议男生慎重填报。
特长类项目与招生计划
报名条件
1.遵守中华人民共和国宪法和法律。
2.已参加2018年四川省普通高考及对口高考统一报名并取得考生号。
3.身体健康。招收的所有学生均应能胜任正常学习要求,考生必须符合《普通高等学校招生体检工作指导意见》及有关补充规定。
4.艺体特长生:除满足前三项报考条件外,必须符合特长类项目且具备下列条件之一者。
(1)体育:普通高中或中职在校阶段,获得国家三级运动员(含)以上证书或在市(州)级(含)以上比赛中获得项目前五名者,或获得省级(含)以上比赛前八名者,或县级比赛前三名者。
(2)艺术:声乐、舞蹈:获得业余五级及以上等级证书,或获得县级比赛前三名,或获得市(州)级及以上级别比赛名次者。
报名资格及考核
(一)报名方式
1、2018年3月3日8:00至3 月15 日18:00期间,符合报名条件的考生,通过四川省教育考试院官网(http://www.sceea.cn)填报学校志愿,每位考生只能填报一所院校。
2、学校志愿已填报我院的考生,请于2018年3月19日至3月25日,登录学校网站上的单独招生报名系统,填报专业志愿并缴费。请注意以下事项:
(1)学校网站:http://www.yazjy.com,学校单独招生报名系统http://zs.yazjy.com。
(2)单独招生报名系统登录用户名为14位高考考生号,密码为考生本人身份证号后6位数。请考生仔细核对报名信息后,真实、准确、完整的填报专业志愿。报名信息提交完成后,可打印《雅安职业技术学校2018年单独招生报名表》,便于到校核对考生基本信息。
3、普通高中考生在报名时,可填报三个专业志愿,即专业第一志愿、专业第二志愿、专业第三志愿,并填报是否服从专业调配。请考生慎重填报,在我院单独招生报名工作结束前,考生可修改专业志愿,报名工作结束后,不可修改考生专业志愿。
4、对口高职考生在报名时,应填报与中职阶段所学专业大类相一致的专业,不得跨类填报。
5、报考艺术、体育特长生的考生,在填报特长生类别的同时,请选择艺术或者体育特长项目,具体项目请参见《特长类项目与招生计划》。
6、只招收理科考生的专业,文科考生请勿填报;由于用人单位相关要求,医学美容技术、助产专业,请男生慎重报考。
7、报名考试费130元,考生在网上缴费完成后,提交报名信息,请注意是否提交成功。学校负责安排已成功报名考生的资格审查和考试,考生如自愿放弃参考,报名考试费用不予退还。未缴费考生,视为专业志愿填报不成功,学校将不安排未缴费考生的资格审查及考试。
(二)报名资格审查
1、考生的基础信息采用省教育考试院统一采集的信息。
2、报考我院考生名单在学校招生就业信息网上公布,在公布名单内的考生,方可参加学校报名资格审查。
3、考生报名资格审查时须提交以下材料:
(1)《雅安职业技术学校2018年单独招生报名表》一份(附照片);
(2)考生必须交验二代身份证原件(或临时身份证),并提交复印件一份。
4、报考艺术、体育特长类考生须提前到校,提交相关证明材料(如获奖证书、荣誉证书、艺体等级证书等材料)原件及复印件一份,经学校单独招生录取小组审核合格后,由学校教务处发放准考证,方能参加相关考核和享受相关录取政策,超过规定时间不予受理。
特长生资格审核未通过的考生可转入普通类或对口高职类参加单独招生考试。
5、考生信息经四川省教育考试院核对无误后,由四川省教育考试院统一提供考生信息及照片,学校依此打印考生《准考证》。
考生经学校资格审查合格后,签订《考生诚信承诺书》,领取《2018年单独招生考试准考证》,参加学校组织的考试。
(三)考核
1、考核模式
普通高职类:文化考试+综合素质测试,成绩总分500分;
对口高职类:文化考试+职业能力测试,成绩总分500分;
艺体特长生类:文化考试+特长技能测试,成绩总分500分。
2、笔试(文化考试)
(1)考试形式:闭卷
(2)考试地点:雅安职业技术学校
(3)考核时间:150分钟
(4)考试内容:语文、数学和英语方面的基础知识,三科分卷,试卷由省统一命制。
(5)笔试成绩计算:普通高职类、对口高职类、艺体特长生类笔试成绩满分均为300分,其中语文100分,数学100分,英语100分。
3、面试
面试分为综合素质测试、职业能力测试和艺体特长测试。每类成绩满分均为200分。
普通高职类考生参加综合素质测试,对口高职类考生参加职业能力测试,艺体特长生类参加艺体特长技能测试。
综合素质面试采用现场考核和答问的方式进行,主要考察考生的表达能力、心理素质、思辨能力和职业倾向等基本素质。
职业能力测试采取现场考核和答问的方式进行,主要考察考生的逻辑思维能力、专业基础知识和基本技能。
艺体特长测试:由学校组织命题和考试,主要测试考生在报名时所填报的特长项目,内容为考生所填报项目技能,采取现场测试、答问等方式进行(报考健美操、声乐、舞蹈的考生自备MP3格式伴奏音乐)。
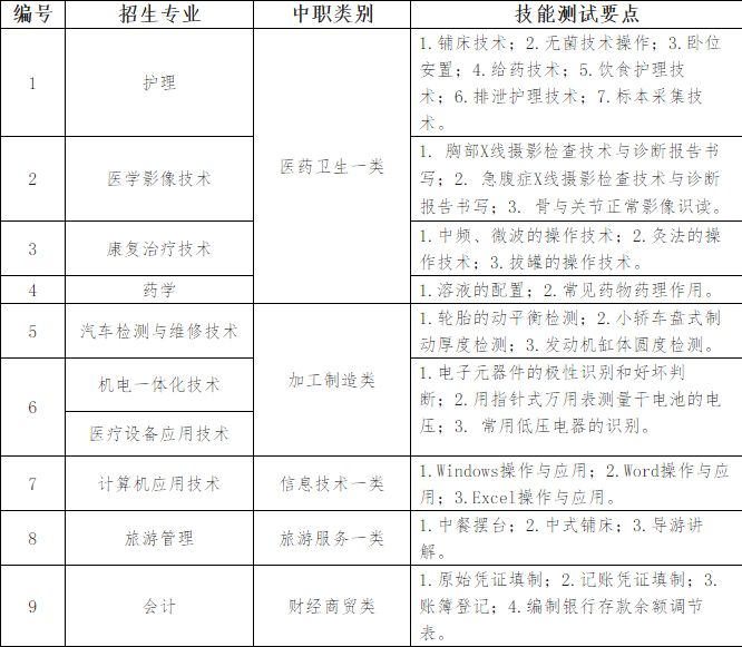
(四)2018年单独招生对口高职类技能测试范围
录取及其他说明
( 一)录取
1、考生的报名资格和基础信息均采用省教育考试院统一采集的信息。
2、笔试成绩与面试成绩相加为考生的成绩总分。考生不享受任何加分照顾政策。
3、学校根据所有考生考试后成绩的总体情况,分别划定普通高中类、对口高职各类、艺体特长生成绩总分控制线。
4、在所有符合条件并在控制线上的考生中,按照专业志愿顺序(即志愿优先原则),根据考生成绩总分从高分到低分由学校招生小组择优提出拟入选考生名单,经学校单独招生工作领导小组审核后确定拟录取考生名单。
5、除以上择优录取方式外,学校还根据四川省教育体制机制改革试点项目的总体部署在单独招生总计划的5%以内试点实施认定合格录取:在校期间参加国家或省级教育行政主管部门组织的技能大赛获得国家三等奖及省级一等奖以上的中职报名考生,由学生本人提出申请并提交《2018年高职院校单独招生免试录取考生申请表》(附:毕业学校推荐意见),由学校单独考试招生工作小组,对认定合格录取考生的申报材料进行初审,提交学校单独招生工作领导小组审核后,以认定合格录取程序确定拟录取考生名单,并上网公示。经学校复核、审查、上网公示后可实行认定合格录取,报四川省教育考试院审批。
6、拟录取考生名单在学校官网首页公示7天,接受社会监督。公示期间,被录取考生若要放弃录取,则应在公示期间(4月5日—4月11日)到学校招生就业处办理相关放弃录取手续。其放弃名额在各类别所有条件都合格的考生中,按照总分和考生是否服从专业调剂,遵照从高分到低分的原则依次递补。
7、公示期满后的录取名单报四川省教育考试院核准备案,并办理相关录取手续。录取手续办理完毕后,学校向考生发放录取通知书。
( 二)其它事宜
1、考生被学校正式录取后,与高考普招新生一视同仁,不能再参加普通高考及录取,不得转入其它学校。校内转专业按学校相关规定执行。若考生未被录取,则仍然可以参加普通高考及录取。
2、若录取过程中出现同分情况,则先依据笔试成绩的高低,若笔试成绩相同,则依据面试成绩的高低;若笔试成绩和面试成绩均相同,则依据笔试中语文、数学和英语的单科成绩进行依次比较。
3、录取过程中若出现专业计划和计划类别不平衡,学校按照实际报考学生情况在计划范围内平衡专业计划及计划类别。
4、若单独招生计划未能完成,则根据实际情况,可将未完成的计划转为面向四川省的普通专科招生计划。
5、本办法由学校招生就业处负责解释。
(三)报名、考试违纪违规处理
报名、考试中,考生有违纪、舞弊行为的按《国家教育考试违规处理办法》(教育部令第33号)及《普通高等学校招生违规行为处理暂行办法》(教育部令第36号)等有关规定进行处理。
(四)时间安排
1、2018年3月3日8:00至3 月15 日18:00期间,符合报名条件的考生,通过四川省教育考试院官网(http://www.sceea.cn)填报学校志愿(每位考生只能填报一所院校)。
2、已填报我院的考生请于2018年3月19日至3月25日,登录学校网站(http://www.yazjy.com)上的单独招生报名系统(http://zs.yazjy.com)填报专业志愿,报名信息请考生仔细核对,按学校规定进行报名确认,网上缴费后(报名考试费:130元),提交报名信息。
申请认定合格录取的考生,请于2018年3月25日前提交书面申请及材料(传真:0835-2229044)。
3、2018年3月28 日之前,学校在招生就业网站上公布拟参加资格审查的考生名单(含报考艺体特长生名单)。
4、报考艺体特长生的考生,于2018年3月29日14:30在雅安职业技术学校青年路校区集中,提交相关证明材料(如获奖证书、荣誉证书、艺体等级证书等其它材料)原件及复印件一份,经学校单独考试招生工作小组审核合格后,由学校教务处发放准考证,方能参加相关考核和享受相关录取政策,超过规定时间不予受理。
申请认定合格录取的考生,也须在2018年3月29日14:30到青年路校区集中,提交相关证明材料原件及复印件。
5、2018年3月30日(17:30前),公布名单内的普通高职类、对口高职类考生必须带二代身份证(或临时身份证)原件,到学校青年路校区提交相关材料,学校对考生进行报名资格审查,对资格审查合格后的考生,在其签订《考生诚信承诺书》后发放《2018年单独招生考试准考证》,然后熟悉考场。
6、2018年3月31日上午9:00-11:30,考生到学校参加笔试。3月31日下午14:00-20:00,普通高职类考生到学校参加面试;对口高职类考生参加专业技能测试;艺体特长生类考生参加艺体特长测试。
7、2018年4月3日,考生可在学校招生就业网站上(单独招生报名系统)查询本人成绩。
8、2018年4月3日18:00之前,凡对成绩有疑问需复查的考生可凭《准考证》到学校教务处办理复查手续,或将《准考证》和申请的影印件发送至邮箱:yzy2017dz@163.com。逾期不予办理(联系电话:0835-2222737)。
9、2018年4月4日,学校在招生就业网站上公布普通高职类、对口高职各类控制分数线。
10、2018年4月5日至 11日,学校在招生就业网站上公示普通类、对口高职各类拟录取考生名单。如考生放弃录取,需在4月11日前提交书面申请,逾期不再受理。
11、2018年4月13日,学校将拟录取考生名单报四川省教育考试院核准备案,办理正式录取手续,按规定发放录取通知书。
12、学校办理录取手续后,不再接受退档申请,考生也不能再参加普通高考及对口高职考试。
(五)新生注册和复查
1、学校单独招生录取的考生,须在录取通知书规定的时间到校报到,逾期未报到者,取消入学资格。
2、新生入学后,学校将进行入学资格及体检的复查工作。
(1)对存在不符合报名条件或有徇私舞弊、弄虚作假等行为的,取消考生被录取资格、入学资格或学籍;
(2)对身体条件不符合学习要求的考生,按《普通高等学校招生体检工作指导意见》及有关补充规定处理,建议考生填报志愿时结合高考体检表填报专业志愿。
(六) 联系部门与方式
联系部门:雅安职业技术学校招生就业处
通信地址:四川省雅安市雨城区育才路130号
邮政编码:625000
招生咨询电话:0835-2241840 2229044(传真)
教务考务电话:0835-2222737
纪检监督电话:0835-2361679
学校网址:http://www.yazjy.com
单独招生报名网址:http://zs.yazjy.com/
组织保证及招生原则
(一)组织保证
1、学校单独招生工作接受省招考委、省教育厅的指导和监督。
2、学校成立以书记、院长为组长,相关院领导和职能部门领导为成员的单独招生工作领导小组,加强对单独招生工作的领导,集体研究决定单独招生考试、录取过程中的重大问题。
3、单独招生工作领导小组下设四个工作组:
笔试及面试小组:负责笔试试卷准备、发放准考证、考场编排、考试组织、阅卷、评分,笔试成绩汇总;负责面试题目制作、标准制定、流程确定、面试、面试成绩汇总,成绩复核。
招生录取小组:负责单独招生宣传、报名、信息核准、报名资格审查、新生录取、办理录取手续。
后勤安全小组:负责后勤保障、现场秩序和安全保卫。
纪检监察小组:负责招生录取全过程的纪检监督,保证录取工作的公开、公正、公平。
(二)招生原则
学校单独招生工作做到加强纪检监察力度,严格执行“阳光招生”政策,严格按照招生章程及招生程序录取考生,确保单独招生工作 “公开、公平、公正”。
本章程以四川省教育厅、四川省教育考试院备案公布为准,由雅安职业技术学校招生就业处负责解释。
排版编辑:全媒体中心
文章来源:招生就业处
投稿邮箱:yzygw2014@163.com


