一、招生类型及学习形式
(一)招生类型
经教育部审定核准举办成人高等学历教育的开放大学、职工高等学校、职业技术学校、职业技术大学、管理干部学校、教育学校和普通高校成(继)教院等(以下统称成人高校)实行全国统一考试招生。招生类型有三种:专科起点升本科(以下简称专升本)、高中起点升本科(以下简称高起本)、高中起点升专科(以下简称高起专)。考生在网上报名时根据自身条件和实际需要,报考相应的类型。
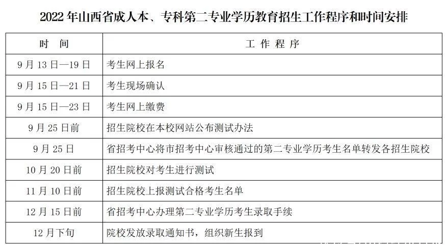
今年我省继续开展成人本、专科第二专业学历教育试点工作,实行网上报名、院校测试合格后录取的办法。我省的成人本、专科第二专业学历教育只在省属院校中开展试点招生。此类人员按免试生类别报考(具体工作安排见附件3)。
(二)学习形式
成人高校的学习形式有三种:脱产、函授、业余。
脱产最短学习时间为:高起本四年、高起专和专升本两年;
函授和业余最短学习时间为:高起本五年、高起专和专升本两年半。
考生可根据自身条件,选择填报适合自己的学校、专业和学习形式。
二、招生对象及报名条件
(一)符合下列条件的中国公民可以报名。
1.遵守中华人民共和国宪法和法律。
2.国家承认学历的各类高、中等学校在校生以外的从业人员和社会其他人员。
3.身体健康,生活能自理,不影响所报专业学习。
4.报考高起本或高起专的考生应高级中等教育学校毕业或者具有同等学力。报考专升本的考生必须是已取得经教育部审定核准的国民教育系列高等学校、高等教育自学考试机构颁发的专科毕业证书、本科结业证书或以上证书的人员。
5.报考成人高校医学门类专业的考生还应具备以下条件:
(1)报考临床医学、口腔医学、预防医学、中医学等临床类专业的人员,应当取得省级卫生健康行政部门颁发的相应类别的执业助理医师及以上资格证书或取得国家认可的普通中专及以上相应专业学历;或者县级及以上卫生健康行政部门颁发的乡村医生执业证书并具有中专学历或中专水平证书。
(2)报考护理学专业的人员应当取得省级卫生健康行政部门颁发的执业护士证书。
(3)报考医学门类其他专业的人员应当是从事卫生、医药行业工作的在职专业技术人员。
(4)考生报考的专业原则上应与所从事的专业对口。
(二)在山西定居并符合上述报名条件的港澳居民持《港澳居民来往内地通行证》或《港澳居民居住证》、台湾居民持《台湾居民来往大陆通行证》或《台湾居民居住证》、外国侨民持《外国人永久居留身份证》,可在山西省报名。
(三)考生一般应在户口所在地报名,也可凭工作或居住地公安机关登记发放的有效期内的“居住证”在工作或居住地报名。
三、报名办法和程序
我省成人高考报名采用网上报名、现场确认、网上缴费的办法。所有参加全国统考、二学历单考和免试入学的考生均需办理报名手续。
(一)网上报名。
1.网上报名时间:9月13日8时—9月19日18时,逾期不予补报。
2.网上报名流程:
(1)考生登录“山西招生考试网”(网址:http://www.sxkszx.cn),点击菜单栏“考生登录”→“成人高考考生网上服务平台”→“成人高考网上报名入口”。考生填报报名信息前,需仔细阅读《山西省2022年成人高校招生考试公告》《网上报名流程》《网上报名协议》《考试规则》《招生院校专业目录》及其他有关说明。
(2)考生按照网页的提示和要求,准确输入个人基本信息、报考院校及专业等志愿信息。核对无误后确认提交,系统自动生成网报序号。
除现役军人等特殊情况外,其余考生选择证件类型为身份证。现役军人如有身份证,建议选择身份证报考。
(3)考生务必牢记系统生成的网报序号和自己设定的密码。在网上报名期间,考生可凭网报序号和密码登录网上报名系统查看、修改自己所填的报名信息,网上报名结束或现场确认后一律不得更改。网报序号和密码是考生现场确认、打印准考证、查询成绩和录取结果的重要信息,考生务必妥善保存避免遗忘。如若遗忘,必须由考生本人携带身份证到网上报名时所选的市或县(市、区)考试部门进行查询。
(4)网上报名时,考生须如实填写个人有关信息,否则,由此产生的后果由考生本人负责。
3.网上报名期间的咨询电话:http://www.sxkszx.cn/news/2022831/n5770116670.html
接听时间为上午8:30—12:00;下午2:30—5:30。
注意事项:
(1)我省成人高校招生网上报名系统与中国高等教育学生信息网联网,对考生专科及以上学历证书进行审核验证,考生在输入姓名、性别和学历证书编号后,系统将自动搜索进行验证。
(2)没有通过学历验证,但确实具有专科或本科学历的可以在山西省高校毕业生就业指导中心办理《学历认证报告》,否则不予现场确认。山西省高校毕业生就业指导中心地址:山西省太原市坞城南路50号,联系电话:0351-7731918。
(3)考生填报的联系电话必须畅通、通讯地址必须准确,在报名、考试、录取和入学报到各个阶段因通讯不畅造成的后果由考生本人负责。考生录取后,在院校规定报到时间不报到、经电话联系无法接通的,院校可直接取消其录取资格并报省招考中心备案。
(二)现场确认。
1.现场确认时间:9月15日8时—9月21日18时,逾期不予办理。
2.现场确认地点:考生网上报名后,到确认点进行资格审查。高起本、高起专现场确认点设在各县(市、区),专升本现场确认点由各市招考中心根据实际情况设在各县(市、区)或市政府所在地。
3.现场确认流程:
(1)确认点采集考生的 “居民身份证”原件信息。
(2)确认点按规定采集考生本人图像信息,打印带有照片的《2022年山西省成人高校招生全国统一考试网上报名考生信息确认表》。
(3)考生领取并认真阅读《山西省成人高校招生考试考生诚信考试承诺书》、核对《2022年山西省成人高校招生全国统一考试网上报名考生信息确认表》上的信息,无误后签名交确认点报名资格审核人员。
(4)审核人员查验考生有关证件材料及复印件,审核考生报名资格,在合格考生的《2022年山西省成人高校招生全国统一考试网上报名考生信息确认表》上签名,并在报名确认系统点击“审核通过”。《2022年山西省成人高校招生全国统一考试网上报名考生信息确认表》《山西省成人高校招生考试考生诚信考试承诺书》及有关证明材料复印件由确认点保存备查。
4.考生现场确认时需交验的材料:
(1)在户口所在地报名的考生,须提供“居民身份证”原件和复印件;“居民身份证”颁发地与户口所在地不一致的考生,还须提供“户口簿”。
(2)在工作或居住地报名的考生,除提供“居民身份证”原件和复印件外,还须提供现工作或居住地公安机关登记发放的有效期内的“居住证”。
(3)在我省辖区内服役的现役军人,须提交本人“居民身份证”“士兵证”(“军官证”)以及所在部队团级以上人力资源部门出具的“介绍信”(证明服役部队驻地为确认点所在市、县(市、区))。
(4)港澳居民须提供《港澳居民来往内地通行证》或《港澳居民居住证》、台湾居民须提供《台湾居民来往大陆通行证》或《台湾居民居住证》、外国侨民须提供《外国人永久居留身份证》。
(5)报考专升本和本、专科第二专业学历的考生,如未通过网上报名系统学历审核,须提供山西省高校毕业生就业指导中心出具的“学历认证报告”。
(6)报考高起本、高起专的考生,须提供高中(中专、技校、职高)毕业证书或高中同等学力证明(同等学力者,由本人写出说明,县级教育行政部门审核同意)。
(7)符合奖励照顾政策(除年满25周岁加分政策)的考生,须提供有关证书(或有关文件)原件和复印件,填写《山西省成人高校招生录取照顾对象登记表》(见附件5,考生自行下载)或《山西省成人高考退役军人照顾登记表》(见附件6,考生自行下载),现场确认时上交确认点。各市招考中心初审后,报省招考中心审核。现场确认结束后,不再办理奖励照顾手续。
(三)网上缴费。
我省2022年成人高考网上缴纳报名考试费与现场确认同时进行,考生现场确认成功后进行网上缴费。
缴费时间:9月15日8时—9月23日8时。
缴费办法:已完成现场确认的考生进入“山西招生考试网”,点击“考生登录”,选择“成人高考考生网上服务平台”,登录系统后,点击“网上缴费”,按提示完成缴费。
凡未在规定时间内完成现场确认和网上缴费的考生,视为自动放弃考试资格,不能参加2022年成人高考。缴费成功后,因个人原因弃考,不予退费。
网上缴费咨询电话:4008885699。
(四)疫情防控要求。
考生须遵守确认点的防疫要求。现场确认时,须佩戴口罩(考生自备口罩),主动接受体温测量,扫描“场所码”,出示“健康码”“行程码”“核酸检测报告”。考生要服从确认点的管理,不得随意走动,排队等候期间保持1米以上距离,避免近距离接触交流。确认结束后尽快离开,严禁聚集和逗留。无关人员一律不得进入确认现场。
考生在前往确认点前,要及时了解确认点所在地的具体防疫要求,按要求做好相关准备工作,途中要采取严格的防护措施。如需入住宾馆或者酒店,在确认点附近选择卫生防疫条件较好的正规酒店或宾馆食宿。
对于扰乱确认现场秩序、不服从确认点管理的考生,将进行严肃处理。
四、奖励照顾政策
(一)符合下列条件的考生可免试入学。
1.“全国劳动模范”“全国先进工作者”“全国‘五一’劳动奖章”获得者,须提供相关证书或证明的原件和复印件。
2.奥运会、世界杯赛和世界锦标赛的奥运会项目前八名获得者、非奥运会项目前六名获得者;亚运会、亚洲杯赛和亚洲锦标赛的奥运会项目前六名获得者、非奥运会项目前三名获得者;全运会、全国锦标赛和全国冠军赛的奥运会项目前三名获得者、非奥运会项目冠军获得者。上述运动员须提供省级体育行政部门审核的《优秀运动员申请免试进入成人高等学校学习推荐表》(国家体育总局监制)。
3.参加“选聘高校毕业生到村任职”“三支一扶(支教、支农、支医和扶贫)”“大学生志愿服务西部计划”“农村义务教育阶段学校教师特设岗位计划”等项目服务期满并考核合格的普通高职(专科)毕业生,凭身份证、普通高职(专科)毕业证、相关项目考核合格证(需要交验的证书材料见附件2),可申请免试就读我省的成人高校专升本。
4.符合专升本报考条件的退役军人(自主就业退役士兵、自主择业军转干部、复员干部),凭身份证、退役证(义务兵/士官退出现役证、军官转业证书、军官复员证书)及相应的学历证书(需要交验的证书材料见附件2),可申请免试就读我省的成人高校专升本。
(二)运动健将和武术项目武英级运动员称号获得者(须经省级体育行政部门审核并出具运动成绩证明),在考生考试成绩中加50分(一级运动员称号获得者为30分)。
(三)符合下列条件之一的考生,在考生考试成绩中加20分。
1.获得地级以上(含)人民政府,国务院各部委及各省(区、市)厅、局系统,国家特大型企业授予的劳动模范、先进生产(工作)者及科技进步(成果)奖获得者。
2.获得省级工、青、妇等组织授予“五一劳动奖章”“新长征突击手”“三八红旗手”称号者。
3.解放军、武警部队、公安干警荣立个人三等功以上者。
4.归侨、归侨子女、华侨子女、台湾省籍考生。
5.烈士子女、烈士配偶。
6.边疆、山区、牧区和少数民族聚居地区的少数民族考生、国防科技工业三线企业单位(位于地级以上人民政府所在地的除外)获得企业表彰的先进生产(工作)者。
7.年满25周岁以上人员(2022年8月31日前)。
(四)自主就业的退役士兵,在考生考试成绩中加10分。
同一考生符合两项及以上照顾政策的,只能取最高一项照顾分数进行加分,不作累计。审核合格的考生名单,在“山西招生考试网”进行公示,未经公示的考生不得享受相关奖励照顾政策。
五、填报志愿
(一)成人高考填报志愿与网上报名同时进行,考生填写志愿前须在网上认真阅读《招生院校专业目录》,查询适合自己的院校和专业。填报的志愿是招生录取的依据,考生必须慎重填报,网上报名期间,考生可修改志愿信息,网上报名结束或现场确认后一律不得更改。
(二)志愿表中的志愿栏分本科和专科两栏,本科和专科分别设2个院校志愿,每个院校志愿可选报1个专业。医学门类专业考生填报的专业志愿必须一致。
高起本考生可单报本科,也可兼报专科。兼报专科的考生,如本科未被录取,以语文、数学、英语三科总成绩作为专科录取总成绩,与高起专考生同时参加专科录取。
专升本考生只填报本科栏,高起专考生只填报专科栏。
考生所报志愿和专业必须与考试科类相一致。专升本文史、外语、中医类在报考时为同一科类代码,录取时分别划定最低录取控制分数线。
(三)高起本、高起专的外语、艺术、体育类考生按以下规定填写:
1.报考外语(文)、艺术(文)、体育(文)三类考生可报该科类志愿,也可报文史类志愿。凡填报文史类志愿且达到文史类最低录取控制分数线的,按文史类投档。
2.报考外语(理)、艺术(理)、体育(理)三类考生可报该科类志愿,也可报理工类志愿。凡填报理工类志愿且达到理工类最低录取控制分数线的,按理工类投档。
3.报考艺术类、体育类专业的考生,必须参加由院校组织的专业加试,加试的具体事宜由考生直接与本人所报第一志愿院校联系。
六、考试时间和科目
(一)考试时间。
2022年全国成人高校招生统一考试时间为11月5日至6日(见附件1)。
(二)考试科目。
考试依据《全国各类成人高等学校招生复习考试大纲(2020年版)》命题,每科试题满分均为150分。
1.专升本考试统考科目为三门,两门公共课为政治、英语,一门专业基础课根据招生专业所隶属的学科门类确定。招生专业所对应的考试科目按《专科起点升本科专业与统一考试科目对照表》(教学厅〔2017〕12号文附件4)执行。
2.高起本、高起专考试按文科类、理科类分别设置统考科目。公共课统考科目均为语文、数学(分文、理两种)、英语三门。其中,报考高起本的考生,理科类增加“物理、化学综合”(简称理化)统考科目,文科类增加“历史、地理综合”(简称史地)统考科目。
(三)加试科目。
成人高校艺术和体育类专业招生必须对考生进行专业加试,其他专业是否加试由各成人高校自行确定。成人高校进行专业加试必须在向社会公布的招生方案和教育部编制的院校招生计划中注明并自行命题和组织考试,考生的专业加试成绩及成人高校确定的加试合格考生名单必须于成人高考前报送省招考中心备案。加试的具体事宜由考生直接与本人所报第一志愿院校联系。
(四)打印准考证。
考生可在10月28日至11月6日,登录“山西省成人高校招生网上报名系统”,输入“网报序号”和“密码”,按照网页提示自行打印准考证。
七、成绩查询、复查
成人高考各科试卷全部采取网上评阅的方式。12月初,考生可登录“山西招生考试网”查询成绩。考生如对本人成绩有疑义,可在原确认点申请成绩复查,复核结果由确认点负责通知考生。具体时间以“山西招生考试网”公布为准。
八、录取
成人高校招生录取工作由省招考中心组织实施,实行“学校负责,招办监督”的管理体制,坚持择优录取和透明、公开、公平、公正的录取原则。
录取最低控制分数线由省招委根据成人高等教育对新生的最基本要求,参照考生统考科目成绩和我省的招生规模划定。其中,高起本、高起专的艺术类专业(除史论、编导类专业外)和体育类专业的最低控制分数线不得低于相应招生类型和考试科类最低控制分数线的70%,艺术类高起本、高起专考生数学成绩不计入总分,由招生学校录取时作为参考。
录取时,免试生在公布的招生计划中优先录取,其他考生在划定的各科类录取最低控制分数线上,根据考生录取总成绩,按1:1的比例从高分到低分先投放第一志愿考生,由院校择优录取;对第一志愿不达招生计划数的院校专业,调配第二志愿考生,由院校择优录取。考生录取总成绩相同的,比较单科成绩,专升本考生,比较顺序依次为专业基础课、政治、英语;高起专文科考生,比较顺序依次为语文、数学、英语,高起专理科考生,比较顺序依次为数学、语文、英语;高起本文科考生,比较顺序依次为语文、数学、英语、史地,高起本理科考生,比较顺序依次为数学、语文、英语、理化。
录取过程中,上线人数生源不足的院校专业,将在“山西招生考试网”进行公布并征集志愿。在征集志愿期间,凡达到同类型同科类录取最低控制分数线的未录取考生均可再次填报志愿,征集的志愿按照考生录取总成绩从高分到低分顺序投档。
经审核符合照顾加分条件的考生,按照加分后的成绩投档。
残疾考生的录取。凡生活能自理、不影响所报专业学习、成绩达到录取最低控制分数线的残疾考生,院校要一视同仁,予以录取。
录取工作结束后,省招考中心统一打印考生录取名单,加盖录取专用章,招生院校按要求领取录取名单,此名单为新生录取的依据。
九、新生复查
新生入学注册期间,招生学校要对已报到新生信息进行全面复查。对新生报到所需录取通知书、身份证、加分照顾和免试入学资格证明等材料与录取新生名册、电子档案逐一进行比对核查,并通过“人证识别”等技术严防冒名顶替。对其中不符合条件或弄虚作假、违纪舞弊者,一律按有关规定取消其入学资格,记入《考生考试诚信档案》,并报山西省招生考试管理中心倒查追责。
附件目录
1.2022年全国成人高校招生统一考试时间表
2.退役军人和“下基层人员”免试成人高校专升本现场确认期间需提供的审核材料
3.2022年山西省成人本、专科第二专业学历教育招生工作程序和时间安排
4.2022年山西省成人高考工作进程表
5.山西省成人高校招生录取照顾对象登记表
6.山西省成人高考退役军人照顾登记表
7.山西省2022年成人高考确认点信息
附件一

附件二
退役军人和“下基层人员”免试成人高校
专升本现场确认期间需提供的审核材料
(一)退役军人(自主就业退役士兵、自主择业军转干部、复员干部)申请免试就读我省成人高校专升本,在现场确认信息时,须提供:身份证、退役证(义务兵/士官退出现役证、军官转业证书、军官复员证书)、《山西省成人高考退役军人照顾登记表》(见附件6,考生自行下载)及教育部审定核准的国民教育系列高等学校、高等教育自学考试机构颁发的专科毕业证书、本科结业证书或以上证书原件和复印件。
(二)普通高职(专科)毕业的“下基层人员”申请免试就读我省成人高校专升本,在现场确认信息时,除提供身份证、普通高职(专科)毕业证书(原件和复印件)、《山西省成人高校招生录取照顾对象登记表》(见附件5,考生自行下载)以外,还须提供以下材料:
1.选聘高校毕业生到村任职:选聘优秀高校毕业生到村任职聘用合同书以及所在村的上级县(市、区)委组织部出具服务期满合格证明原件和复印件。
2.三支一扶(支教、支农、支医和扶贫):山西省三支一扶工作协调管理办公室提供的高校毕业生三支一扶服务期满合格证书原件和复印件。
3.大学生志愿服务西部计划:全国大学生志愿服务西部计划项目管理办公室出具的大学生志愿服务西部计划证书和志愿服务鉴定书原件及复印件。
4.农村义务教育阶段学校教师特设岗位计划:山西省教育厅出具的《特岗教师服务证》原件和复印件。
附件三

附件四

附件五

附件六

附件七




