大家好,我是汤圆老师,晋升十年辅导经验,关注我,带你晋升少走弯路~
医学毕业生又到了一年一度就业的时间了,2022年医学毕业生大约有1076万人(媒体数据),这也就意味着今年将会成为有史以来最难就业季!

虽然嘴上说着“劝人学医,天打雷劈”,但一个不争的事实是医学毕业生与往年相比只增不减,且如今的医疗行业和其他行业相同,已经进入了内卷时代,不如之前好就业了。
三甲医院的就业条件
现如今医学生学历已经卷到研究生以上,要问为什么,那咱们就得来看看各三甲医院的招聘信息了。咱就是说,学历达不到要求,人家也真是不要啊!
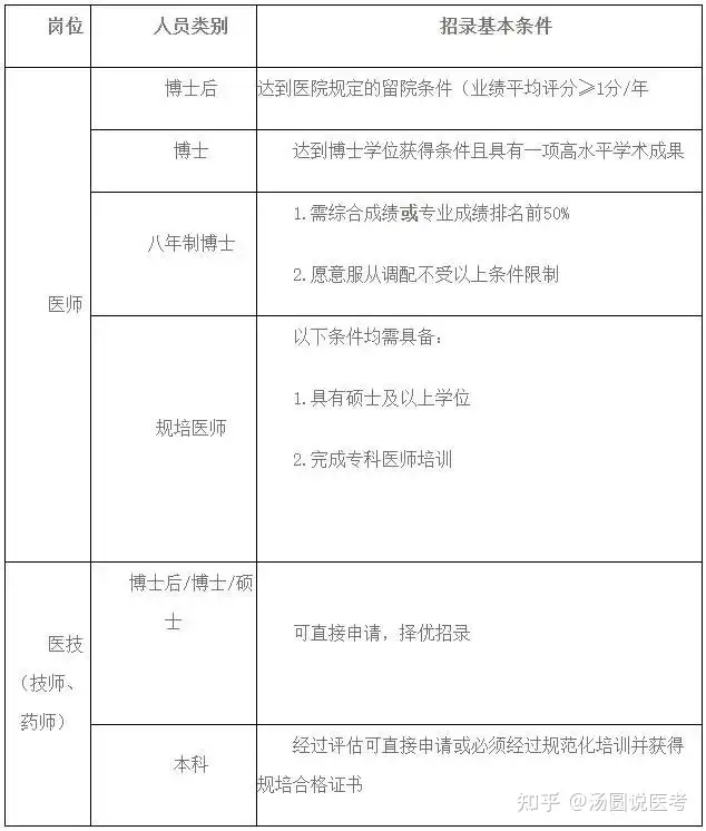
北京大学第一医院
(招聘录取名单2022年)

成功应聘的大多是北京协和医院、医科大这些院校,且学历大多都在硕士以上。
首都医科大学附属北京天坛医院
(2022年招聘公告)

大多要求北京户口,清一色的要求博士研究生学历,有些还需要5年以上的临床经验,这些条件看着都窒息……
华中科技大学同济医学校附属协和医院
(2022年招聘公告)

学历要求:博士八年制!招聘的岗位除了肿瘤学比较多以外,其他的全都是一两个,竞争相当激烈啊!
复旦大学附属中山医院厦门医院
(招聘岗位汇总2022年4月)

护士岗位都需要研究生以上,且必须是应届毕业生!
浙江大学附属第二医院
(2022年第一批招聘计划)

所有的招聘要求都是博士研究生以上,即便是紧缺岗位依然要求博士学历!
中山大学附属第三医院
(招聘岗位汇总2022年3月)

医师岗位大多要求最低学历为硕士,虽然检验科、急诊科、全科医学学历放宽到本科,但需要的人数很少。医技科要求的本科生稍多一些,护理岗位本科以上就可以,大家要做到心中有数。
南方医科大学南方医院
(2022年招聘公告)

这个也是一目了然,大多要求博士学历,个别科室放宽到硕士,不过没具体说明是哪个科室,想来需要的人也很少。
四川大学华西医院
(2022年应届毕业生招录公告)

四川大学华西医院学历要求基本也是博士,规培医师可以接受硕士学历,不过值得一提的是,华西医院对于八年制博士招聘要求都是成绩排名前50%的医学生。
西安交通大学第一附属医院
(2022年招录公告)

除了妇产科、急诊科、麻醉科这些比较紧缺的科室学历放宽到硕士,其他的也是清一色的博士。
中国医科大学第一附属医院
(2022年招录公告)

中国医科大学就不用说了,最低学历要求是博士,并且还要以第一作者发表过高水平学术论文、主持过国家级科研项目等作为附加条件!
为什么医生资源紧缺,医学生却就业难?
编制问题
每个医院都有编制,但每个医院的编制又是有限的。如果院方招聘高质量人才却不给编制,基本招不到人;如果招聘不需要编制的医学生,医学生的质量或许达不到院方的标准。

收入问题
虽然学历影响着薪资,但在医学生那,影响微乎其微,读完硕博本身就是高学历人才了,拿那么点工资属实是说不过去。

作为医生,最影响薪资的莫过于晋升,大医院医生的收入一部分来自科室的绩效工资,医生的职称和职位是可以决定蛋糕切多少的,这么说吧,当你成为带组主任的时候,这个组的蛋糕就由你来切,假如你成为科室主任,那么整个科室的蛋糕都由你来切。所以能分到多少蛋糕,蛋糕能分多大……你懂得。
医院级别问题
三甲医院对于医生的要求很高,大多是硕博以上,且他们所需要的往往是有经验的,对于刚毕业的医学生来说,机会很少。
而基层医院,虽然极度缺少临床医生,但因为其待遇低、晋升机会少、工作强度大,很难得到医学生的青睐。
医学生就业如何选择?
很多医学生在实习或者规培之后就会面临选择,是留在三甲医院,还是选择回到离家近的二级医院?泡泡建议大家:根据自身情况而定,适合自己的才是最好的。

本科生可以选择留在县级医院,也可以选择继续考研;硕博生可以选择有着非常多机会的三甲医院,也可以因自身原因选择回到家乡。
在三甲医院你会拥有很多的临床经验,很多的晋升机会,可伴随着的竞争也就越激烈;基层医院或许没那么多机会,却相比三甲医院来说轻松许多,可伴随着的薪资待遇也就没那么高。
总之,千差万别,自行体会,适合自己的才是最好的,开心才最重要!
关注我,带你晋升~


