在孩子读书这件事上,家长们现在最关心的现实话题就是——学费。虽然许多家长都想竭尽所能给孩子最好的,但毕竟也得看缸吃饭。就幼儿园来说,读公办还是民办,这其中学费的差异可就天上地下相差十万八千里了。
如果孩子上的公办幼儿园,全市的公办幼儿园学费标准(保育教育费)都是一致的,一级园全日制的最高收费标准为225元/月;二级园全日制最高为175元/月;三级园全日制最高为125元/月;市级示范园全日制最高为700元/月。
如果孩子上的民办幼儿园,各区各园的学费差距就很大了,尤其民办里还包含了高端的双语园和国际园,每年光是学费就直奔6位数的幼儿园也很多。
公办幼儿园每个月几百元和民办幼儿园每个月几千上万元的费用一对比,有些家长就疑惑了:为什么民办收费这么贵?
01
硬件设施
民办幼儿园的占地面积、校园环境、教学设备是吸引家长和孩子们重要因素。比如宋庆龄幼儿园的户外游乐设施是全球顶尖的品牌且全套从丹麦订购,还有24小时循环水和自动采暖的室内游泳馆;上海赫德双语学校有华东地区首家防雾霾气膜体育馆,自动与外部空气隔壁,即使碰到重度雾霾天气也丝毫不受影响,孩子们依然能够呼吸到优质的空气和快乐地运动。
02
师资力量
民办幼儿园的师资力量普遍雄厚,有不少国际幼儿园为了做好国外课程的无缝衔接,自主研发双语课程体系,并直接将国外的教师团队整体挖到国内。比如LUC国际儿童中心小班制的师生配比为1:6,绝对精细化的管理;维多利亚幼儿园是IB课程认证学校,师资和管理团队都拥有国外留学或者外籍教育专业背景。
03
课程体系
公办幼儿园的教学大都围绕教导孩子如何掌握基本生活技能,很少涉及知识型教学,教学内容门类也比较少,而民办幼儿园在丰富多样地课程教学内容上有显著的优势。海富幼儿园、胡姬港湾幼儿园以课程丰富著称,摩根亨利幼儿园的STEAM课程专门和知名校园课程团队蓝熊实验室合作开发。同时,很多民办幼儿园还提供了高尔夫、马术、击剑、棒球、小提琴、象棋等海量的艺术、体育、文化类课程,是公办幼儿园里不能匹敌的。
除此之外,不少双语园、国际园还有丰富活动和各类亲子户外课程,把孩子锻炼得“文武双全”。因此民办幼儿园的费用昂贵也有它的道理,毕竟很多家长就是奔着民办的教学资源去的。
下面,口袋君为大家整理了16区最热门的民办及双语幼儿园学费情况,为孩子即将入园的家庭提供参考吧。
*如果想了解民办国际学校的费用,可以直接拉到最后
长宁区
长宁区的民办幼儿园数量比起其他区并不算多,但高端双语园多,学费普遍偏高。热门民办了除了性价比高的东展,像格林菲尔、哈比乔治、康文等都是超高端园的收费标准。它们将长宁区民办园的学费拉到平均7150元/月,让长宁在学前教育资源并不算突出的情况下,民办学费水平却排到了全市第二名。

黄浦区
总的来说,黄浦区民办幼儿园的数量并不算多,以二级园为主,整体收费也在中等水平,比起义务教育阶段的小学资源来说,该区民办园收费总体比较普通,平均学费在5000元/月,中端园居多。

宝山区
宝山区民办幼儿园的数量比口袋君预估的数量更多,高端园更是藏龙卧虎。除了民办示范园徐悲鸿艺术幼儿园之外,还有伊派、集美凯斯、博士娃等高端园可以选择,今年又新开了世外欧莱、大华马杰克等一批新园。除此之外,宝山区还集中了一批性价比很高的普通民办园,可以选择的范围很广。

虹口区
虹口区的幼儿园以高性价的中端园为主,热门的上外附小、白玉兰、刘诗昆等都是口碑很好的学校,学费不贵却各有特色,比如白玉兰是艺术特色的幼儿园,培养孩子艺术细胞很有一套,学费仅3000元/月,所以虹口区上民办的孩子幸福感特别强,不用太贵的学费就能上到不错的民办园。

徐汇区
徐汇区是全市平均学费最贵的区,强劲的教育资源不管在学前阶段还是义务教育阶段都相当抢眼。作为教育强区,徐汇区聚集了大量高端园和超高端园,胡姬港湾、维多利亚、蒙氏学堂、私立蒙特梭利、嘉宝等幼儿园,每年竞争都非常激烈,是出了名的难进,这些民办园的教育质量、升学水平和学费成正比,

杨浦区
杨浦区的民办幼儿园简直是“业界良心”,平均3600元/月的价格就能上一级民办,同样教育强区,高性价比的杨浦区与学费昂贵的徐汇区是两个不同的Style。科技幼儿园、时代幼儿园、博申幼儿园等口碑都不错,更符合家长们对民办园升学教育水准高的要求。

静安区
静安区的民办幼儿园收费水准偏高,口袋君收集了家长圈里口碑比较好的安蒙、德英乐、进才幼儿园等的收费标准,基本维持在10000-15000元/月的高端水平,这也与幼儿园本身偏向双语,对口体制外的升学路线有关。家长们在选择幼儿园的时候,也要考虑孩子将来的升学选择体制内还是体制外,如果倾向于体制内的学校,选择民办幼儿园时不一定要将大笔教育支出用到高端的双语园,一些收费普通的民办幼儿园也很不错。

普陀区
普陀区的学前教育资源处于中等水平,口袋君挑选了不同价格水平的几所民办幼儿园,金海螺、中远博士娃的学费水准是普陀区民办园的平均价格区间,6000-7000元/月就能在普陀区选到很多教学质量不错的中高端园。

闵行区
闵行区和浦东新区一样都是人口大区,学前教育资源以数量占据全市第二名,各大高端民办园在闵行扎堆,维多利亚、协和实验、私立蒙特梭利、摩根亨利、海富等耳熟能详的热门幼儿园们都在闵行有园区。但闵行区的幼儿园平均学费水平没有浦东新区那么高,相对来说“亲民”一些,5000-8000元/月这区间的高端园居多,总体教育水平都很好,适合体制内升学的“牛娃”们就读。


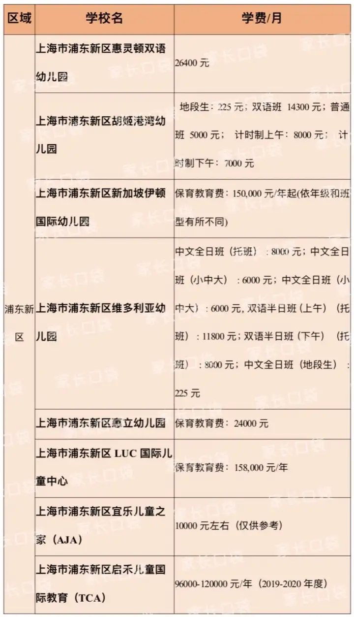
浦东新区
浦东新区的教学资源崛起速度很快,学前教育板块的民办幼儿园数量众多,不管是高端的双语园、国际园,还是的普通民办园都能满足家长的需求。因此,浦东新区的民办幼儿园学费差距非常大,惠灵顿幼儿园以每月26400元的价格高居全市榜首,而胡姬港湾、维多利亚、中芯幼儿园的地段生(享受区教育局补贴)收费仅为225元/月。
但总的来说,高端园居多的浦东新区是优质学前资源的聚集地,有了惠灵顿、惠立、嘉宝等超高端的“天价园”加持,想就读浦东新区的民办幼儿园,平均学费维持在5000-6000元/月的水平。



金山区
金山区的学前教育资源不算多,民办园有超高端的蒙特梭利双语受到家长们的青睐,还有高端的民办小哈佛,更多的是震旦枫叶为代表的普通民办园,平均价格为2000-3000元/月,以三级园为主,选择相对其他区来说更少一些。

松江区
松江区民办幼儿园数量很多,在口袋君列出的热门民办园学费表中,家长们能够很清楚的看到,除了赫德双语、迪笙、索菲等几所超高端双语园外,还有许多5000元/月的中端园可以选择,基本上满足了各类家长的需求,不管是高性价比还是特色国际水平园,在松江都能找到对应的民办园。

奉贤区
奉贤区比起主城区的幼儿园来讲,民办园的数量和差异化更小。区内民办园以普通园为主,学费水平集中在2000-4000元/月的区间,除了震旦双语和帕丁顿外国语这两所高端园之外,民办园学费性价比都很高,比较亲民。

嘉定区
嘉定区近几年新开来不少的民办幼儿园,打鸡血的吉的堡、十六年一贯制的华师双语、排位名单很长的私立蒙特梭利、口碑很好的格林幼儿园等,嘉定区民办幼儿园的学费水平在5000-6000元/月,也是在新开办的双语高端园作用下,拉高了学费的水平线,整体价格在16个区里算是比较高。

崇明区
崇明区的民办幼儿园学费水平明显低于主城区,除了下表中两所热门的民办园,区内更多的民办园价格水平维持在2000-3000元/月。比较有代表性的就是盛源幼儿园,而像凝露幼儿园这样的高端园,在崇明区是比较少的。

青浦区
青浦区近年来非常重视教育发展,不仅义务教育阶段陆续签署了许多合作办学协议,学前教育资源布局也相当引人注目。口袋君列举了青浦区目前最受欢迎的民办幼儿园收费标准,可以很明显看到目前青浦区的民办幼儿园以高端园为主,学费水平可以与浦东新区、嘉定区持平,世界外国语、协和双语、青浦平和等幼儿园都是口碑很好的双语园,比起普通的民办幼儿园,双语园在学费方面肯定要高出许多,但双语教育的标准也会相应提高,家长们可以根据孩子的教育规划作出合理的选择,没有必要一味追求“高端”。

国际幼儿园
民办幼儿园除了普通园和双语园之外,还有对外籍学生开放的国际幼儿园。国际幼儿园的课程体系与体制内的课程体系不同,收费标准也参照国外幼儿园的费用。学费比起民办园和双语园更贵,对入学的国籍限制也很明确。
如果孩子非中国籍,或未来不准备走体制内升学路线,那与国外教育体制契合度更高的国际学校相对来说会是一个更合适的选择。

版权归家长口袋所有
家长口袋作为家长教育路上的必备智囊,帮助您缓解升学焦虑,坐览全球领先教育理念与方法。欢迎关注家长口袋(ID:jiazhangkoudai)


