
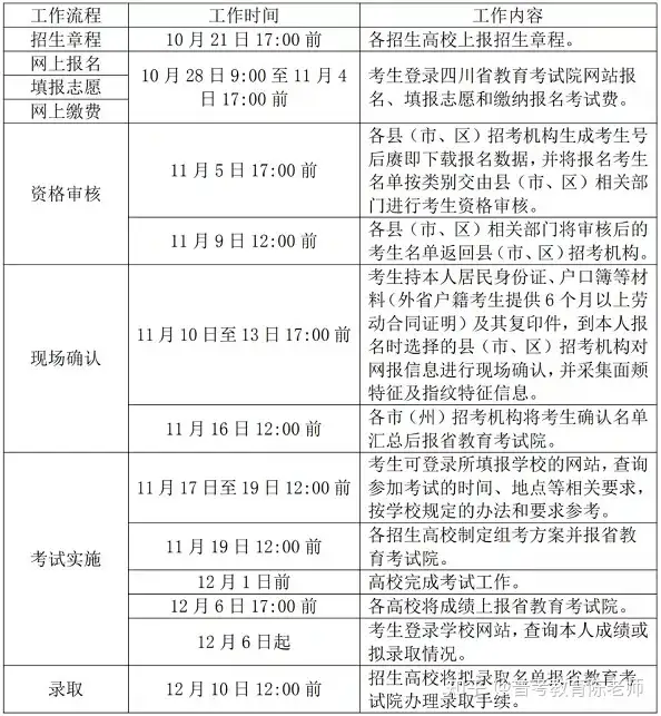
四川省2021年高职扩招时间安排来了
10月28日开始网上报名!
想要高职扩招的小伙伴们
赶紧收藏

(一)符合如下条件的人员,可以申请报名:
符合我省2021年普通高考报名条件,且具有四川省户籍或在川务工半年以上外省户籍(需提供6个月以上劳动合同证明)的退役军人、下岗失业人员、农民工、高素质农民,以及企业员工和基层农技人员、基层幼儿教师(含“一村一幼”辅导员)、基层医疗卫生人员的在岗群体。
(二)下列人员不得报名:
1.已参加2021年普通高考报名的考生;
2.具有普通高等学历教育资格的高校在校生(含参加往年高职扩招已录取注册的考生),或已被普通高校录取并保留入学资格的学生;
3.高级中等教育学校的在校生;
4.因违反国家教育考试规定,被给予暂停参加高校招生考试处理且在停考期内的人员;
5.因触犯刑法已被有关部门采取强制措施或正在服刑者。
录取办法
(一)高校要按照向社会公布的招生章程规定,根据考试成绩,从高分到低分择优确定拟录取考生名单。
( 二)具有高级工或技师资格(或相当职业资格)、获得县级劳动模范先进个人称号的考生,经高校审核通过,可由该校在相同或相近专业免试录取〔其中,在岗基层幼儿教师(含“一村一幼”辅导员)、基层医疗卫生人员可免职业技能考试,须参加文化素质考试]。
所有符合免试录取条件的考生应参加本次报名,并向学校提供相应的证书原件和复印件,填写《四川省2021年高职扩招专项工作免试录取考生申请表》。如发现考生对免试资格弄虚作假的,将按规定取消其录取资格并纳入考生诚信档案记录。在正式办理免试录取手续前,申请考生应正常参加高校组织的考试。
录取办法
(一)高校要按照向社会公布的招生章程规定,根据考试成绩,从高分到低分择优确定拟录取考生名单。
( 二)具有高级工或技师资格(或相当职业资格)、获得县级劳动模范先进个人称号的考生,经高校审核通过,可由该校在相同或相近专业免试录取〔其中,在岗基层幼儿教师(含“一村一幼”辅导员)、基层医疗卫生人员可免职业技能考试,须参加文化素质考试]。
所有符合免试录取条件的考生应参加本次报名,并向学校提供相应的证书原件和复印件,填写《四川省2021年高职扩招专项工作免试录取考生申请表》。如发现考生对免试资格弄虚作假的,将按规定取消其录取资格并纳入考生诚信档案记录。在正式办理免试录取手续前,申请考生应正常参加高校组织的考试。
(三)录取新生于2022年春季入学,持录取通知书,按学校有关要求和规定的期限到校办理入学手续。
还有其他问题也可以点击评论我会一一回复澳.


